Report Overview
Visitedpublic
2025-04-16 02:06:44
Tags
Submit Tags
URL
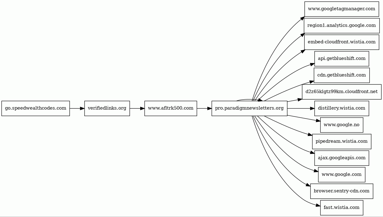
go.speedwealthcodes.com/trumpshock0425/dff20e6a191da40e3d172cffea8fd36b/48/2776360120/147757/6d4ef78192551894c093743529be5238/71345
Finishing URL
pro.paradigmnewsletters.org/p/awn_shock_0425/LAWN5445/?cake_s1=57c58ba074d345b4a754cf478591184d&SID=3415790118458936015&h=true
IP / ASN

104.21.32.1
Title
Trump Shock
Detections
urlquery
0
Network Intrusion Detection
0
Threat Detection Systems
0
Host Summary
| Host | Rank | Registered | First Seen | Last Seen | Sent | Received | IP | Fingerprints |
|---|---|---|---|---|---|---|---|---|
api.getblueshift.com | 9346 | 2014-03-09 | 2014-05-10 | 2025-04-12 | 744 B | 341 B | ![]() 54.244.96.25 | |
pipedream.wistia.com | 6958 | 2007-03-18 | 2017-01-30 | 2025-04-10 | 2.2 kB | 1.8 kB | ![]() 143.204.55.51 | |
region1.analytics.google.com | unknown | 1997-09-15 | 2022-03-17 | 2025-04-09 | 6.5 kB | 5.1 kB | ![]() 216.239.34.36 | |
go.speedwealthcodes.com | unknown | 2020-03-08 | 2023-06-16 | 2025-04-10 | 599 B | 490 B | ![]() 104.21.112.1 | |
embed-cloudfront.wistia.com | unknown | 2007-03-18 | 2022-11-08 | 2025-04-10 | 1.1 kB | 476 kB | ![]() 143.204.55.103 | |
d2z65klgtz99km.cloudfront.net | unknown | 2008-04-25 | 2021-03-17 | 2025-04-11 | 3.4 kB | 12 MB | ![]() 54.230.245.208 | |
www.google.com | 7 | 1997-09-15 | 2015-05-10 | 2025-04-16 | 880 B | 578 B | ![]() 142.250.178.68 | |
browser.sentry-cdn.com | 4393 | 2018-05-30 | 2018-07-13 | 2025-04-09 | 484 B | 74 kB | ![]() 151.101.130.217 | |
www.googletagmanager.com | 75 | 2011-11-11 | 2012-10-04 | 2025-04-16 | 3.1 kB | 2.1 MB | ![]() 142.250.74.168 | |
pro.paradigmnewsletters.org | unknown | 2018-12-12 | 2019-06-06 | 2025-04-09 | 3.4 kB | 36 kB | ![]() 161.129.26.18 | |
ajax.googleapis.com | 12905 | 2005-01-25 | 2012-05-22 | 2025-04-09 | 457 B | 98 kB | ![]() 142.250.178.74 | |
distillery.wistia.com | 6708 | 2007-03-18 | 2012-09-30 | 2025-04-10 | 513 B | 412 B | ![]() 54.240.174.50 | |
cdn.getblueshift.com | 12716 | 2014-03-09 | 2016-09-19 | 2025-04-14 | 433 B | 7.5 kB | ![]() 54.240.174.71 | |
fast.wistia.com | 5153 | 2007-03-18 | 2012-07-04 | 2025-04-10 | 5.2 kB | 1.8 MB | ![]() 151.101.2.132 | |
www.afltrk500.com | unknown | 2025-02-10 | 2025-04-16 | 2025-04-16 | 524 B | 744 B | ![]() 34.54.88.246 | |
verifiedlinks.org 1 alert(s) on this Host | unknown | 2024-08-27 | 2024-09-05 | 2025-04-09 | 629 B | 1.0 kB | ![]() 104.18.25.96 | |
www.google.no | 25607 | 2001-02-26 | 2012-06-26 | 2025-04-09 | 872 B | 580 B | ![]() 142.250.74.131 |
Related reports
Threat Detection Systems
Public InfoSec YARA rules
No alerts detected
OpenPhish
No alerts detected
PhishTank
No alerts detected
Quad9 DNS
| Scan Date | Severity | Indicator | Alert |
|---|---|---|---|
| 2025-04-15 | medium | verifiedlinks.org | Sinkholed |
ThreatFox
No alerts detected
JavaScript (36)
No JavaScripts
HTTP Transactions (51)
| URL | IP | Response | Size |
|---|
