Report Overview
Visitedpublic
2023-12-05 08:33:40
Tags
Submit Tags
URL
employment.en-japan.com/comp-81503/
Finishing URL
employment.en-japan.com/comp-81503/
IP / ASN

203.216.206.188
Title
株式会社FSプランニング(81503)の転職・求人情報|【エンジャパン】のエン転職
Detections
urlquery
0
Network Intrusion Detection
0
Threat Detection Systems
0
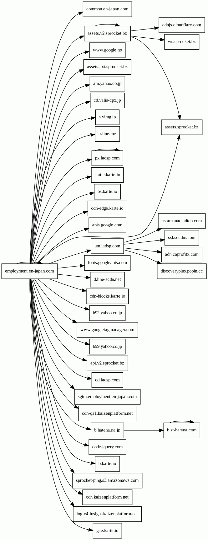
Host Summary
| Host | Rank | Registered | First Seen | Last Seen | Sent | Received | IP | Fingerprints |
|---|---|---|---|---|---|---|---|---|
fonts.googleapis.com | 8877 | 2005-01-25 | 2013-06-10 22:14:26 | 2023-12-05 07:37:50 | 446 B | 1.6 kB | ![]() 142.250.74.42 | |
common.en-japan.com | 516361 | 1999-06-02 | 2022-12-03 10:11:54 | 2023-03-22 11:02:59 | 462 B | 48 kB | ![]() 54.230.111.104 | |
s.yimg.jp | 11015 | 2003-01-14 | 2012-10-25 05:38:43 | 2023-12-05 06:53:30 | 4.0 kB | 86 kB | ![]() 183.79.219.124 | |
cdn-edge.karte.io | 457714 | 2013-08-05 | 2021-12-23 15:38:30 | 2023-12-05 07:45:38 | 1.9 kB | 56 kB | ![]() 151.101.1.91 | |
www.google.no | 25607 | 2001-02-26 | 2016-04-05 21:50:59 | 2023-12-05 05:55:22 | 598 B | 578 B | ![]() 142.250.74.163 | |
code.jquery.com | 634 | 2005-12-10 | 2012-05-21 19:28:02 | 2023-12-05 05:09:20 | 430 B | 33 kB | ![]() 151.101.194.137 | |
cdn-blocks.karte.io | 604456 | 2013-08-05 | 2021-11-16 15:47:19 | 2023-12-02 18:56:03 | 471 B | 47 kB | ![]() 151.101.1.91 | |
cdn-qa1.kaizenplatform.net | 507901 | 2014-03-20 | 2015-08-04 08:05:35 | 2023-06-10 05:50:23 | 452 B | 27 kB | ![]() 104.110.11.170 | |
bs.karte.io | 428704 | 2013-08-05 | 2021-12-23 15:38:31 | 2023-12-04 00:14:34 | 955 B | 91 kB | ![]() 151.101.193.91 | |
am.yahoo.co.jp | unknown | 2019-09-27 | 2022-12-19 02:26:58 | 2023-12-04 21:49:59 | 2.5 kB | 41 kB | ![]() 182.22.25.124 | |
ssl.socdm.com | 132597 | 2012-02-09 | 2013-01-11 18:40:33 | 2023-12-04 23:14:09 | 894 B | 1.4 kB | ![]() 211.120.53.205 | |
d.line-scdn.net | 9918 | 2015-05-01 | 2017-01-30 14:34:10 | 2023-12-05 06:53:42 | 1.3 kB | 32 kB | ![]() 23.38.201.100 | |
ocsp.r2m03.amazontrust.com | unknown | 2007-05-11 | 2023-02-21 01:06:24 | 2023-12-04 11:30:31 | 700 B | 1.8 kB | ![]() 143.204.53.97 | |
assets.v2.sprocket.bz | 295027 | 2012-06-01 | 2016-01-14 21:00:36 | 2023-11-19 22:37:52 | 2.0 kB | 396 kB | ![]() 143.204.55.55 | |
adn.caprofitx.com | unknown | 2015-02-05 | 2022-03-29 07:34:45 | 2023-12-03 10:26:50 | 972 B | 1.2 kB | ![]() 52.68.118.154 | |
api.v2.sprocket.bz | 472156 | 2012-06-01 | 2015-02-12 05:18:49 | 2023-11-27 12:28:05 | 5.4 kB | 4.8 kB | ![]() 54.168.96.102 | |
log-v4-insight.kaizenplatform.net | 207859 | 2014-03-20 | 2016-03-22 20:47:51 | 2023-11-19 14:40:02 | 1.0 kB | 1.7 kB | ![]() 52.197.178.77 | |
b99.yahoo.co.jp | unknown | 2019-09-27 | 2023-02-14 09:01:48 | 2023-12-04 21:49:59 | 872 B | 20 kB | ![]() 182.22.30.220 | |
ws.sprocket.bz | 507343 | 2012-06-01 | 2018-12-24 16:03:05 | 2023-12-03 21:04:05 | 1.4 kB | 422 B | ![]() 54.95.155.2 | |
cd.ladsp.com | 80044 | 2011-08-12 | 2014-02-26 04:31:27 | 2023-12-04 03:19:11 | 854 B | 5.3 kB | ![]() 54.230.218.205 | |
as.amanad.adtdp.com | 1822 | 2014-01-15 | 2018-08-21 15:11:48 | 2023-12-04 23:14:09 | 982 B | 1.8 kB | ![]() 143.204.55.32 | |
assets.sprocket.bz | 392802 | 2012-06-01 | 2012-10-31 18:47:12 | 2023-12-04 21:49:51 | 5.6 kB | 163 kB | ![]() 143.204.55.118 | |
gae.karte.io | 632718 | 2013-08-05 | 2020-03-03 16:14:13 | 2023-11-30 18:15:52 | 467 B | 269 B | ![]() 216.239.34.21 | |
um.ladsp.com | 137101 | 2011-08-12 | 2018-03-14 16:06:58 | 2023-12-04 23:14:08 | 2.4 kB | 8.3 kB | ![]() 143.204.55.77 | |
assets.ext.sprocket.bz | unknown | 2012-06-01 | 2023-10-02 04:18:35 | 2023-11-09 06:03:14 | 488 B | 1.6 kB | ![]() 104.21.27.63 | |
b92.yahoo.co.jp | 15866 | 2019-09-27 | 2012-10-07 02:06:28 | 2023-12-03 11:18:10 | 1.3 kB | 31 kB | ![]() 182.22.25.124 | |
b.karte.io | 460744 | 2013-08-05 | 2020-11-14 03:19:55 | 2023-12-02 18:56:04 | 2.1 kB | 6.9 kB | ![]() 34.102.157.207 | |
ssocsp.cybertrust.ne.jp | 21077 | 2005-09-14 | 2019-10-07 09:21:25 | 2023-12-04 08:36:59 | 1.4 kB | 6.6 kB | ![]() 104.41.179.244 | |
sprocket-ping.s3.amazonaws.com | 482054 | 2005-08-18 | 2017-02-01 06:30:34 | 2023-11-19 22:37:57 | 2.2 kB | 1.0 kB | ![]() 52.219.137.41 | |
tr.line.me | 11979 | 2008-04-29 | 2017-12-17 02:34:10 | 2023-12-05 06:53:42 | 3.0 kB | 1.3 kB | ![]() 147.92.191.92 | |
b.st-hatena.com | 54252 | 2009-06-01 | 2012-05-21 09:50:02 | 2023-12-03 12:32:12 | 1.5 kB | 16 kB | ![]() 143.204.55.113 | |
cdnjs.cloudflare.com | 235 | 2009-02-17 | 2015-04-17 22:46:33 | 2023-12-05 05:09:58 | 455 B | 20 kB | ![]() 104.17.25.14 | |
employment.en-japan.com | unknown | 1999-06-02 | 2014-10-06 10:01:44 | 2023-08-09 07:14:01 | 36 kB | 3.0 MB | ![]() 203.216.206.188 | |
b.hatena.ne.jp | 53522 | 2014-03-18 | 2018-10-30 10:12:37 | 2023-12-04 11:35:07 | 1.6 kB | 8.1 kB | ![]() 143.204.55.78 | |
www.googletagmanager.com | 75 | 2011-11-11 | 2013-05-22 04:07:37 | 2023-12-05 06:24:59 | 1.9 kB | 382 kB | ![]() 142.250.74.168 | |
cd.valis-cpx.jp | 207329 | 2019-08-06 | 2020-01-14 09:46:15 | 2023-12-05 03:29:12 | 429 B | 3.1 kB | ![]() 143.204.55.102 | |
sgtm.employment.en-japan.com | unknown | 1999-06-02 | 2023-01-31 09:35:06 | 2023-07-23 17:11:31 | 1.2 kB | 733 B | ![]() 34.111.141.113 | |
cdn.kaizenplatform.net | 212930 | 2014-03-20 | 2015-02-12 09:58:49 | 2023-11-25 22:36:31 | 456 B | 111 kB | ![]() 104.110.11.170 | |
px.ladsp.com | 108179 | 2011-08-12 | 2017-02-15 11:05:47 | 2023-12-01 21:19:08 | 3.7 kB | 9.2 kB | ![]() 54.150.136.147 | |
static.karte.io | 67834 | 2013-08-05 | 2014-10-15 00:05:00 | 2023-12-04 22:08:34 | 3.4 kB | 165 kB | ![]() 151.101.193.91 | |
apis.google.com | 105 | 1997-09-15 | 2013-05-06 22:20:21 | 2023-12-05 05:34:08 | 986 B | 80 kB | ![]() 172.217.21.174 | |
discoveryplus.popin.cc | 60855 | 2008-04-20 | 2014-05-28 19:55:01 | 2023-12-03 06:48:19 | 1.0 kB | 908 B | ![]() 119.63.198.176 |
Related reports
Threat Detection Systems
Public InfoSec YARA rules
No alerts detected
OpenPhish
No alerts detected
PhishTank
No alerts detected
mnemonic secure dns
No alerts detected
Quad9 DNS
No alerts detected
ThreatFox
No alerts detected
JavaScript (132)
No JavaScripts
HTTP Transactions (153)
| URL | IP | Response | Size |
|---|


