Report Overview
Visitedpublic
2025-11-18 14:58:46
Tags
Submit Tags
URL
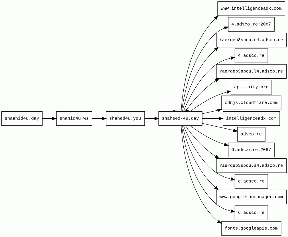
shaahid4u.day/film/%D9%81%D9%8A%D9%84%D9%85-inheritance-2020-%D9%85%D8%AA%D8%B1%D8%AC%D9%85-%D8%A7%D9%88%D9%86-%D9%84%D8%A7%D9%8A%D9%86
Finishing URL
shaheed-4u.day/film/%D9%81%D9%8A%D9%84%D9%85-inheritance-2020-%D9%85%D8%AA%D8%B1%D8%AC%D9%85-%D8%A7%D9%88%D9%86-%D9%84%D8%A7%D9%8A%D9%86
IP / ASN

104.21.95.27
Title
فيلم Inheritance 2020 مترجم اون لاين
Detections
urlquery
0
Network Intrusion Detection
2
Threat Detection Systems
6
Host Summary
| Host | Rank | Registered | First Seen | Last Seen | Sent | Received | IP | Fingerprints |
|---|---|---|---|---|---|---|---|---|
raerqep3sbou.l4.adsco.re | unknown | unknown | No data | No data | 440 B | 463 B | ![]() 185.200.118.62 | |
raerqep3sbou.s4.adsco.re | unknown | 2017-02-14 | 2025-11-18 | 2025-11-18 | 440 B | 0 B | ![]() 0.0.0.0 | |
shahed4u.you 1 alert(s) on this Host | unknown | unknown | 2025-11-10 | 2025-11-10 | 602 B | 60 kB | ![]() 104.21.43.29 | |
www.intelligenceadx.com 1 alert(s) on this Host | 673791 | 2020-04-18 | 2020-04-29 | 2025-11-13 | 467 B | 42 kB | ![]() 95.173.205.14 | ![]() |
www.googletagmanager.com | 283 | 2011-11-11 | 2012-10-04 | 2025-11-16 | 435 B | 433 kB | ![]() 142.250.74.136 | |
intelligenceadx.com 1 alert(s) on this Host | 61654 | 2020-04-18 | 2020-04-19 | 2025-11-13 | 1.7 kB | 257 B | ![]() 208.95.114.100 | |
adsco.re | 3069 | 2017-02-14 | 2017-04-03 | 2025-11-11 | 488 B | 1.8 kB | ![]() 162.252.214.5 | |
raerqep3sbou.n4.adsco.re | unknown | 2017-02-14 | 2025-11-18 | 2025-11-18 | 440 B | 463 B | ![]() 38.132.109.126 | |
cdnjs.cloudflare.com | 1222 | 2009-02-17 | 2012-05-23 | 2025-11-16 | 2.1 kB | 389 kB | ![]() 104.17.24.14 | |
shaahid4u.day 1 alert(s) on this Host | unknown | unknown | 2025-11-10 | 2025-11-10 | 603 B | 60 kB | ![]() 188.114.96.1 | |
shaheed-4u.day 52 alert(s) on this Host | unknown | unknown | 2025-11-16 | 2025-11-16 | 33 kB | 1.5 MB | ![]() 104.21.36.33 | ![]() |
6.adsco.re | 91627 | 2017-02-14 | 2018-01-15 | 2025-11-14 | 857 B | 997 B | ![]() 104.16.42.28 | |
api.ipify.org | 8166 | 2014-01-05 | 2014-10-06 | 2025-11-17 | 441 B | 271 B | ![]() 104.26.13.205 | |
fonts.googleapis.com | 313 | 2005-01-25 | 2012-05-23 | 2025-11-16 | 487 B | 9.6 kB | ![]() 142.250.178.106 | |
4.adsco.re | 95532 | 2017-02-14 | 2021-01-04 | 2025-11-14 | 857 B | 864 B | ![]() 162.252.214.5 | |
c.adsco.re | 100769 | 2017-02-14 | 2017-11-29 | 2025-11-17 | 511 B | 65 kB | ![]() 104.16.43.28 | |
shahid4u.ws | unknown | 2025-11-10 | 2025-11-10 | 2025-11-10 | 601 B | 60 kB | ![]() 104.21.28.186 |
Cloudflare (CDN)
Cloudflare is a web-infrastructure and website-security company, providing content-delivery-network services, DDoS mitigation, Internet security, and distributed domain-name-server services.CDN77 (CDN)
CDN77 is a content delivery network (CDN).LiteSpeed (Web servers)
LiteSpeed is a high-scalability web server.Litespeed Cache (Caching, WordPress plugins)
LiteSpeed Cache is an all-in-one site acceleration plugin for WordPress.LiteSpeed Cache (Caching, WordPress plugins)
LiteSpeed Cache is an all-in-one site acceleration plugin for WordPress.Google Analytics (Analytics)
Google Analytics is a free web analytics service that tracks and reports website traffic.Bootstrap (UI frameworks)
Bootstrap is a free and open-source CSS framework directed at responsive, mobile-first front-end web development. It contains CSS and JavaScript-based design templates for typography, forms, buttons, navigation, and other interface components.Related reports
Network Intrusion Detection Systems
Suricata /w Emerging Threats Pro
| Timestamp | Severity | Source IP | Destination IP | Alert |
|---|---|---|---|---|
| low | ![]() 172.18.0.7 | ![]() 104.26.13.205 | ET INFO External IP Address Lookup Domain (ipify .org) in TLS SNI | |
| low | ![]() 172.18.0.7 | ![]() 74.125.250.129 | ET INFO Session Traversal Utilities for NAT (STUN Binding Request On Non-Standard High Port) |
Threat Detection Systems
| Detection System | Indicator | Verdict | Alert |
|---|---|---|---|
| DNS4EU | shaheed-4u.day | malicious | Sinkholed |
| DNS0 Zero | shaheed-4u.day | malicious | Sinkholed |
| DNS0 Zero | shahed4u.you | malicious | Sinkholed |
| Cloudflare DNS | www.intelligenceadx.com | malicious | Sinkholed |
| DNS0 Zero | shaahid4u.day | malicious | Sinkholed |
| Cloudflare DNS | intelligenceadx.com | malicious | Sinkholed |
JavaScript (40)
No JavaScripts
HTTP Transactions (47)
| URL | IP | Response | Size |
|---|




