Report Overview
Visitedpublic
2025-10-12 13:35:11
Tags
Submit Tags
URL
10topcryptobrokers.com/
Finishing URL
www.10topcryptobrokers.com/
IP / ASN
38.207.7.220
#135097 LUOGELANG FRANCE LIMITED
Title
凯发平台网址,凯发旗舰厅真人

Detections

urlquery
0
Network Intrusion Detection
1
Threat Detection Systems
9

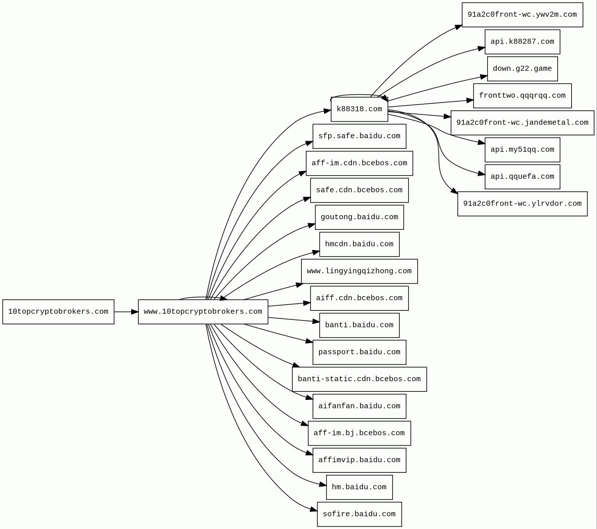
Host Summary

HostRankRegisteredFirst SeenLast Seen
91a2c0front-wc.ylrvdor.com
unknown2023-09-272025-08-012025-10-06
aff-im.bj.bcebos.com
30852052014-08-282023-05-062025-10-06
k88318.com
unknown2025-08-142025-09-232025-09-23
banti.baidu.com
6236421999-10-112024-05-142025-10-06
aifanfan.baidu.com
20166991999-10-112019-07-102025-10-06
10topcryptobrokers.com
unknown2025-03-172025-10-122025-10-12
api.my51qq.com
unknown2024-02-162024-06-142025-10-06
www.lingyingqizhong.com
unknown2010-11-222025-10-122025-10-12
hm.baidu.com
544911999-10-112012-05-262025-10-05
down.g22.game
unknown2024-02-242025-08-072025-10-07
aff-im.cdn.bcebos.com
18996992014-08-282022-10-272025-10-06
banti-static.cdn.bcebos.com
6569582014-08-282024-02-182025-10-06
91a2c0front-wc.ywv2m.com
unknown2025-07-312025-08-012025-10-06
affimvip.baidu.com
8394801999-10-112024-04-132025-10-07
fronttwo.qqqrqq.com
unknown2023-05-202025-08-072025-10-06
api.qquefa.com
unknown2024-02-162024-06-142025-10-06
safe.cdn.bcebos.com
7543312014-08-282023-08-172025-10-06
goutong.baidu.com
18920681999-10-112015-01-052025-10-06
passport.baidu.com
2332481999-10-112012-05-222025-10-06
91a2c0front-wc.jandemetal.com
unknown2022-10-312025-07-232025-10-06
sfp.safe.baidu.com
5047361999-10-112018-11-152025-10-06
www.10topcryptobrokers.com
unknown2025-03-172025-10-122025-10-12
api.k88287.com
unknown2019-08-142024-06-142025-10-06
sofire.baidu.com
1192371999-10-112017-01-302025-10-06
aiff.cdn.bcebos.com
20393822014-08-282021-01-012025-10-06
hmcdn.baidu.com
5724081999-10-112018-01-312025-10-07

Related reports

Network Intrusion Detection Systems

Suricata /w Emerging Threats Pro

SeveritySource IPDestination IPAlert
low
172.18.0.9
74.125.250.129
ET INFO Session Traversal Utilities for NAT (STUN Binding Request On Non-Standard High Port)
Threat Detection Systems
Detection SystemIndicatorVerdictAlert
CIRA Canadian Shield DNSk88318.commalicious
Sinkholed
Hagezi Threat Feedwww.10topcryptobrokers.commalicious
Sinkholed
DNS0 Zerowww.10topcryptobrokers.commalicious
Sinkholed
OpenDNSwww.10topcryptobrokers.comphishing
Phishing Block
CIRA Canadian Shield DNSapi.k88287.commalicious
Sinkholed
DigiCert UltraDNSaiff.cdn.bcebos.commalicious
Sinkholed
DNS0 Zero10topcryptobrokers.commalicious
Sinkholed
Hagezi Threat Feed10topcryptobrokers.commalicious
Sinkholed
OpenDNS10topcryptobrokers.comphishing
Phishing Block

JavaScript (130)

HTTP Transactions (319)

URLIPResponseSize