Report Overview
Visitedpublic
2026-03-07 02:39:40
Tags
Submit Tags
URL
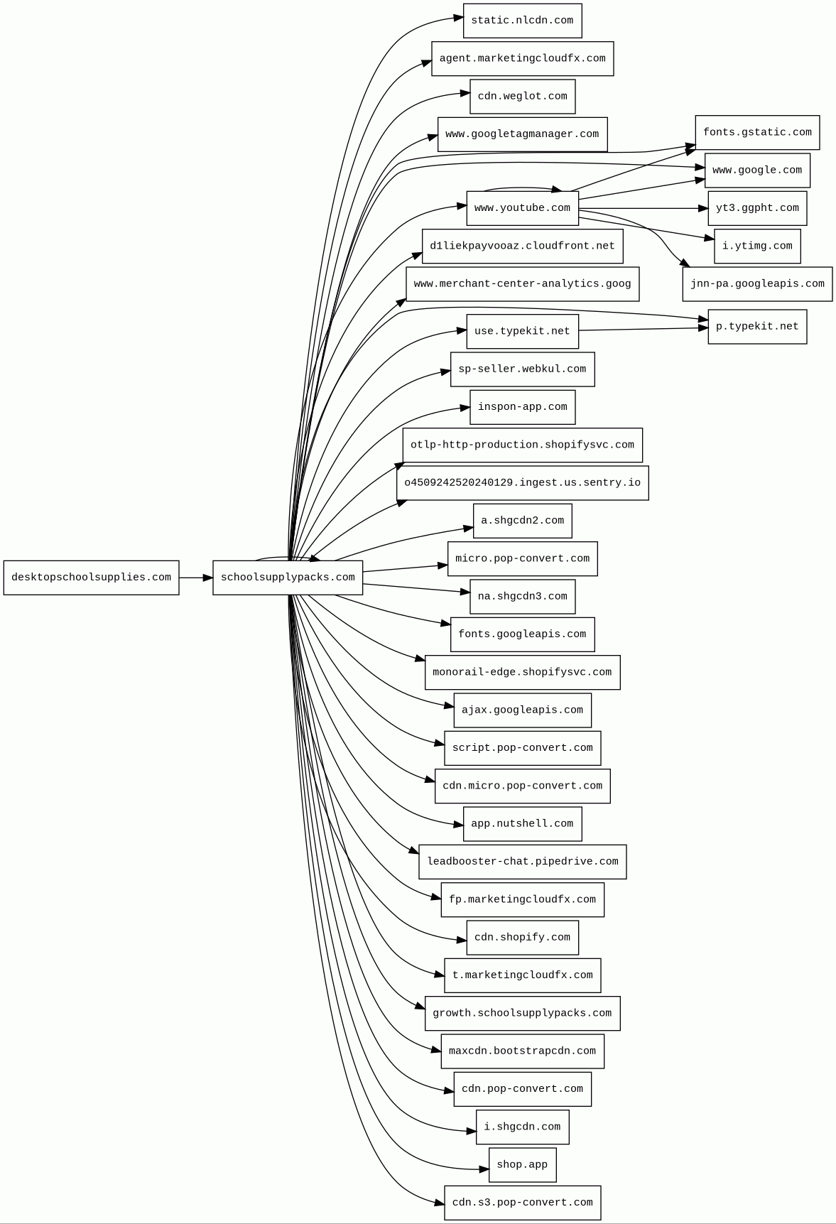
desktopschoolsupplies.com
Finishing URL
schoolsupplypacks.com/
IP / ASN

3.33.251.168
Title
Prepackaged School Supply Kits Made Simple | Pala Supply Company, Inc. | School Supply Kits
Detections
urlquery
0
Network Intrusion Detection
11
Threat Detection Systems
1
Host Summary
| Host | Rank | Registered | First Seen | Last Seen | Sent | Received | IP | Fingerprints |
|---|---|---|---|---|---|---|---|---|
p.typekit.net | 4638 | 2010-08-02 | 2012-05-23 | 2026-03-01 | 1.1 kB | 713 B | ![]() 23.36.77.57 | |
ajax.googleapis.com | 3691 | 2005-01-25 | 2012-05-22 | 2026-03-01 | 901 B | 185 kB | ![]() 142.250.178.74 | |
yt3.ggpht.com | 1275 | 2008-01-16 | 2014-01-15 | 2026-03-02 | 521 B | 4.0 kB | ![]() 172.217.20.161 | |
fonts.gstatic.com | unknown | 2008-02-11 | 2014-04-02 | 2026-03-01 | 2.3 kB | 110 kB | ![]() 142.251.142.227 | |
shop.app | 3567 | 2018-05-01 | 2020-04-15 | 2026-03-02 | 1.0 kB | 5.6 kB | ![]() 185.146.173.20 | |
app.nutshell.com | 576297 | 1995-05-02 | 2015-04-10 | 2026-03-05 | 5.4 kB | 18 kB | ![]() 100.25.133.133 | |
cdn.shopify.com | 3587 | 2005-03-11 | 2012-06-22 | 2026-03-02 | 3.1 kB | 196 kB | ![]() 23.227.39.200 | |
use.typekit.net | 4054 | 2010-08-02 | 2012-07-05 | 2026-03-02 | 5.8 kB | 256 kB | ![]() 23.33.119.67 | |
agent.marketingcloudfx.com | 469275 | 2014-04-28 | 2022-02-12 | 2026-03-05 | 856 B | 196 kB | ![]() 34.102.251.88 | |
t.marketingcloudfx.com | 258135 | 2014-04-28 | 2021-10-21 | 2026-03-01 | 1.1 kB | 1.7 kB | ![]() 34.117.117.251 | |
i.shgcdn.com | 247257 | 2017-11-29 | 2018-06-21 | 2026-03-02 | 1.1 kB | 209 kB | ![]() 151.101.130.132 | |
inspon-app.com | 371967 | 2021-02-15 | 2021-02-18 | 2026-03-05 | 444 B | 366 kB | ![]() 202.61.243.156 | ![]() |
jnn-pa.googleapis.com | 1579 | 2005-01-25 | 2021-11-16 | 2026-03-02 | 1.2 kB | 1.2 kB | ![]() 216.58.207.202 | |
growth.schoolsupplypacks.com | unknown | 2013-03-20 | 2025-11-04 | 2025-11-04 | 541 B | 860 kB | ![]() 44.218.118.85 | |
cdn.micro.pop-convert.com | 189475 | 2020-11-20 | 2024-06-17 | 2026-03-05 | 489 B | 1.1 kB | ![]() 194.242.11.186 | |
schoolsupplypacks.com | unknown | 2013-03-20 | 2025-11-04 | 2025-11-04 | 85 kB | 2.3 MB | ![]() 23.227.38.32 | ![]() ![]() ![]() |
cdn.pop-convert.com | 344469 | 2020-11-20 | 2023-01-23 | 2026-03-01 | 507 B | 2.4 kB | ![]() 194.242.11.186 | |
fonts.googleapis.com | 313 | 2005-01-25 | 2012-05-23 | 2026-03-01 | 456 B | 6.7 kB | ![]() 142.250.74.10 | |
otlp-http-production.shopifysvc.com | 28477 | 2017-09-29 | 2022-09-22 | 2026-03-04 | 1.0 kB | 748 B | ![]() 34.160.147.240 | |
o4509242520240129.ingest.us.sentry.io | unknown | 2012-04-07 | 2025-09-27 | 2026-03-07 | 668 B | 522 B | ![]() 34.160.81.0 | |
desktopschoolsupplies.com | unknown | unknown | No data | No data | 494 B | 181 kB | ![]() 15.197.225.128 | |
fp.marketingcloudfx.com | 460610 | 2014-04-28 | 2024-11-19 | 2026-03-04 | 1.0 kB | 2.2 kB | ![]() 34.173.40.89 | |
maxcdn.bootstrapcdn.com | 6807 | 2012-05-25 | 2014-06-18 | 2026-03-02 | 556 B | 78 kB | ![]() 104.18.10.207 | |
www.google.com | 22 | 1997-09-15 | 2015-05-10 | 2026-03-01 | 4.6 kB | 62 kB | ![]() 142.250.178.100 | |
www.youtube.com 1 alert(s) on this Host | 286 | 2005-02-15 | 2013-04-13 | 2026-03-02 | 4.9 kB | 3.6 MB | ![]() 172.217.19.238 | |
na.shgcdn3.com | 91675 | 2024-08-01 | 2024-08-12 | 2026-03-06 | 939 B | 97 kB | ![]() 151.101.193.55 | |
d1liekpayvooaz.cloudfront.net | unknown | 2008-04-25 | 2016-02-23 | 2026-03-06 | 986 B | 372 kB | ![]() 54.192.209.71 | |
www.merchant-center-analytics.goog | 26729 | 2022-07-22 | 2022-09-16 | 2026-03-02 | 1.2 kB | 855 B | ![]() 172.217.19.238 | |
leadbooster-chat.pipedrive.com | 564188 | 2010-07-07 | 2019-04-24 | 2026-03-04 | 1.7 kB | 38 kB | ![]() 104.18.189.228 | |
cdn.weglot.com | 61398 | 2015-09-03 | 2018-06-13 | 2026-03-04 | 1.4 kB | 213 kB | ![]() 172.64.149.114 | |
i.ytimg.com | 436 | 2007-12-11 | 2012-10-03 | 2026-03-02 | 552 B | 33 kB | ![]() 216.58.207.214 | |
sp-seller.webkul.com | 565711 | 2009-08-15 | 2019-02-08 | 2026-03-01 | 477 B | 200 kB | ![]() 54.179.206.64 | |
script.pop-convert.com | 294666 | 2020-11-20 | 2021-01-04 | 2026-03-07 | 528 B | 325 kB | ![]() 104.26.13.30 | |
www.googletagmanager.com | 283 | 2011-11-11 | 2012-10-04 | 2026-03-01 | 2.7 kB | 2.6 MB | ![]() 172.217.19.232 | |
static.nlcdn.com | 3050777 | 2015-08-22 | 2016-11-15 | 2026-02-27 | 3.8 kB | 933 kB | ![]() 108.157.214.112 | |
monorail-edge.shopifysvc.com | 11124 | 2017-09-29 | 2019-08-29 | 2026-03-02 | 502 B | 1.2 kB | ![]() 34.120.110.54 | |
a.shgcdn2.com | 276296 | 2024-07-31 | 2024-10-13 | 2026-03-05 | 1.9 kB | 435 kB | ![]() 3.164.240.90 | |
cdn.s3.pop-convert.com | 297720 | 2020-11-20 | 2024-08-11 | 2026-03-01 | 520 B | 124 kB | ![]() 104.26.13.30 | |
micro.pop-convert.com | 185649 | 2020-11-20 | 2020-12-15 | 2026-03-07 | 539 B | 762 B | ![]() 75.2.60.68 |
Nginx (Web servers, Reverse proxies)
Nginx is a web server that can also be used as a reverse proxy, load balancer, mail proxy and HTTP cache.Cloudflare (CDN)
Cloudflare is a web-infrastructure and website-security company, providing content-delivery-network services, DDoS mitigation, Internet security, and distributed domain-name-server services.Shopify (Ecommerce, CMS)
Shopify is a subscription-based software that allows anyone to set up an online store and sell their products. Shopify store owners can also sell in physical locations using Shopify POS, a point-of-sale app and accompanying hardware.Amazon S3 (CDN)
Amazon S3 or Amazon Simple Storage Service is a service offered by Amazon Web Services (AWS) that provides object storage through a web service interface.Amazon Web Services (PaaS)
Amazon Web Services (AWS) is a comprehensive cloud services platform offering compute power, database storage, content delivery and other functionality.hCaptcha (Security)
hCaptcha is an anti-bot solution that protects user privacy and rewards websites.PayPal (Payment processors)
PayPal is an online payments system that supports online money transfers and serves as an electronic alternative to traditional paper methods like checks and money orders.Google Cloud Storage (Miscellaneous)
Google Cloud Storage allows world-wide storage and retrieval of any amount of data at any time.Google Cloud (IaaS)
Google Cloud is a suite of cloud computing services.Google Cloud Trace (Performance)
Google Cloud Trace is a distributed tracing system that collects latency data from applications and displays it in the Google Cloud Console.Google Cloud CDN (CDN)
Cloud CDN uses Google's global edge network to serve content closer to users.Debian (Operating systems)
Debian is a Linux software which is a free open-source software.Apache HTTP Server:2.4.38 (Web servers)
Apache is a free and open-source cross-platform web server software.Bunny (CDN)
YouTube (Video players)
YouTube is a video sharing service where users can create their own profile, upload videos, watch, like and comment on other videos.Adobe Fonts (Font scripts)
Adobe Fonts is a web-based service providing access to a vast library of high-quality fonts for web and print design.Linkedin Ads (Advertising)
Linkedin Ads is a paid marketing tool that offers access to Linkedin social networks through various sponsored posts and other methods.Typekit (Font scripts)
Typekit is an online service which offers a subscription library of fonts.Google Analytics (Analytics)
Google Analytics is a free web analytics service that tracks and reports website traffic.jQuery:3.6.3 (JavaScript libraries)
jQuery is a JavaScript library which is a free, open-source software designed to simplify HTML DOM tree traversal and manipulation, as well as event handling, CSS animation, and Ajax.Google Hosted Libraries (CDN)
Google Hosted Libraries is a stable, reliable, high-speed, globally available content distribution network for the most popular, open-source JavaScript libraries.Weglot (Translation)
Caddy (Web servers)
Varnish (Caching)
Varnish is a reverse caching proxy.Amazon CloudFront (CDN)
Amazon CloudFront is a fast content delivery network (CDN) service that securely delivers data, videos, applications, and APIs to customers globally with low latency, high transfer speeds.Cloudflare Bot Management (Security)
Cloudflare bot management solution identifies and mitigates automated traffic to protect websites from bad bots.Ubuntu (Operating systems)
Ubuntu is a free and open-source operating system on Linux for the enterprise server, desktop, cloud, and IoT.Apache HTTP Server:2.4.41 (Web servers)
Apache is a free and open-source cross-platform web server software.Related reports
Network Intrusion Detection Systems
Suricata /w Emerging Threats Pro
Threat Detection Systems
| Detection System | Indicator | Verdict | Alert |
|---|---|---|---|
| Private YARA rules | www.youtube.com/s/player/6c5cb4f4/player_es6.vflset/en_US/base.js | audit | Hunting_JS_WebAssembly |
JavaScript (208)
No JavaScripts
HTTP Transactions (171)
| URL | IP | Response | Size |
|---|









