Report Overview
Visitedpublic
2025-10-27 11:04:52
Tags
Submit Tags
URL
hotscopes.net/
Finishing URL
hotscopes.net/
IP / ASN

104.21.39.125
Title
HotScopes - Amateur Porn Spy Cams,Voyeur Videos, Hidden Cam, Real Life Cam
Detections
urlquery
0
Network Intrusion Detection
0
Threat Detection Systems
4
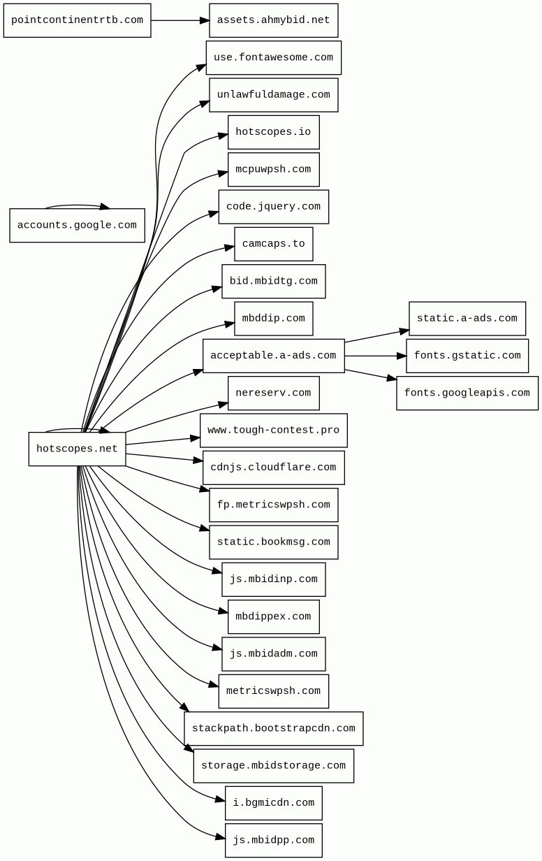
Host Summary
| Host | Rank | Registered | First Seen | Last Seen | Sent | Received | IP | Fingerprints |
|---|---|---|---|---|---|---|---|---|
www.tough-contest.pro | unknown | unknown | 2025-10-27 | 2025-10-27 | 913 B | 208 kB | ![]() 45.133.44.1 | |
mbdippex.com | 21571 | 2023-04-26 | 2023-06-06 | 2025-10-21 | 12 kB | 67 kB | ![]() 167.235.163.216 | |
trk-web.com | 655274 | 2024-05-28 | 2025-08-22 | 2025-10-23 | 633 B | 146 B | ![]() 173.233.145.140 | |
cdnjs.cloudflare.com | 1222 | 2009-02-17 | 2012-05-23 | 2025-10-26 | 479 B | 21 kB | ![]() 104.17.24.14 | |
bid.mbidtg.com | 366400 | 2023-03-09 | 2023-03-09 | 2025-10-21 | 475 B | 2.8 kB | ![]() 45.133.44.24 | |
storage.mbidstorage.com | 394709 | 2024-02-27 | 2024-03-05 | 2025-10-22 | 537 B | 1.5 kB | ![]() 172.67.164.241 | |
fonts.googleapis.com | 313 | 2005-01-25 | 2012-05-23 | 2025-10-26 | 479 B | 11 kB | ![]() 142.250.74.10 | |
mbddip.com | 36288 | 2023-04-26 | 2023-07-14 | 2025-10-22 | 604 B | 322 B | ![]() 167.235.163.216 | |
static.a-ads.com | 212861 | 2012-07-07 | 2013-06-01 | 2025-10-20 | 1.4 kB | 491 kB | ![]() 136.243.4.18 | |
acceptable.a-ads.com | 568900 | 2012-07-07 | 2017-07-05 | 2025-10-27 | 644 B | 61 kB | ![]() 136.243.4.18 | ![]() |
pointcontinentrtb.com | 16265 | 2024-10-14 | 2025-04-20 | 2025-10-25 | 1.7 kB | 16 kB | ![]() 148.251.254.34 | |
use.fontawesome.com | 6983 | 2012-10-18 | 2017-01-30 | 2025-10-26 | 1.0 kB | 130 kB | ![]() 172.67.142.245 | |
static.bookmsg.com | 169473 | 2020-09-15 | 2020-11-24 | 2025-10-20 | 979 B | 2.3 kB | ![]() 45.133.44.25 | |
js.mbidinp.com | 374893 | 2023-02-20 | 2023-04-25 | 2025-10-21 | 843 B | 848 kB | ![]() 45.133.44.52 | |
assets.ahmybid.net | 171628 | 2024-12-26 | 2024-12-28 | 2025-10-21 | 433 B | 16 kB | ![]() 45.133.44.24 | |
metricswpsh.com 1 alert(s) on this Host | 8777 | 2021-10-29 | 2021-11-02 | 2025-10-21 | 827 B | 322 B | ![]() 168.119.25.78 | |
js.mbidpp.com | 612388 | 2023-02-20 | 2023-04-22 | 2025-10-22 | 429 B | 99 kB | ![]() 45.133.44.53 | |
nereserv.com 4 alert(s) on this Host | 17097 | 2020-12-21 | 2020-12-21 | 2025-10-27 | 1.1 kB | 644 B | ![]() 167.235.163.216 | |
hotscopes.net | 482239 | 2019-01-07 | 2019-01-18 | 2024-10-20 | 4.0 kB | 212 kB | ![]() 172.67.145.73 | ![]() |
hotscopes.io | 199917 | 2023-01-27 | 2023-01-27 | 2025-08-20 | 14 kB | 678 kB | ![]() 172.67.207.205 | |
fp.metricswpsh.com 2 alert(s) on this Host | 154722 | 2021-10-29 | 2022-04-22 | 2025-10-27 | 1.1 kB | 815 B | ![]() 157.90.84.242 | |
accounts.google.com | 103 | 1997-09-15 | 2012-05-23 | 2025-10-26 | 1.8 kB | 6.9 kB | ![]() 173.194.221.84 | |
unlawfuldamage.com | 492003 | 2025-04-29 | 2025-06-17 | 2025-10-09 | 1.1 kB | 40 kB | ![]() 88.85.94.248 | |
js.mbidadm.com | 347799 | 2023-02-20 | 2023-02-21 | 2025-10-21 | 418 B | 150 kB | ![]() 45.133.44.53 | |
camcaps.to | 180378 | unknown | 2020-02-22 | 2025-10-17 | 441 B | 3.2 kB | ![]() 104.21.90.222 | |
fonts.gstatic.com | unknown | 2008-02-11 | 2014-04-02 | 2025-10-26 | 560 B | 49 kB | ![]() 142.250.74.35 | |
i.bgmicdn.com | 4429354 | 2024-02-12 | 2024-02-12 | 2025-09-30 | 907 B | 4.5 kB | ![]() 195.85.23.226 | |
code.jquery.com | 4915 | 2005-12-10 | 2012-05-21 | 2025-10-26 | 449 B | 87 kB | ![]() 151.101.2.137 | |
mcpuwpsh.com | 38934 | 2022-08-12 | 2022-08-12 | 2025-10-22 | 493 B | 8.9 kB | ![]() 94.130.197.240 | |
stackpath.bootstrapcdn.com | 21970 | 2012-05-25 | 2018-04-05 | 2025-10-26 | 968 B | 194 kB | ![]() 104.18.11.207 |
Nginx (Web servers, Reverse proxies)
Nginx is a web server that can also be used as a reverse proxy, load balancer, mail proxy and HTTP cache.Nginx:1.20.1 (Web servers, Reverse proxies)
Nginx is a web server that can also be used as a reverse proxy, load balancer, mail proxy and HTTP cache.Cloudflare (CDN)
Cloudflare is a web-infrastructure and website-security company, providing content-delivery-network services, DDoS mitigation, Internet security, and distributed domain-name-server services.Nginx:1.24.0 (Web servers, Reverse proxies)
Nginx is a web server that can also be used as a reverse proxy, load balancer, mail proxy and HTTP cache.Amazon Web Services (PaaS)
Amazon Web Services (AWS) is a comprehensive cloud services platform offering compute power, database storage, content delivery and other functionality.Phusion Passenger (Web servers)
Phusion Passenger is a free web server and application server with support for Ruby, Python and Node.js.Nginx:1.18.0 (Web servers, Reverse proxies)
Nginx is a web server that can also be used as a reverse proxy, load balancer, mail proxy and HTTP cache.Popper:1.14.3 (Miscellaneous)
Popper is a positioning engine, its purpose is to calculate the position of an element to make it possible to position it near a given reference element.Bootstrap:4.1.3 (UI frameworks)
Bootstrap is a free and open-source CSS framework directed at responsive, mobile-first front-end web development. It contains CSS and JavaScript-based design templates for typography, forms, buttons, navigation, and other interface components.cdnjs (CDN)
cdnjs is a free distributed JS library delivery service.BootstrapCDN:4.1.3 (CDN)
BootstrapCDN is a powerful and reliable Content Delivery Network (CDN) that delivers static resources, including CSS, JavaScript, and font files, for the widely-used Bootstrap framework. By leveraging multiple server locations worldwide, BootstrapCDN accelerates website loading times, ensuring a smooth and visually appealing user experience. Additionally, it ensures website compatibility with various devices and browsers. The service reduces bandwidth usage and server load, improving web performance for developers and end-users alike.jQuery CDN (CDN)
jQuery CDN is a way to include jQuery in your website without actually downloading and keeping it your website's folder.jQuery:3.1.0 (JavaScript libraries)
jQuery is a JavaScript library which is a free, open-source software designed to simplify HTML DOM tree traversal and manipulation, as well as event handling, CSS animation, and Ajax.OpenGSE (Web servers)
OpenGSE is a test suite used for testing servlet compliance. It is deployed by using WAR files that are deployed on the server engine.Java (Programming languages)
Java is a class-based, object-oriented programming language that is designed to have as few implementation dependencies as possible.Varnish (Caching)
Varnish is a reverse caching proxy.Nginx:1.16.0 (Web servers, Reverse proxies)
Nginx is a web server that can also be used as a reverse proxy, load balancer, mail proxy and HTTP cache.Related reports
Threat Detection Systems
| Detection System | Indicator | Verdict | Alert |
|---|---|---|---|
| Cloudflare DNS | fp.metricswpsh.com | malicious | Sinkholed |
| Hagezi Threat Feed | nereserv.com | malicious | Sinkholed |
| Cloudflare DNS | nereserv.com | malicious | Sinkholed |
| Cloudflare DNS | metricswpsh.com | malicious | Sinkholed |
JavaScript (19)
No JavaScripts
HTTP Transactions (84)
| URL | IP | Response | Size |
|---|





