Report Overview
Visitedpublic
2026-03-07 20:53:22
Tags
Submit Tags
URL
lofree.co
Finishing URL
www.lofree.co/
IP / ASN

23.227.38.65
Title
Lofree | Fun 2㎡ Designer for Mechanical Keyboard
Detections
urlquery
0
Network Intrusion Detection
0
Threat Detection Systems
4
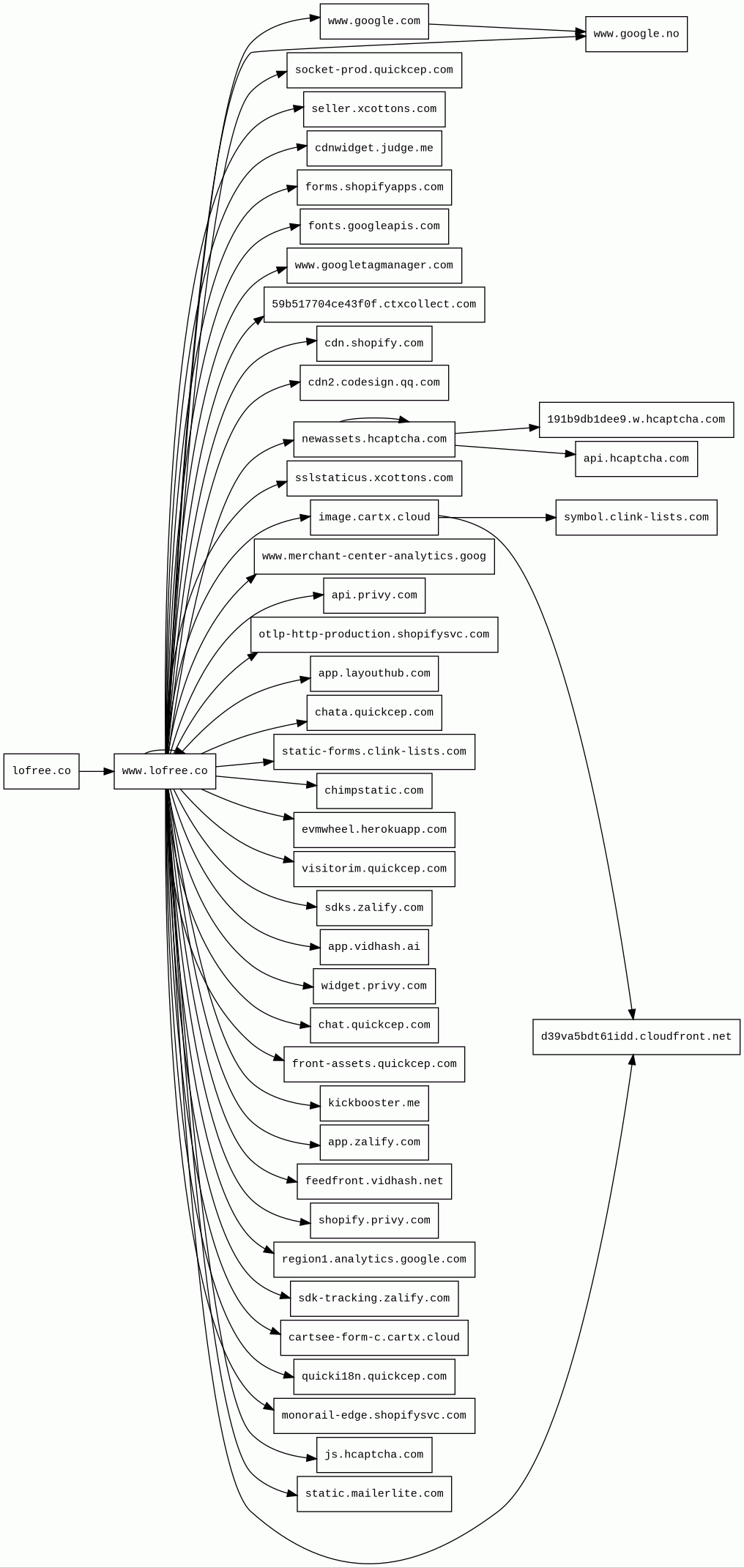
Host Summary
| Host | Rank | Registered | First Seen | Last Seen | Sent | Received | IP | Fingerprints |
|---|---|---|---|---|---|---|---|---|
chimpstatic.com | 10067 | 2017-02-16 | 2017-04-21 | 2026-03-04 | 509 B | 1.0 kB | ![]() 23.45.146.45 | |
www.google.no | 92680 | 2001-02-26 | 2012-06-26 | 2026-03-01 | 2.5 kB | 1.2 kB | ![]() 142.251.142.227 | |
symbol.clink-lists.com | 2945196 | 2024-09-10 | 2025-08-02 | 2026-03-01 | 2.1 kB | 1.6 kB | ![]() 47.115.89.43 | |
cdn2.codesign.qq.com | unknown | 1995-05-04 | 2024-01-26 | 2026-03-01 | 447 B | 316 kB | ![]() 43.152.140.79 | |
api.hcaptcha.com | 28177 | 2018-01-12 | 2021-07-31 | 2026-03-04 | 834 B | 1.4 kB | ![]() 104.19.229.21 | |
cartsee-form-c.cartx.cloud | 411314 | 2022-09-06 | 2025-01-21 | 2026-03-01 | 1.1 kB | 799 B | ![]() 47.115.89.43 | |
widget.privy.com | 186330 | 1998-01-22 | 2013-11-11 | 2026-03-06 | 838 B | 5.9 MB | ![]() 172.66.158.185 | |
www.google.com | 22 | 1997-09-15 | 2015-05-10 | 2026-03-01 | 5.1 kB | 5.1 kB | ![]() 172.217.19.228 | |
fonts.googleapis.com | 313 | 2005-01-25 | 2012-05-23 | 2026-03-01 | 1.0 kB | 27 kB | ![]() 172.217.21.170 | |
kickbooster.me | 196318 | 2015-07-15 | 2015-10-23 | 2026-03-04 | 889 B | 102 kB | ![]() 104.20.39.23 | |
seller.xcottons.com | 782978 | 2024-01-08 | 2024-12-06 | 2026-03-03 | 1.6 kB | 20 kB | ![]() 3.167.2.104 | |
region1.analytics.google.com | 22257 | 1997-09-15 | 2022-03-17 | 2026-03-01 | 1.0 kB | 847 B | ![]() 216.239.32.36 | |
sslstaticus.xcottons.com | unknown | 2024-01-08 | 2025-08-13 | 2026-03-02 | 486 B | 694 kB | ![]() 52.84.50.96 | |
static.mailerlite.com | 201844 | 2010-04-09 | 2015-12-30 | 2026-03-06 | 480 B | 413 B | ![]() 172.64.150.190 | |
chat.quickcep.com | 391524 | 2021-11-23 | 2022-02-11 | 2026-03-03 | 2.3 kB | 2.9 MB | ![]() 34.107.162.21 | |
feedfront.vidhash.net | unknown | 2025-12-19 | 2026-01-09 | 2026-03-04 | 1.4 kB | 2.0 MB | ![]() 98.98.253.37 | |
front-assets.quickcep.com | 416790 | 2021-11-23 | 2024-12-31 | 2026-03-03 | 444 B | 73 kB | ![]() 98.98.253.86 | |
app.layouthub.com | 577161 | 2012-05-02 | 2020-01-23 | 2026-03-01 | 1.4 kB | 220 kB | ![]() 104.26.12.87 | |
lofree.co | 448817 | 2016-12-22 | 2017-01-23 | 2026-01-17 | 478 B | 566 kB | ![]() 23.227.38.65 | |
evmwheel.herokuapp.com | unknown | 2010-09-19 | 2019-06-25 | 2026-01-17 | 469 B | 192 B | ![]() 174.129.128.48 | |
cdnwidget.judge.me | 47728 | 2008-08-19 | 2025-03-13 | 2026-03-02 | 445 B | 714 B | ![]() 195.16.73.219 | |
shopify.privy.com | 215734 | 1998-01-22 | 2015-06-29 | 2026-02-28 | 884 B | 3.3 kB | ![]() 172.66.158.185 | |
image.cartx.cloud | 570286 | 2022-09-06 | 2024-12-08 | 2026-03-04 | 539 B | 672 B | ![]() 47.113.74.105 | |
www.googletagmanager.com | 283 | 2011-11-11 | 2012-10-04 | 2026-03-01 | 2.7 kB | 2.5 MB | ![]() 142.251.143.136 | |
59b517704ce43f0f.ctxcollect.com | unknown | 2025-11-03 | 2025-11-05 | 2026-03-01 | 3.2 kB | 4.2 kB | ![]() 47.238.126.244 | |
191b9db1dee9.w.hcaptcha.com | unknown | unknown | No data | No data | 466 B | 2.1 kB | ![]() 104.18.12.205 | |
app.zalify.com | 922826 | 2021-04-12 | 2022-08-08 | 2026-02-26 | 1.1 kB | 2.1 kB | ![]() 188.114.96.1 | |
socket-prod.quickcep.com | 580164 | 2021-11-23 | 2024-08-05 | 2026-03-04 | 4.3 kB | 8.3 kB | ![]() 101.44.163.57 | |
sdk-tracking.zalify.com | 1354084 | 2021-04-12 | 2025-06-29 | 2026-02-27 | 441 B | 715 B | ![]() 188.114.97.1 | |
app.vidhash.ai | unknown | unknown | 2025-08-26 | 2026-03-07 | 2.2 kB | 2.1 kB | ![]() 124.243.180.233 | |
static-forms.clink-lists.com | 1868251 | 2024-09-10 | 2025-08-01 | 2026-03-01 | 1.1 kB | 826 B | ![]() 47.115.89.43 | |
newassets.hcaptcha.com 3 alert(s) on this Host | 29228 | 2018-01-12 | 2021-03-22 | 2026-03-04 | 2.3 kB | 2.0 MB | ![]() 104.19.229.21 | |
quicki18n.quickcep.com | unknown | 2021-11-23 | 2025-12-25 | 2026-03-03 | 940 B | 5.2 kB | ![]() 38.54.123.28 | |
monorail-edge.shopifysvc.com | 11124 | 2017-09-29 | 2019-08-29 | 2026-03-02 | 486 B | 1.2 kB | ![]() 34.120.87.25 | |
js.hcaptcha.com 1 alert(s) on this Host | 44433 | 2018-01-12 | 2021-07-30 | 2026-03-05 | 468 B | 300 kB | ![]() 104.19.229.21 | |
forms.shopifyapps.com | 158250 | 2008-06-12 | 2022-09-26 | 2026-03-05 | 1.1 kB | 6.9 kB | ![]() 185.146.173.20 | |
sdks.zalify.com | 832442 | 2021-04-12 | 2022-08-08 | 2026-02-23 | 879 B | 3.3 kB | ![]() 188.114.96.1 | |
d39va5bdt61idd.cloudfront.net | unknown | 2008-04-25 | 2025-06-20 | 2026-03-04 | 2.8 kB | 1.2 MB | ![]() 54.230.245.172 | |
chata.quickcep.com | 494068 | 2021-11-23 | 2025-05-18 | 2026-03-03 | 2.3 kB | 2.8 kB | ![]() 148.153.240.63 | |
visitorim.quickcep.com | 410097 | 2021-11-23 | 2025-05-27 | 2026-03-03 | 3.4 kB | 5.7 kB | ![]() 38.54.123.28 | |
www.lofree.co | 989439 | 2016-12-22 | 2017-01-19 | 2026-01-17 | 132 kB | 4.6 MB | ![]() 23.227.38.74 | |
cdn.shopify.com | 3587 | 2005-03-11 | 2012-06-22 | 2026-03-02 | 15 kB | 1.6 MB | ![]() 23.227.39.200 | |
otlp-http-production.shopifysvc.com | 28477 | 2017-09-29 | 2022-09-22 | 2026-03-04 | 1.9 kB | 1.4 kB | ![]() 34.160.147.240 | |
www.merchant-center-analytics.goog | 26729 | 2022-07-22 | 2022-09-16 | 2026-03-02 | 1.0 kB | 847 B | ![]() 142.251.143.142 | |
api.privy.com | 173407 | 1998-01-22 | 2013-11-11 | 2026-03-06 | 1.1 kB | 2.8 kB | ![]() 104.20.38.216 |
Akamai Bot Manager (Security)
Akamai Bot Manager detect bots using device fingerprinting bot signatures.Amazon Web Services (PaaS)
Amazon Web Services (AWS) is a comprehensive cloud services platform offering compute power, database storage, content delivery and other functionality.Akamai (CDN)
Akamai is global content delivery network (CDN) services provider for media and software delivery, and cloud security solutions.Amazon S3 (CDN)
Amazon S3 or Amazon Simple Storage Service is a service offered by Amazon Web Services (AWS) that provides object storage through a web service interface.Cloudflare (CDN)
Cloudflare is a web-infrastructure and website-security company, providing content-delivery-network services, DDoS mitigation, Internet security, and distributed domain-name-server services.Nginx:1.24.0 (Web servers, Reverse proxies)
Nginx is a web server that can also be used as a reverse proxy, load balancer, mail proxy and HTTP cache.Amazon CloudFront (CDN)
Amazon CloudFront is a fast content delivery network (CDN) service that securely delivers data, videos, applications, and APIs to customers globally with low latency, high transfer speeds.Google Cloud CDN (CDN)
Cloud CDN uses Google's global edge network to serve content closer to users.Google Cloud (IaaS)
Google Cloud is a suite of cloud computing services.Nginx:1.27.5 (Web servers, Reverse proxies)
Nginx is a web server that can also be used as a reverse proxy, load balancer, mail proxy and HTTP cache.Nginx (Web servers, Reverse proxies)
Nginx is a web server that can also be used as a reverse proxy, load balancer, mail proxy and HTTP cache.OpenResty (Web servers)
OpenResty is a web platform based on nginx which can run Lua scripts using its LuaJIT engine.Shopify (Ecommerce, CMS)
Shopify is a subscription-based software that allows anyone to set up an online store and sell their products. Shopify store owners can also sell in physical locations using Shopify POS, a point-of-sale app and accompanying hardware.Alibaba Cloud Object Storage Service (IaaS)
Alibaba Cloud Object Storage Service (OSS) is a cloud-based object storage service provided by Alibaba Cloud, which allows users to store and access large amounts of data in the cloud.Nginx:1.26.1 (Web servers, Reverse proxies)
Nginx is a web server that can also be used as a reverse proxy, load balancer, mail proxy and HTTP cache.Cloudflare Bot Management (Security)
Cloudflare bot management solution identifies and mitigates automated traffic to protect websites from bad bots.Render (PaaS)
Render is a cloud computing platform that provides a wide range of services, including web hosting, cloud computing, and application development. Render offers several hosting options, including static site hosting, web application hosting, and managed databases.hCaptcha (Security)
hCaptcha is an anti-bot solution that protects user privacy and rewards websites.Related reports
Threat Detection Systems
| Detection System | Indicator | Verdict | Alert |
|---|---|---|---|
| Private YARA rules | newassets.hcaptcha.com/captcha/v1/5ea3feff9cf1292d7051510930d98c4719f64575/static/hcaptcha.html#frame=challenge&id=06zbag63ssia&host=www.lofree.co&sentry=true&reportapi=https%3A%2F%2Faccounts.hcaptcha.com&recaptchacompat=off&custom=false&hl=en&tplinks=on&andint=off&pstissuer=https%3A%2F%2Fpst-issuer.hcaptcha.com&sitekey=2e7f6342-57df-422a-8431-ddd86df296bc&size=invisible&theme=light&origin=https%3A%2F%2Fwww.lofree.co | audit | Hunting_JS_WebAssembly |
| Private YARA rules | js.hcaptcha.com/1/api.js?render=explicit&onload=hcaptchaOnLoad&recaptchacompat=off | audit | Hunting_JS_WebAssembly |
| Private YARA rules | newassets.hcaptcha.com/captcha/v1/5ea3feff9cf1292d7051510930d98c4719f64575/static/hcaptcha.html#frame=checkbox-invisible | audit | Hunting_JS_WebAssembly |
| Private YARA rules | newassets.hcaptcha.com/c/2a873a865fc844ccfaadea4e3a15ffa39bd4c46d10706177b71683b2b9d8cedf/hsw.js | audit | Hunting_JS_WebAssembly |
JavaScript (227)
| HASH | FROM | Size | First Seen | Last Seen | |
|---|---|---|---|---|---|
| aba7463fcf24b9905719e79b1638d203 | DocumentWrite | 143 B | 2025-11-24 | 2026-03-07 | |
Introduced by DocumentWrite First Seen 2025-11-24 Last Seen 2026-03-07 Times Seen 5 Size 143 B (143 bytes) MD5 aba7463fcf24b9905719e79b1638d203 SHA1 b93698edbba60c3be8e2553e2d22ef9f2e27945b Loading... | |||||
| d82cc5a0c29e0d74e12d777ccd3c33f6 | DocumentWrite | 116 B | 2026-02-09 | 2026-03-07 | |
Introduced by DocumentWrite First Seen 2026-02-09 Last Seen 2026-03-07 Times Seen 6 Size 116 B (116 bytes) MD5 d82cc5a0c29e0d74e12d777ccd3c33f6 SHA1 a31e0df8e417cb3940a5e9cab21f0e9458b69aec Loading... | |||||
HTTP Transactions (241)
| URL | IP | Response | Size |
|---|









