Report Overview
Visitedpublic
2025-12-08 00:26:28
Tags
Submit Tags
URL
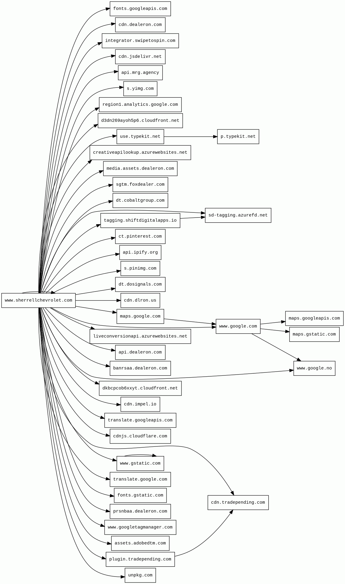
www.sherrellchevrolet.com/
Finishing URL
www.sherrellchevrolet.com/
IP / ASN

151.101.236.247
Title
Chevrolet Dealer in HERMISTON, OR | Used Cars HERMISTON | Sherrell Chevrolet Inc
Detections
urlquery
0
Network Intrusion Detection
6
Threat Detection Systems
1
Host Summary
| Host | Rank | Registered | First Seen | Last Seen | Sent | Received | IP | Fingerprints |
|---|---|---|---|---|---|---|---|---|
d3dn269ayoh5p6.cloudfront.net | unknown | 2008-04-25 | 2021-03-24 | 2025-11-27 | 452 B | 579 B | ![]() 3.167.2.59 | |
www.google.no | 92680 | 2001-02-26 | 2012-06-26 | 2025-12-07 | 2.7 kB | 1.2 kB | ![]() 142.250.74.131 | |
cdn.dealeron.com | 291284 | 2004-07-31 | 2017-03-23 | 2025-11-27 | 526 B | 2.6 kB | ![]() 199.232.196.247 | ![]() |
liveconversionapi.azurewebsites.net | 345592 | 2012-01-24 | 2024-11-27 | 2025-11-22 | 829 B | 0 B | ![]() 0.0.0.0 | |
www.googletagmanager.com | 283 | 2011-11-11 | 2012-10-04 | 2025-12-07 | 11 kB | 9.4 MB | ![]() 142.250.74.136 | |
assets.adobedtm.com | 3051 | 2013-11-22 | 2014-01-28 | 2025-12-08 | 1.5 kB | 821 kB | ![]() 2.18.173.81 | |
ct.pinterest.com | 5144 | 2009-11-26 | 2015-03-12 | 2025-12-01 | 4.5 kB | 8.3 kB | ![]() 2.18.173.27 | ![]() |
api.mrg.agency | 286601 | 2019-01-03 | 2020-12-04 | 2025-11-25 | 2.2 kB | 3.1 kB | ![]() 13.65.210.166 | ![]() |
cdnjs.cloudflare.com | 1222 | 2009-02-17 | 2012-05-23 | 2025-12-07 | 494 B | 87 kB | ![]() 104.17.24.14 | |
sd-tagging.azurefd.net | 215326 | 2018-05-08 | 2020-09-07 | 2025-12-03 | 478 B | 307 B | ![]() 13.107.246.53 | |
translate.google.com | 609 | 1997-09-15 | 2012-05-30 | 2025-12-01 | 471 B | 80 kB | ![]() 142.250.178.110 | |
api.dealeron.com | 241381 | 2004-07-31 | 2025-02-08 | 2025-12-04 | 490 B | 1.8 kB | ![]() 199.232.196.247 | |
cdn.jsdelivr.net | 1678 | 2012-05-16 | 2012-09-30 | 2025-12-07 | 1.1 kB | 218 kB | ![]() 104.16.174.226 | |
maps.gstatic.com | unknown | 2008-02-11 | 2012-05-22 | 2025-12-08 | 888 B | 464 kB | ![]() 142.251.142.227 | |
integrator.swipetospin.com | 212848 | 2013-08-25 | 2017-06-20 | 2025-11-27 | 425 B | 80 kB | ![]() 108.157.214.37 | |
fonts.gstatic.com | unknown | 2008-02-11 | 2014-04-02 | 2025-12-07 | 476 B | 7.1 kB | ![]() 142.250.74.35 | |
dt.dosignals.com | unknown | 2025-08-26 | 2025-10-02 | 2025-12-01 | 2.4 kB | 55 kB | ![]() 98.83.103.60 | |
media.assets.dealeron.com | unknown | 2004-07-31 | 2025-10-30 | 2025-11-29 | 3.1 kB | 503 kB | ![]() 3.164.240.43 | |
cdn.dlron.us | 221009 | 2011-03-24 | 2014-10-07 | 2025-12-07 | 2.8 kB | 327 kB | ![]() 199.232.196.247 | ![]() |
www.google.com | 22 | 1997-09-15 | 2015-05-10 | 2025-12-07 | 10 kB | 17 kB | ![]() 142.251.38.100 | |
dkbcpcob6xxyt.cloudfront.net | unknown | 2008-04-25 | 2022-12-10 | 2025-11-27 | 945 B | 2.9 kB | ![]() 65.9.46.17 | |
use.typekit.net | 4054 | 2010-08-02 | 2012-07-05 | 2025-12-07 | 878 B | 20 kB | ![]() 23.36.77.115 | |
s.yimg.com | 4553 | 1997-05-14 | 2012-05-20 | 2025-12-01 | 889 B | 22 kB | ![]() 87.248.119.251 | |
plugin.tradepending.com | 212833 | 2012-07-11 | 2015-01-29 | 2025-11-28 | 1.6 kB | 150 kB | ![]() 99.83.220.108 | |
region1.analytics.google.com | 22257 | 1997-09-15 | 2022-03-17 | 2025-12-07 | 2.4 kB | 1.7 kB | ![]() 216.239.32.36 | |
tagging.shiftdigitalapps.io | 94898 | 2023-10-13 | 2024-11-16 | 2025-12-03 | 7.4 kB | 251 kB | ![]() 13.107.213.53 | |
creativeapilookup.azurewebsites.net | 381648 | 2012-01-24 | 2024-03-13 | 2025-11-25 | 1.2 kB | 1.7 kB | ![]() 40.119.12.83 | ![]() |
cdn.tradepending.com | 248560 | 2012-07-11 | 2018-03-28 | 2025-11-28 | 1.4 kB | 177 kB | ![]() 3.167.2.22 | |
www.gstatic.com | 146047 | 2008-02-11 | 2012-05-29 | 2025-12-07 | 1.7 kB | 45 kB | ![]() 142.250.74.99 | |
api.ipify.org | 8166 | 2014-01-05 | 2014-10-06 | 2025-12-01 | 451 B | 256 B | ![]() 104.26.12.205 | |
maps.google.com | 76 | 1997-09-15 | 2012-09-10 | 2025-12-01 | 1.2 kB | 8.5 kB | ![]() 142.250.74.110 | |
fonts.googleapis.com | 313 | 2005-01-25 | 2012-05-23 | 2025-12-07 | 459 B | 1.3 kB | ![]() 142.250.178.42 | |
www.sherrellchevrolet.com | unknown | unknown | No data | No data | 45 kB | 3.1 MB | ![]() 199.232.196.247 | ![]() ![]() |
prsnbaa.dealeron.com | 221496 | 2004-07-31 | 2024-01-23 | 2025-12-07 | 437 B | 58 kB | ![]() 199.232.194.217 | |
p.typekit.net | 4638 | 2010-08-02 | 2012-05-23 | 2025-12-07 | 1.1 kB | 680 B | ![]() 23.36.77.91 | |
maps.googleapis.com 2 alert(s) on this Host | 3442 | 2005-01-25 | 2012-05-22 | 2025-12-07 | 8.2 kB | 1.7 MB | ![]() 216.58.211.10 | |
unpkg.com | 1093 | 2016-01-06 | 2016-01-07 | 2025-12-07 | 460 B | 12 kB | ![]() 104.18.1.22 | ![]() |
sgtm.foxdealer.com | 1486911 | 2001-04-27 | 2023-06-28 | 2025-11-28 | 1.8 kB | 391 B | ![]() 216.239.32.21 | |
dt.cobaltgroup.com | 258796 | 1995-04-17 | 2017-01-30 | 2025-11-22 | 581 B | 9.6 kB | ![]() 54.67.73.52 | |
banrsaa.dealeron.com | 250111 | 2004-07-31 | 2024-10-07 | 2025-11-27 | 428 B | 13 kB | ![]() 199.232.194.217 | |
cdn.impel.io | 187767 | 2017-10-12 | 2022-07-13 | 2025-11-27 | 2.9 kB | 76 kB | ![]() 108.157.214.46 | |
translate.googleapis.com | 6317 | 2005-01-25 | 2012-05-31 | 2025-12-01 | 2.2 kB | 374 kB | ![]() 142.250.178.106 | |
s.pinimg.com | 5793 | 2010-05-29 | 2017-01-13 | 2025-11-30 | 855 B | 90 kB | ![]() 2.18.173.27 |
Amazon CloudFront (CDN)
Amazon CloudFront is a fast content delivery network (CDN) service that securely delivers data, videos, applications, and APIs to customers globally with low latency, high transfer speeds.Amazon Web Services (PaaS)
Amazon Web Services (AWS) is a comprehensive cloud services platform offering compute power, database storage, content delivery and other functionality.Varnish (Caching)
Varnish is a reverse caching proxy.Fastly (CDN)
Fastly is a cloud computing services provider. Fastly's cloud platform provides a content delivery network, Internet security services, load balancing, and video & streaming services.IIS:7.5 (Web servers)
Internet Information Services (IIS) is an extensible web server software created by Microsoft for use with the Windows NT family.Windows Server (Operating systems)
Windows Server is a brand name for a group of server operating systems.Envoy (Reverse proxies)
Envoy is an open-source edge and service proxy, designed for cloud-native applications.Azure (PaaS)
Azure is a cloud computing service for building, testing, deploying, and managing applications and services through Microsoft-managed data centers.IIS:10.0 (Web servers)
Internet Information Services (IIS) is an extensible web server software created by Microsoft for use with the Windows NT family.Microsoft ASP.NET (Web frameworks)
ASP.NET is an open-source, server-side web-application framework designed for web development to produce dynamic web pages.Cloudflare (CDN)
Cloudflare is a web-infrastructure and website-security company, providing content-delivery-network services, DDoS mitigation, Internet security, and distributed domain-name-server services.Azure Front Door (Load balancers)
Azure Front Door is a scalable and secure entry point for fast delivery of your global web applications.Nginx (Web servers, Reverse proxies)
Nginx is a web server that can also be used as a reverse proxy, load balancer, mail proxy and HTTP cache.Amazon S3 (CDN)
Amazon S3 or Amazon Simple Storage Service is a service offered by Amazon Web Services (AWS) that provides object storage through a web service interface.Google Maps (Maps)
Google Maps is a web mapping service. It offers satellite imagery, aerial photography, street maps, 360° interactive panoramic views of streets, real-time traffic conditions, and route planning for traveling by foot, car, bicycle and air, or public transportation.Apache Traffic Server (Web servers)
Apache Traffic Server is an open-source caching and proxying server that serves as an HTTP/1.1 and HTTP/2 reverse proxy with caching capabilities, load balancing, request routing, SSL termination, and support for advanced HTTP features.Microsoft HTTPAPI:2.0 (Web servers)
Microsoft HTTPAPI is a kernel-mode HTTP driver in the Windows operating system responsible for handling HTTP requests and responses with efficiency, scalability, and security.Adobe Fonts (Font scripts)
Adobe Fonts is a web-based service providing access to a vast library of high-quality fonts for web and print design.Typekit (Font scripts)
Typekit is an online service which offers a subscription library of fonts.Slick (JavaScript libraries)
Modernizr (JavaScript libraries)
Modernizr is a JavaScript library that detects the features available in a user's browser.Bootstrap:341 (UI frameworks)
Bootstrap is a free and open-source CSS framework directed at responsive, mobile-first front-end web development. It contains CSS and JavaScript-based design templates for typography, forms, buttons, navigation, and other interface components.jQuery:3.7.1 (JavaScript libraries)
jQuery is a JavaScript library which is a free, open-source software designed to simplify HTML DOM tree traversal and manipulation, as well as event handling, CSS animation, and Ajax.Google Tag Manager (Tag managers)
Google Tag Manager is a tag management system (TMS) that allows you to quickly and easily update measurement codes and related code fragments collectively known as tags on your website or mobile app.Fly.io (PaaS)
Fly is a platform for running full stack apps and databases.Google Cloud CDN (CDN)
Cloud CDN uses Google's global edge network to serve content closer to users.Google Cloud (IaaS)
Google Cloud is a suite of cloud computing services.Amazon ELB (Load balancers)
AWS ELB is a network load balancer service provided by Amazon Web Services for distributing traffic across multiple targets, such as Amazon EC2 instances, containers, IP addresses, and Lambda functions.Related reports
Network Intrusion Detection Systems
Suricata /w Emerging Threats Pro
| Timestamp | Severity | Source IP | Destination IP | Alert |
|---|---|---|---|---|
| low | ![]() 172.18.0.8 | ![]() 40.119.12.83 | ET INFO Abused Hosting Domain (azurewebsites .net) in TLS SNI | |
| low | ![]() 172.18.0.8 | ![]() 40.119.12.83 | ET INFO Abused Hosting Domain (azurewebsites .net) in TLS SNI | |
| low | ![]() 172.18.0.8 | ![]() 104.26.12.205 | ET INFO External IP Address Lookup Domain (ipify .org) in TLS SNI | |
| low | ![]() 172.18.0.8 | ![]() 168.61.217.214 | ET INFO Abused Hosting Domain (azurewebsites .net) in TLS SNI | |
| low | ![]() 172.18.0.8 | ![]() 168.61.217.214 | ET INFO Abused Hosting Domain (azurewebsites .net) in TLS SNI | |
| low | ![]() 172.18.0.8 | ![]() 168.61.217.214 | ET INFO Abused Hosting Domain (azurewebsites .net) in TLS SNI |
Threat Detection Systems
| Detection System | Indicator | Verdict | Alert |
|---|---|---|---|
| Private YARA rules | maps.googleapis.com/maps-api-v3/api/js/63/4a/common.js | audit | Hunting_JS_WebAssembly |
JavaScript (374)
| HASH | FROM | Size | First Seen | Last Seen | |
|---|---|---|---|---|---|
| 9cf0f3162cd13d194a27dfac9c5c4e73 | DocumentWrite | 90 B | 2024-03-21 | 2026-04-05 | |
Introduced by DocumentWrite First Seen 2024-03-21 Last Seen 2026-04-05 Times Seen 2927 Size 90 B (90 bytes) MD5 9cf0f3162cd13d194a27dfac9c5c4e73 SHA1 ddd52e04aa4a836b1a957c974bb5c9ad2f74b6db Loading... | |||||
| c092ffe5b4cb952929c7aa0121b5c030 | DocumentWrite | 470 B | 2025-11-12 | 2025-12-11 | |
Introduced by DocumentWrite First Seen 2025-11-12 Last Seen 2025-12-11 Times Seen 873 Size 470 B (470 bytes) MD5 c092ffe5b4cb952929c7aa0121b5c030 SHA1 788f73f8179f68c39880e6f730ac08589f72fae2 Loading... | |||||
HTTP Transactions (199)
| URL | IP | Response | Size |
|---|






