Report Overview
Visitedpublic
2025-08-07 07:14:10
Tags
Submit Tags
URL
www.sxyprn.com/New.html?page=150
Finishing URL
www.sxyprn.com/New.html?page=150
IP / ASN

104.21.84.137
Title
(1) New Message!
Detections
urlquery
0
Network Intrusion Detection
0
Threat Detection Systems
2
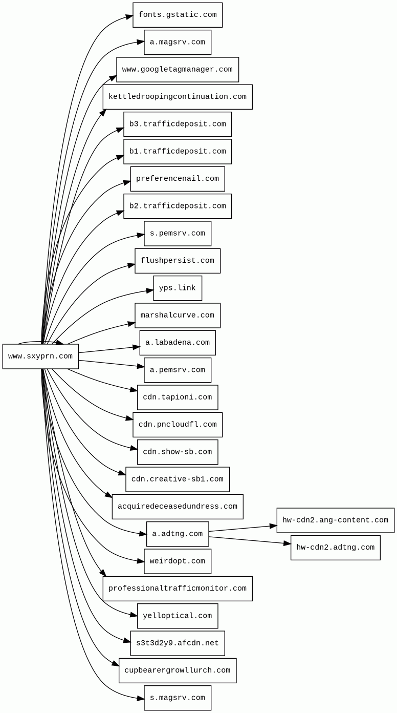
Host Summary
| Host | Rank | Registered | First Seen | Last Seen | Sent | Received | IP | Fingerprints |
|---|---|---|---|---|---|---|---|---|
b1.trafficdeposit.com | unknown | 2014-04-19 | 2023-10-11 | 2025-08-03 | 2.1 kB | 40 kB | ![]() 104.21.96.1 | |
a.adtng.com | 15165 | 2018-07-20 | 2018-07-26 | 2025-08-06 | 1.1 kB | 45 kB | ![]() 66.254.114.171 | |
b3.trafficdeposit.com | unknown | 2014-04-19 | 2023-10-11 | 2025-08-04 | 2.6 kB | 82 kB | ![]() 104.21.96.1 | |
flushpersist.com | unknown | 2025-07-01 | 2025-07-08 | 2025-08-05 | 1.5 kB | 992 B | ![]() 192.243.61.225 | |
weirdopt.com | unknown | 2025-07-01 | 2025-07-08 | 2025-08-06 | 417 B | 377 B | ![]() 185.196.197.71 | |
a.pemsrv.com | unknown | 2023-08-01 | 2023-08-05 | 2025-08-05 | 415 B | 106 kB | ![]() 185.76.9.12 | ![]() |
professionaltrafficmonitor.com | unknown | 2025-01-23 | 2025-01-25 | 2025-08-01 | 2.0 kB | 1.3 kB | ![]() 35.156.26.80 | |
acquiredeceasedundress.com | unknown | 2025-03-12 | 2025-04-19 | 2025-07-31 | 11 kB | 189 kB | ![]() 94.242.247.33 | |
cdn.storageimagedisplay.com | unknown | 2024-09-13 | 2024-09-13 | 2025-08-01 | 461 B | 71 kB | ![]() 45.133.44.2 | |
yps.link | 330215 | 2015-07-07 | 2015-10-21 | 2025-08-03 | 7.8 kB | 45 kB | ![]() 172.67.220.134 | |
cdn.creative-sb1.com | unknown | 2025-07-01 | 2025-07-08 | 2025-08-06 | 2.3 kB | 172 kB | ![]() 104.21.96.1 | |
cdn.tapioni.com | 167297 | 2021-05-27 | 2021-07-01 | 2025-08-01 | 826 B | 248 kB | ![]() 104.20.34.46 | |
www.sxyprn.com | unknown | 2019-04-05 | 2019-12-18 | 2025-08-06 | 3.5 kB | 531 kB | ![]() 104.21.84.137 | |
yelloptical.com | unknown | 2024-09-03 | 2025-08-06 | 2025-08-06 | 2.7 kB | 110 kB | ![]() 192.243.59.12 | |
cdn.show-sb.com | unknown | 2024-08-20 | 2024-08-31 | 2025-08-02 | 494 B | 2.1 kB | ![]() 104.21.95.140 | |
hw-cdn2.adtng.com | 11917 | 2018-07-20 | 2020-02-20 | 2025-08-05 | 910 B | 35 kB | ![]() 151.101.67.52 | |
cupbearergrowllurch.com | unknown | 2025-03-12 | 2025-06-02 | 2025-08-03 | 2.8 kB | 154 kB | ![]() 94.242.247.35 | |
www.googletagmanager.com | 75 | 2011-11-11 | 2012-10-04 | 2025-08-06 | 1.0 kB | 648 kB | ![]() 142.250.74.136 | |
b2.trafficdeposit.com | unknown | 2014-04-19 | 2023-10-11 | 2025-08-02 | 3.1 kB | 75 kB | ![]() 104.21.96.1 | |
hw-cdn2.ang-content.com | 165651 | 2018-11-15 | 2019-03-25 | 2025-08-06 | 2.9 kB | 1.5 MB | ![]() 151.101.131.52 | |
marshalcurve.com 5 alert(s) on this Host | unknown | 2023-07-26 | 2023-07-26 | 2025-08-02 | 5.0 kB | 78 kB | ![]() 192.243.61.227 | |
s.pemsrv.com | unknown | 2023-08-01 | 2023-08-04 | 2025-08-06 | 437 B | 251 B | ![]() 95.211.229.246 | |
s.magsrv.com | unknown | 2023-08-01 | 2023-08-04 | 2025-08-03 | 3.2 kB | 11 kB | ![]() 95.211.229.246 | |
kettledroopingcontinuation.com 5 alert(s) on this Host | unknown | 2024-09-01 | 2025-07-30 | 2025-08-06 | 2.6 kB | 2.6 kB | ![]() 172.240.108.76 | |
fonts.gstatic.com | unknown | 2008-02-11 | 2014-04-02 | 2025-08-06 | 1.1 kB | 82 kB | ![]() 142.250.74.35 | |
cdn.pncloudfl.com | 13313 | 2021-04-20 | 2021-06-07 | 2025-08-06 | 2.8 kB | 3.0 MB | ![]() 172.66.165.188 | |
fonts.googleapis.com | 8877 | 2005-01-25 | 2012-05-23 | 2025-08-06 | 430 B | 17 kB | ![]() 142.250.74.10 | |
s3t3d2y9.afcdn.net | unknown | 2022-06-27 | 2025-05-07 | 2025-08-01 | 2.6 kB | 1.1 MB | ![]() 185.76.9.12 | ![]() |
preferencenail.com | unknown | 2025-07-01 | 2025-07-08 | 2025-08-05 | 824 B | 172 kB | ![]() 185.196.197.72 | |
a.magsrv.com | unknown | 2023-08-01 | 2023-08-04 | 2025-08-01 | 414 B | 185 kB | ![]() 185.76.9.11 | ![]() |
a.labadena.com | 296554 | 2020-01-21 | 2020-05-24 | 2025-08-06 | 1.2 kB | 565 B | ![]() 37.27.230.125 |
Cloudflare (CDN)
Cloudflare is a web-infrastructure and website-security company, providing content-delivery-network services, DDoS mitigation, Internet security, and distributed domain-name-server services.OpenResty (Web servers)
OpenResty is a web platform based on nginx which can run Lua scripts using its LuaJIT engine.Nginx (Web servers, Reverse proxies)
Nginx is a web server that can also be used as a reverse proxy, load balancer, mail proxy and HTTP cache.Nginx:1.21.6 (Web servers, Reverse proxies)
Nginx is a web server that can also be used as a reverse proxy, load balancer, mail proxy and HTTP cache.CDN77 (CDN)
CDN77 is a content delivery network (CDN).Google Analytics (Analytics)
Google Analytics is a free web analytics service that tracks and reports website traffic.PHP:8.1.4 (Programming languages)
PHP is a general-purpose scripting language used for web development.Nginx:1.19.5 (Web servers, Reverse proxies)
Nginx is a web server that can also be used as a reverse proxy, load balancer, mail proxy and HTTP cache.Varnish (Caching)
Varnish is a reverse caching proxy.OpenResty:1.19.9.1 (Web servers)
OpenResty is a web platform based on nginx which can run Lua scripts using its LuaJIT engine.Related reports
Threat Detection Systems
| Detection System | Indicator | Verdict | Alert |
|---|---|---|---|
| Quad9 DNS | marshalcurve.com | malicious | Sinkholed |
| Quad9 DNS | kettledroopingcontinuation.com | malicious | Sinkholed |
JavaScript (45)
No JavaScripts
HTTP Transactions (120)
| URL | IP | Response | Size |
|---|







