Report Overview
Visitedpublic
2025-05-01 08:57:47
Tags
Submit Tags
URL
old.bitchute.com/video/jamLXEOjGLEh/
Finishing URL
old.bitchute.com/video/jamLXEOjGLEh/
IP / ASN

104.22.74.194
Title
โ'Thunderbolโ (๐ค๐ข๐ค๐ง) +๐ฅ๐๐
๐
๐ฌ๐๐๐๐พ! ๐ ๐๐บ๐๐
๐บ๐ป๐
๐พ ๐ญ๐๐ ๐ฎ๐๐
๐๐๐พ ๐ฎ๐ ๐ฒ๐๐๐พ๐บ
Detections
urlquery
0
Network Intrusion Detection
0
Threat Detection Systems
0
Host Summary
| Host | Rank | Registered | First Seen | Last Seen | Sent | Received | IP | Fingerprints |
|---|---|---|---|---|---|---|---|---|
assets.armanet.us | unknown | 2023-04-05 | 2023-05-31 | 2025-05-01 | 385 B | 17 kB | ![]() 104.26.14.222 | |
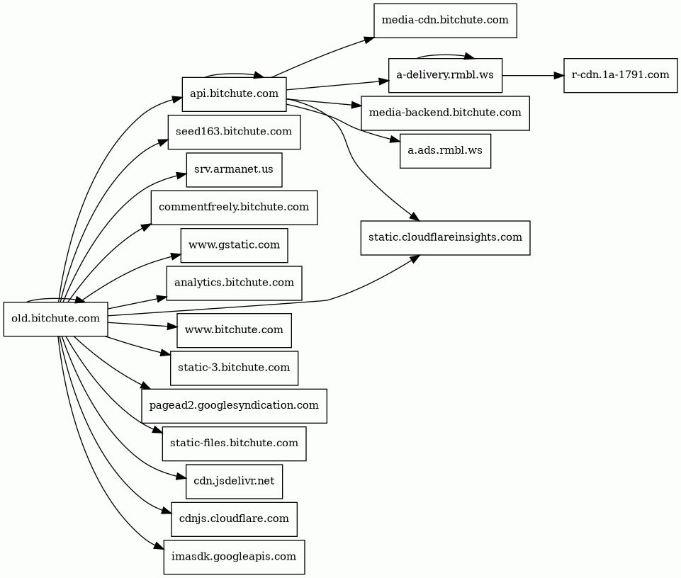
old.bitchute.com | unknown | 2014-05-29 | 2024-07-02 | 2025-05-01 | 40 kB | 1.1 MB | ![]() 104.22.75.194 | |
api.bitchute.com | unknown | 2014-05-29 | 2024-06-29 | 2025-05-01 | 13 kB | 89 kB | ![]() 104.22.75.194 | |
imasdk.googleapis.com | 11661 | 2005-01-25 | 2014-02-25 | 2025-04-25 | 826 B | 922 kB | ![]() 142.250.74.42 | |
srv.armanet.us | unknown | 2023-04-05 | 2024-02-01 | 2025-04-26 | 1.0 kB | 1.8 kB | ![]() 172.67.69.112 | |
static.cloudflareinsights.com | 1294 | 2019-08-30 | 2019-09-24 | 2025-04-30 | 2.5 kB | 102 kB | ![]() 104.16.80.73 | |
cdn.jsdelivr.net | 439 | 2012-05-16 | 2012-09-30 | 2025-04-30 | 2.7 kB | 334 kB | ![]() 151.101.193.229 | |
www.bitchute.com | 34057 | 2014-05-29 | 2017-01-17 | 2025-04-25 | 15 kB | 1.1 MB | ![]() 104.22.75.194 | |
media-cdn.bitchute.com | unknown | 2014-05-29 | 2024-08-09 | 2025-05-01 | 2.2 kB | 95 kB | ![]() 185.76.9.27 | |
media-backend.bitchute.com | unknown | 2014-05-29 | 2024-07-16 | 2025-05-01 | 5.2 kB | 5.1 kB | ![]() 74.117.181.71 | |
r-cdn.1a-1791.com | unknown | 2024-05-12 | 2024-09-10 | 2025-04-24 | 521 B | 112 kB | ![]() 172.98.58.7 | |
embed.cloudflarestream.com | 310109 | 2017-09-13 | 2018-02-28 | 2025-04-26 | 399 B | 20 kB | ![]() 104.16.94.114 | |
seed163.bitchute.com | 372772 | 2014-05-29 | 2019-11-30 | 2025-02-19 | 971 B | 1.3 MB | ![]() 107.150.56.178 | |
analytics.bitchute.com | unknown | 2014-05-29 | 2024-12-06 | 2025-05-01 | 6.1 kB | 357 kB | ![]() 104.22.75.194 | |
static-files.bitchute.com | unknown | 2014-05-29 | 2024-07-04 | 2025-05-01 | 914 B | 8.4 kB | ![]() 104.22.75.194 | |
pagead2.googlesyndication.com | 101 | 2003-01-21 | 2012-05-21 | 2025-05-01 | 474 B | 789 B | ![]() 142.250.74.162 | |
a.ads.rmbl.ws | unknown | 2014-02-11 | 2023-08-18 | 2025-04-25 | 418 B | 9.7 kB | ![]() 172.98.56.41 | |
bcmedia.bitchute.com | unknown | 2014-05-29 | 2025-05-01 | 2025-05-01 | 864 B | 23 kB | ![]() 194.242.11.186 | |
cdnjs.cloudflare.com | 235 | 2009-02-17 | 2012-05-23 | 2025-04-30 | 13 kB | 2.2 MB | ![]() 104.17.25.14 | |
commentfreely.bitchute.com | 58991 | 2014-05-29 | 2020-08-26 | 2025-05-01 | 1.8 kB | 118 kB | ![]() 104.22.75.194 | |
a-delivery.rmbl.ws | 99492 | 2014-02-11 | 2021-12-14 | 2025-05-01 | 1.1 kB | 2.3 kB | ![]() 172.98.56.41 | |
www.gstatic.com | unknown | 2008-02-11 | 2012-05-29 | 2025-04-30 | 455 B | 5.1 kB | ![]() 142.250.74.99 | |
static-3.bitchute.com | 49042 | 2014-05-29 | 2019-10-07 | 2025-05-01 | 6.0 kB | 99 kB | ![]() 185.59.220.198 |
Related reports
Threat Detection Systems
Public InfoSec YARA rules
No alerts detected
OpenPhish
No alerts detected
PhishTank
No alerts detected
Quad9 DNS
No alerts detected
ThreatFox
No alerts detected
JavaScript (108)
| HASH | FROM | Size | First Seen | Last Seen | |
|---|---|---|---|---|---|
| b3c28636c4a95bbf4db0457c6a4976b4 | DocumentWrite | 1.1 kB | 2025-05-01 | 2025-05-01 | |
Introduced by DocumentWrite First Seen 2025-05-01 Last Seen 2025-05-01 Times Seen 1 Size 1.1 kB (1145 bytes) MD5 b3c28636c4a95bbf4db0457c6a4976b4 SHA1 792545a644d2f21f30e9c121b388f03c411cee26 Loading... | |||||
| e4bb32df70c24b6fbfbc9ea5191c02a0 | DocumentWrite | 1.4 kB | 2025-05-01 | 2025-05-01 | |
Introduced by DocumentWrite First Seen 2025-05-01 Last Seen 2025-05-01 Times Seen 1 Size 1.4 kB (1404 bytes) MD5 e4bb32df70c24b6fbfbc9ea5191c02a0 SHA1 84f6263dde06a86c7054838c1916b0d5249ee699 Loading... | |||||
HTTP Transactions (175)
| URL | IP | Response | Size |
|---|



