Report Overview
Visitedpublic
2026-03-17 02:55:29
Tags
Submit Tags
URL
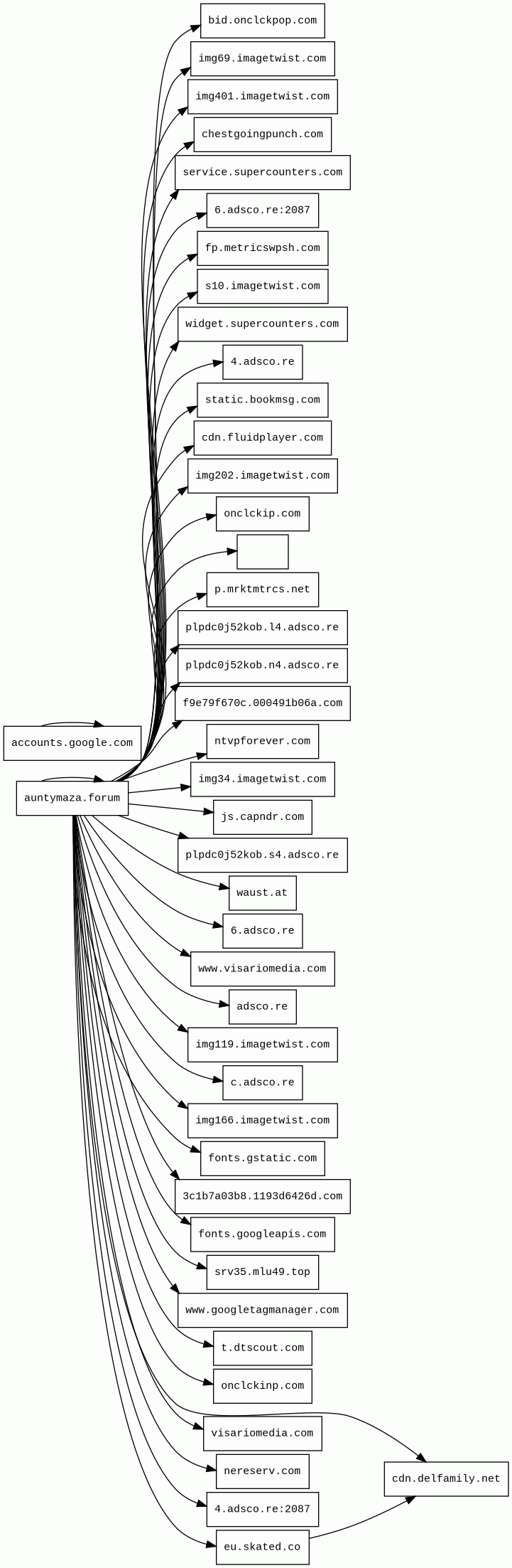
auntymaza.forum/horny-desi-mallu-lover-outdoor-kissing-and-blowjob/
Finishing URL
auntymaza.forum/horny-desi-mallu-lover-outdoor-kissing-and-blowjob/
IP / ASN

172.67.154.155
Title
Horny Desi Mallu Lover OutDoor Kissing and Blowjob - Auntymaza
Detections
urlquery
0
Network Intrusion Detection
2
Threat Detection Systems
7
Host Summary
| Host | Rank | Registered | First Seen | Last Seen | Sent | Received | IP | Fingerprints |
|---|---|---|---|---|---|---|---|---|
chestgoingpunch.com | 87471 | 2024-05-17 | 2024-09-20 | 2026-03-13 | 3.3 kB | 82 kB | ![]() 94.242.247.29 | |
js.capndr.com 1 alert(s) on this Host | 156902 | 2021-08-30 | 2021-08-30 | 2026-03-13 | 416 B | 399 B | ![]() 45.133.44.53 | |
cdn.fluidplayer.com | 197341 | 2016-09-22 | 2017-08-28 | 2026-03-15 | 901 B | 287 kB | ![]() 95.173.205.15 | ![]() |
f9e79f670c.000491b06a.com | unknown | unknown | No data | No data | 2.8 kB | 1.7 MB | ![]() 45.133.44.53 | |
img69.imagetwist.com | 1568837 | 2008-10-12 | 2019-11-12 | 2026-02-28 | 455 B | 23 kB | ![]() 185.107.57.21 | |
srv35.mlu49.top 3 alert(s) on this Host | unknown | 2025-09-08 | 2025-12-19 | 2026-03-01 | 1.5 kB | 492 kB | ![]() 50.7.252.234 | |
www.visariomedia.com | 852429 | 2020-04-18 | 2020-04-18 | 2026-03-17 | 463 B | 43 kB | ![]() 95.173.205.14 | ![]() |
img166.imagetwist.com | 1678524 | 2008-10-12 | 2022-01-11 | 2026-03-14 | 912 B | 75 kB | ![]() 185.107.44.29 | |
cdn.delfamily.net | unknown | 2025-10-30 | 2025-11-13 | 2026-03-10 | 919 B | 8.1 kB | ![]() 5.200.15.239 | |
fp.metricswpsh.com 2 alert(s) on this Host | 154722 | 2021-10-29 | 2022-04-22 | 2026-03-13 | 1.1 kB | 820 B | ![]() 157.90.84.242 | |
nereserv.com 4 alert(s) on this Host | 17097 | 2020-12-21 | 2020-12-21 | 2026-03-13 | 1.1 kB | 644 B | ![]() 94.130.198.6 | |
plpdc0j52kob.s4.adsco.re | unknown | unknown | No data | No data | 422 B | 166 B | ![]() 185.200.116.60 | |
ads.trackingtraffo.com | 1783129 | 2021-12-15 | 2021-12-15 | 2026-03-11 | 462 B | 142 kB | ![]() 88.214.206.19 | |
s10.imagetwist.com | 1679579 | 2008-10-12 | 2023-06-10 | 2026-02-28 | 1.8 kB | 169 kB | ![]() 185.107.94.11 | |
track-eu.trackingtraffo.com | 2044907 | 2021-12-15 | 2023-08-09 | 2026-03-11 | 766 B | 349 B | ![]() 162.55.236.99 | |
img202.imagetwist.com | 1907293 | 2008-10-12 | 2019-11-12 | 2026-03-01 | 456 B | 56 kB | ![]() 185.107.44.80 | |
4.adsco.re | 95532 | 2017-02-14 | 2021-01-04 | 2026-03-13 | 861 B | 1.4 kB | ![]() 162.252.214.5 | |
fonts.googleapis.com | 313 | 2005-01-25 | 2012-05-23 | 2026-03-15 | 463 B | 2.5 kB | ![]() 142.250.178.106 | |
eu.skated.co | 127835 | 2022-11-28 | 2023-03-22 | 2026-03-10 | 603 B | 1.8 kB | ![]() 109.200.199.110 | |
ntvpforever.com | 18811 | 2021-11-18 | 2021-11-19 | 2026-03-12 | 1.0 kB | 698 B | ![]() 94.130.198.6 | |
waust.at 1 alert(s) on this Host | 36042 | unknown | 2016-01-28 | 2026-03-12 | 401 B | 12 kB | ![]() 104.26.4.7 | |
img119.imagetwist.com | 1616271 | 2008-10-12 | 2019-11-12 | 2026-02-28 | 1.8 kB | 172 kB | ![]() 185.107.57.42 | |
img401.imagetwist.com | 2058261 | 2008-10-12 | 2022-09-08 | 2026-03-14 | 1.4 kB | 167 kB | ![]() 185.107.57.79 | |
onclckip.com | 37129 | 2023-11-28 | 2024-01-03 | 2026-03-12 | 1.2 kB | 644 B | ![]() 94.130.198.6 | |
p.mrktmtrcs.net | 63178 | 2025-04-04 | 2025-05-16 | 2026-03-12 | 409 B | 41 kB | ![]() 104.26.14.100 | |
widget.supercounters.com | 1374494 | 2004-03-20 | 2012-06-27 | 2026-03-14 | 428 B | 4.9 kB | ![]() 188.114.96.1 | |
onclckinp.com | 20672 | 2023-11-28 | 2024-01-03 | 2026-03-10 | 18 kB | 103 kB | ![]() 94.130.198.6 | |
fonts.gstatic.com | unknown | 2008-02-11 | 2014-04-02 | 2026-03-15 | 550 B | 13 kB | ![]() 172.217.19.227 | |
3c1b7a03b8.1193d6426d.com | unknown | 2026-02-15 | 2026-03-17 | 2026-03-17 | 841 B | 345 B | ![]() 45.133.44.52 | |
adsco.re | 3069 | 2017-02-14 | 2017-04-03 | 2026-03-12 | 1.0 kB | 3.7 kB | ![]() 162.252.214.5 | |
www.googletagmanager.com | 283 | 2011-11-11 | 2012-10-04 | 2026-03-15 | 870 B | 774 kB | ![]() 142.251.143.136 | |
t.dtscout.com | 54823 | 2013-11-01 | 2017-01-30 | 2026-03-12 | 1.0 kB | 3.7 kB | ![]() 104.26.10.2 | |
service.supercounters.com | 875866 | 2004-03-20 | 2022-03-04 | 2026-03-14 | 672 B | 0 B | ![]() 0.0.0.0 | |
6.adsco.re | 91627 | 2017-02-14 | 2018-01-15 | 2026-03-14 | 861 B | 1.2 kB | ![]() 104.16.84.77 | |
visariomedia.com | 63324 | 2020-04-18 | 2020-04-19 | 2026-03-17 | 1.8 kB | 239 B | ![]() 216.21.12.16 | |
img34.imagetwist.com | 1711117 | 2008-10-12 | 2022-09-06 | 2026-02-28 | 455 B | 53 kB | ![]() 185.107.57.30 | |
accounts.google.com | 103 | 1997-09-15 | 2012-05-23 | 2026-03-16 | 1.8 kB | 6.9 kB | ![]() 64.233.161.84 | |
plpdc0j52kob.l4.adsco.re | unknown | 2017-02-14 | 2026-03-17 | 2026-03-17 | 422 B | 166 B | ![]() 185.200.118.62 | |
static.bookmsg.com | 169473 | 2020-09-15 | 2020-11-24 | 2026-03-13 | 983 B | 2.3 kB | ![]() 45.133.44.25 | |
plpdc0j52kob.n4.adsco.re | unknown | 2017-02-14 | 2026-03-17 | 2026-03-17 | 422 B | 166 B | ![]() 38.132.109.126 | |
c.adsco.re | 100769 | 2017-02-14 | 2017-11-29 | 2026-03-12 | 814 B | 181 kB | ![]() 104.16.84.77 | |
bid.onclckpop.com | 2009835 | 2023-11-28 | 2023-12-14 | 2026-03-06 | 502 B | 5.4 kB | ![]() 94.130.197.240 | |
auntymaza.forum 14 alert(s) on this Host | unknown | 2026-01-18 | 2026-02-01 | 2026-02-27 | 7.7 kB | 387 kB | ![]() 188.114.96.1 | ![]() ![]() |
Nginx (Web servers, Reverse proxies)
Nginx is a web server that can also be used as a reverse proxy, load balancer, mail proxy and HTTP cache.Nginx:1.18.0 (Web servers, Reverse proxies)
Nginx is a web server that can also be used as a reverse proxy, load balancer, mail proxy and HTTP cache.CDN77 (CDN)
CDN77 is a content delivery network (CDN).lighttpd:1.4.54 (Web servers)
Lighttpd is an open-source web server optimised for speed-critical environment.Amazon Web Services (PaaS)
Amazon Web Services (AWS) is a comprehensive cloud services platform offering compute power, database storage, content delivery and other functionality.Nginx:1.20.1 (Web servers, Reverse proxies)
Nginx is a web server that can also be used as a reverse proxy, load balancer, mail proxy and HTTP cache.OpenResty:1.21.4.1 (Web servers)
OpenResty is a web platform based on nginx which can run Lua scripts using its LuaJIT engine.Cloudflare (CDN)
Cloudflare is a web-infrastructure and website-security company, providing content-delivery-network services, DDoS mitigation, Internet security, and distributed domain-name-server services.OpenGSE (Web servers)
OpenGSE is a test suite used for testing servlet compliance. It is deployed by using WAR files that are deployed on the server engine.Java (Programming languages)
Java is a class-based, object-oriented programming language that is designed to have as few implementation dependencies as possible.Nginx:1.24.0 (Web servers, Reverse proxies)
Nginx is a web server that can also be used as a reverse proxy, load balancer, mail proxy and HTTP cache.Nginx:1.16.0 (Web servers, Reverse proxies)
Nginx is a web server that can also be used as a reverse proxy, load balancer, mail proxy and HTTP cache.LiteSpeed Cache (Caching, WordPress plugins)
LiteSpeed Cache is an all-in-one site acceleration plugin for WordPress.LiteSpeed (Web servers)
LiteSpeed is a high-scalability web server.Litespeed Cache (Caching, WordPress plugins)
LiteSpeed Cache is an all-in-one site acceleration plugin for WordPress.Google Analytics (Analytics)
Google Analytics is a free web analytics service that tracks and reports website traffic.WP Rocket (Caching, WordPress plugins)
WP Rocket is a caching and performance optimisation plugin to improve the loading speed of WordPress websites.jQuery (JavaScript libraries)
jQuery is a JavaScript library which is a free, open-source software designed to simplify HTML DOM tree traversal and manipulation, as well as event handling, CSS animation, and Ajax.MySQL (Databases)
MySQL is an open-source relational database management system.WordPress Block Editor (Page builders)
Sites using the WordPress Block Editor, also known as Gutenberg.WordPress (CMS, Blogs)
WordPress is a free and open-source content management system written in PHP and paired with a MySQL or MariaDB database. Features include a plugin architecture and a template system.Fluid Player (Video players)
Fluid Player is an open-source HTML5 video player.PHP (Programming languages)
PHP is a general-purpose scripting language used for web development.Site Kit:1.174.0 (Analytics, WordPress plugins)
Site Kit is a one-stop solution for WordPress users to use everything Google has to offer to make them successful on the web.Related reports
Network Intrusion Detection Systems
Suricata /w Emerging Threats Pro
| Timestamp | Severity | Source IP | Destination IP | Alert |
|---|---|---|---|---|
| low | Client IP | ![]() 162.159.207.0 | ET INFO Session Traversal Utilities for NAT (STUN Binding Request) | |
| low | ![]() 162.159.207.0 | Client IP | ET INFO Session Traversal Utilities for NAT (STUN Binding Response) |
Threat Detection Systems
| Detection System | Indicator | Verdict | Alert |
|---|---|---|---|
| DNS4EU | auntymaza.forum | malicious | Sinkholed |
| DNS4EU | srv35.mlu49.top | malicious | Sinkholed |
| Cloudflare DNS | fp.metricswpsh.com | malicious | Sinkholed |
| Hagezi Threat Feed | nereserv.com | malicious | Sinkholed |
| Cloudflare DNS | nereserv.com | malicious | Sinkholed |
| Cloudflare DNS | js.capndr.com | malicious | Sinkholed |
| DNS4EU | waust.at | malicious | Sinkholed |
JavaScript (64)
No JavaScripts
HTTP Transactions (97)
| URL | IP | Response | Size |
|---|










