Report Overview
Visitedpublic
2026-02-10 14:53:01
Tags
Submit Tags
URL
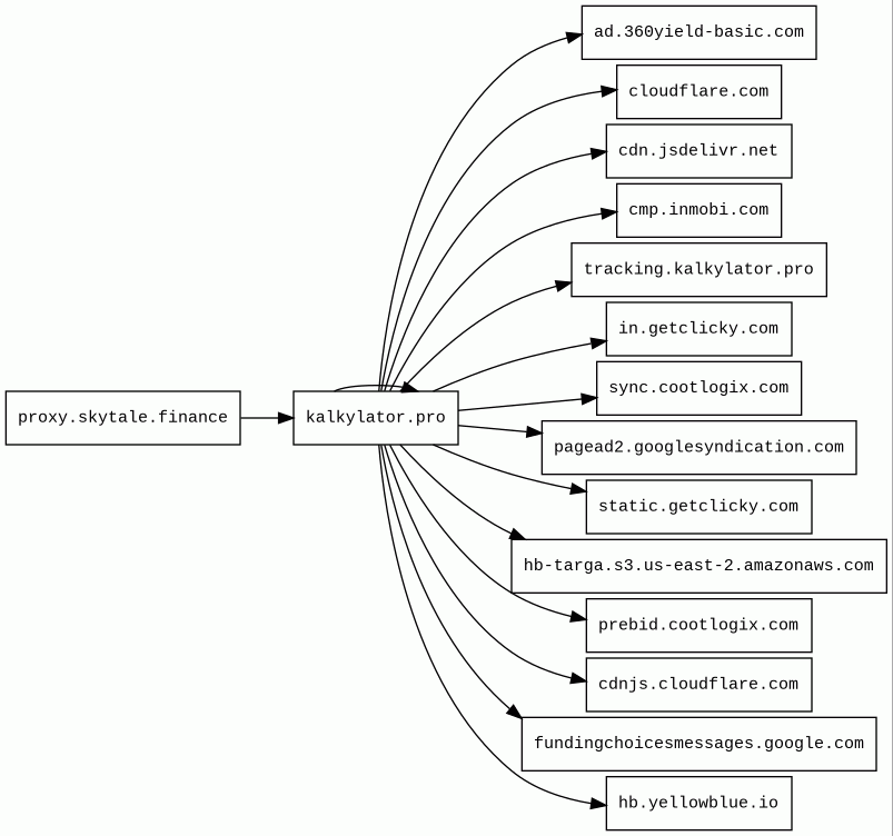
proxy.skytale.finance
Finishing URL
kalkylator.pro/blog/skytale-finance-kryptoportfolj-oversikt
IP / ASN

104.21.64.99
Title
Skytale Finance: Se hela din kryptoportfölj på ett ställe | Kalkylator.pro
Detections
urlquery
0
Network Intrusion Detection
0
Threat Detection Systems
0
Host Summary
| Host | Rank | Registered | First Seen | Last Seen | Sent | Received | IP | Fingerprints |
|---|---|---|---|---|---|---|---|---|
prebid.cootlogix.com | 33029 | 2017-08-21 | 2019-03-28 | 2026-02-08 | 2.6 kB | 2.3 kB | ![]() 209.38.50.75 | |
cdnjs.cloudflare.com | 1222 | 2009-02-17 | 2012-05-23 | 2026-02-08 | 2.2 kB | 286 kB | ![]() 104.17.24.14 | |
ad.360yield-basic.com | 426264 | 2022-03-08 | 2022-09-13 | 2026-02-05 | 2.5 kB | 1.3 kB | ![]() 54.171.252.225 | |
pagead2.googlesyndication.com | 610 | 2003-01-21 | 2012-05-21 | 2026-02-09 | 995 B | 720 kB | ![]() 142.251.142.226 | |
tracking.kalkylator.pro | unknown | unknown | 2026-02-10 | 2026-02-10 | 419 B | 0 B | ![]() 0.0.0.0 | |
kalkylator.pro | unknown | unknown | 2026-02-10 | 2026-02-10 | 2.0 kB | 45 kB | ![]() 195.181.166.158 | ![]() |
static.getclicky.com | 87782 | 2006-11-28 | 2012-05-22 | 2026-02-10 | 410 B | 13 kB | ![]() 104.16.224.240 | |
cloudflare.com | 9 | 2009-02-17 | 2012-05-22 | 2026-02-06 | 938 B | 1.2 kB | ![]() 104.16.132.229 | |
fundingchoicesmessages.google.com | 4438 | 1997-09-15 | 2019-01-16 | 2026-02-04 | 2.7 kB | 682 kB | ![]() 142.251.142.238 | |
sync.cootlogix.com | 8649 | 2017-08-21 | 2022-08-31 | 2026-02-06 | 581 B | 508 B | ![]() 192.241.140.121 | |
hb-targa.s3.us-east-2.amazonaws.com | 2129143 | 2005-08-18 | 2024-03-22 | 2026-02-05 | 468 B | 350 kB | ![]() 52.219.176.170 | |
hb.yellowblue.io | 15930 | 2020-06-21 | 2020-10-24 | 2026-02-06 | 489 B | 226 B | ![]() 35.207.138.134 | ![]() |
cdn.jsdelivr.net | 1678 | 2012-05-16 | 2012-09-30 | 2026-02-08 | 919 B | 315 kB | ![]() 151.101.193.229 | |
cmp.inmobi.com | 32255 | 2007-05-15 | 2023-11-07 | 2026-02-09 | 1.4 kB | 596 kB | ![]() 52.84.50.33 | |
proxy.skytale.finance | unknown | unknown | 2026-02-10 | 2026-02-10 | 490 B | 26 kB | ![]() 188.114.96.1 | |
in.getclicky.com | 74559 | 2006-11-28 | 2012-05-21 | 2026-02-10 | 685 B | 562 B | ![]() 104.16.224.240 |
Cloudflare (CDN)
Cloudflare is a web-infrastructure and website-security company, providing content-delivery-network services, DDoS mitigation, Internet security, and distributed domain-name-server services.Popper:1.16.1 (Miscellaneous)
Popper is a positioning engine, its purpose is to calculate the position of an element to make it possible to position it near a given reference element.jQuery:3.6.0 (JavaScript libraries)
jQuery is a JavaScript library which is a free, open-source software designed to simplify HTML DOM tree traversal and manipulation, as well as event handling, CSS animation, and Ajax.jsDelivr (CDN)
JSDelivr is a free public CDN for open-source projects. It can serve web files directly from the npm registry and GitHub repositories without any configuration.Bunny (CDN)
Google AdSense (Advertising)
Google AdSense is a program run by Google through which website publishers serve advertisements that are targeted to the site content and audience.Clicky (Analytics)
Clicky is web an analytics tool which helps you to get real-time analysis including spy view.Amazon Web Services (PaaS)
Amazon Web Services (AWS) is a comprehensive cloud services platform offering compute power, database storage, content delivery and other functionality.cdnjs (CDN)
cdnjs is a free distributed JS library delivery service.Amazon S3 (CDN)
Amazon S3 or Amazon Simple Storage Service is a service offered by Amazon Web Services (AWS) that provides object storage through a web service interface.Bootstrap:5.3.0 (UI frameworks)
Bootstrap is a free and open-source CSS framework directed at responsive, mobile-first front-end web development. It contains CSS and JavaScript-based design templates for typography, forms, buttons, navigation, and other interface components.Google Cloud CDN (CDN)
Cloud CDN uses Google's global edge network to serve content closer to users.Google Cloud (IaaS)
Google Cloud is a suite of cloud computing services.Envoy (Reverse proxies)
Envoy is an open-source edge and service proxy, designed for cloud-native applications.Amazon CloudFront (CDN)
Amazon CloudFront is a fast content delivery network (CDN) service that securely delivers data, videos, applications, and APIs to customers globally with low latency, high transfer speeds.Related reports
Threat Detection Systems
No alerts detected
JavaScript (16)
No JavaScripts
HTTP Transactions (39)
| URL | IP | Response | Size |
|---|





