Report Overview
Visitedpublic
2026-03-24 20:35:04
Tags
Submit Tags
URL
app.go02.informamarkets.com/e/er?utm_campaign=HLN26OPS-GR-AT-Pre-ConfirmedBuyers-Resend&utm_emailname=HLN26OPS-GR-AT-Pre-WD-ConfirmedBuyers-resend&utm_medium=email&utm_source=eloqua&utm_MDMContactID=&utm_campaigntype=Visitor%20Promotion&eM=54d46414c13685e214f30bbcfc95ffdc3a573d2a5f8d3cc9afafd9f72ba6a992&eventSeriesCode=ES_ORGPRDSMT&eventEditionCode=HLN26OPS&sessionCode=S_EXHB&sp_eh=54d46414c13685e214f30bbcfc95ffdc3a573d2a5f8d3cc9afafd9f72ba6a992&s=734445500&lid=50205&elqTrackId=693521C651E0C2A0122F4A3B97537A7D&elq=0931570c4301455198498bae537a4c4a&elqaid=43331&elqat=1&elqak=8AF52E5C0BE7E7B2A56CA9CDA1FE5A2AF18A5680ACA57C780648F6A65BE14B54E89C
Finishing URL
www.organicproducesummit.com/
IP / ASN

192.29.201.32
Title
Organic Produce Summit | The Premier Event for Organic Fresh Produce Professionals
Detections
urlquery
0
Network Intrusion Detection
0
Threat Detection Systems
1
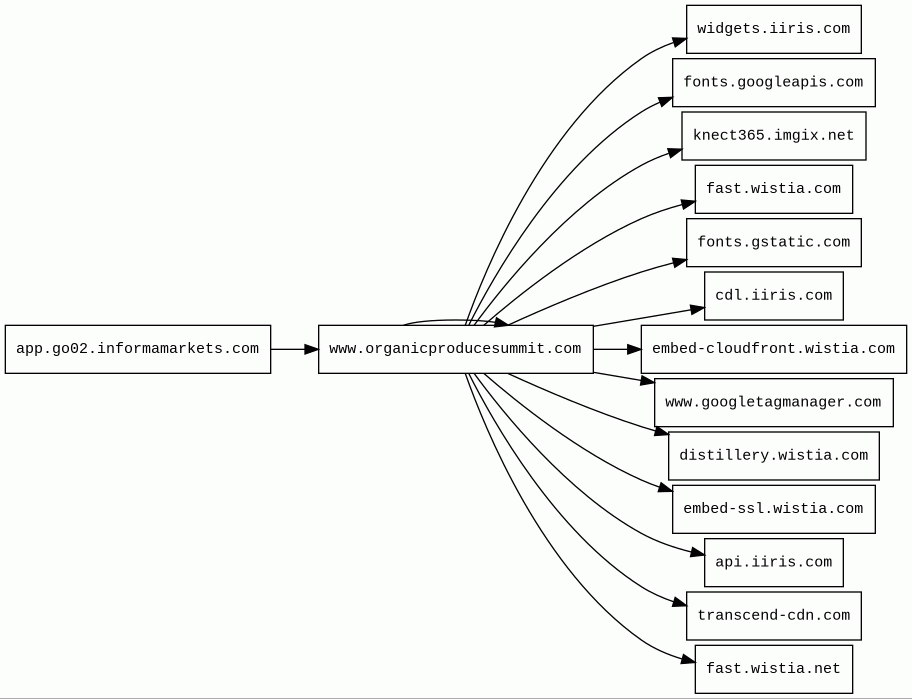
Host Summary
| Host | Rank | Registered | First Seen | Last Seen | Sent | Received | IP | Fingerprints |
|---|---|---|---|---|---|---|---|---|
www.organicproducesummit.com | 6257319 | 2015-06-17 | 2026-03-24 | 2026-03-24 | 20 kB | 3.3 MB | ![]() 151.101.66.133 | |
embed-cloudfront.wistia.com | unknown | 2007-03-18 | 2022-11-08 | 2026-03-18 | 4.3 kB | 2.3 MB | ![]() 52.84.50.88 | ![]() |
www.googletagmanager.com | 283 | 2011-11-11 | 2012-10-04 | 2026-03-22 | 4.1 kB | 3.8 MB | ![]() 142.251.143.136 | |
api.iiris.com | 765730 | 1997-03-25 | 2022-06-09 | 2026-03-24 | 1.2 kB | 5.3 kB | ![]() 172.64.150.107 | |
widgets.iiris.com | 586349 | 1997-03-25 | 2024-03-11 | 2026-03-24 | 1.4 kB | 1.2 MB | ![]() 104.18.37.149 | |
knect365.imgix.net | 1709306 | 2011-06-23 | 2017-01-29 | 2026-03-19 | 3.6 kB | 223 kB | ![]() 151.101.130.208 | |
fonts.gstatic.com | unknown | 2008-02-11 | 2014-04-02 | 2026-03-22 | 1.1 kB | 75 kB | ![]() 172.217.20.163 | |
distillery.wistia.com | 60275 | 2007-03-18 | 2012-09-30 | 2026-03-18 | 1.0 kB | 836 B | ![]() 52.84.50.52 | ![]() |
fonts.googleapis.com | 313 | 2005-01-25 | 2012-05-23 | 2026-03-22 | 1.6 kB | 92 kB | ![]() 142.251.38.106 | |
fast.wistia.com | 41960 | 2007-03-18 | 2012-07-04 | 2026-03-18 | 1.9 kB | 864 kB | ![]() 151.101.66.132 | ![]() |
app.go02.informamarkets.com | 2974030 | 2018-12-27 | 2020-04-20 | 2026-01-07 | 1.1 kB | 311 kB | ![]() 192.29.201.32 | |
embed-ssl.wistia.com | 68190 | 2007-03-18 | 2017-01-29 | 2026-03-18 | 1.1 kB | 721 kB | ![]() 52.84.50.81 | ![]() |
transcend-cdn.com 7 alert(s) on this Host | 10213 | 2023-01-31 | 2023-02-01 | 2026-03-18 | 3.5 kB | 1.0 MB | ![]() 104.18.40.238 | |
fast.wistia.net | 24149 | 2008-09-02 | 2013-01-09 | 2026-03-19 | 3.0 kB | 1.1 MB | ![]() 151.101.66.132 | ![]() |
cdl.iiris.com | unknown | 1997-03-25 | 2026-01-23 | 2026-03-19 | 494 B | 787 B | ![]() 172.64.150.107 |
Varnish (Caching)
Varnish is a reverse caching proxy.Webpack (Miscellaneous)
Webpack is an open-source JavaScript module bundler.Next.js (JavaScript frameworks, Web frameworks)
Next.js is a React framework for developing single page Javascript applications.Node.js (Programming languages)
Node.js is an open-source, cross-platform, JavaScript runtime environment that executes JavaScript code outside a web browser.React (JavaScript frameworks)
React is an open-source JavaScript library for building user interfaces or UI components.Amazon Web Services (PaaS)
Amazon Web Services (AWS) is a comprehensive cloud services platform offering compute power, database storage, content delivery and other functionality.Envoy (Reverse proxies)
Envoy is an open-source edge and service proxy, designed for cloud-native applications.Amazon CloudFront (CDN)
Amazon CloudFront is a fast content delivery network (CDN) service that securely delivers data, videos, applications, and APIs to customers globally with low latency, high transfer speeds.Cloudflare (CDN)
Cloudflare is a web-infrastructure and website-security company, providing content-delivery-network services, DDoS mitigation, Internet security, and distributed domain-name-server services.Amazon S3 (CDN)
Amazon S3 or Amazon Simple Storage Service is a service offered by Amazon Web Services (AWS) that provides object storage through a web service interface.Eloqua (Marketing automation)
Eloqua is a Software-as-a-Service (SaaS) platform for marketing automation offered that aims to help B2B marketers and organisations manage marketing campaigns and sales lead generation.Related reports
Threat Detection Systems
| Detection System | Indicator | Verdict | Alert |
|---|---|---|---|
| DigiCert UltraDNS | transcend-cdn.com | malicious | Sinkholed |
JavaScript (205)
| HASH | FROM | Size | First Seen | Last Seen | |
|---|---|---|---|---|---|
| 6f1757d35d8463caa14d22aaaf54e91f | DocumentWrite | 103 B | 2026-03-24 | 2026-03-24 | |
Introduced by DocumentWrite First Seen 2026-03-24 Last Seen 2026-03-24 Times Seen 1 Size 103 B (103 bytes) MD5 6f1757d35d8463caa14d22aaaf54e91f SHA1 6e1db26c3441e55cbf4e5f819886a99d604b68a9 Loading... | |||||
| 3a6929d450fe9a7f53172a90f8ff2f57 | DocumentWrite | 217 B | 2026-03-24 | 2026-03-24 | |
Introduced by DocumentWrite First Seen 2026-03-24 Last Seen 2026-03-24 Times Seen 1 Size 217 B (217 bytes) MD5 3a6929d450fe9a7f53172a90f8ff2f57 SHA1 10aaf8c89dd84c391e45333b213ffdf5a5ec3660 Loading... | |||||
| a3719bc91f0937e8c87905a0c39774c4 | DocumentWrite | 449 B | 2026-03-24 | 2026-03-24 | |
Introduced by DocumentWrite First Seen 2026-03-24 Last Seen 2026-03-24 Times Seen 1 Size 449 B (449 bytes) MD5 a3719bc91f0937e8c87905a0c39774c4 SHA1 cd7f9df75b1c2863910a5380a46dcfd1f9508d2f Loading... | |||||
| 2f19a140e6c6062bc325867e5d141a94 | DocumentWrite | 14 B | 2023-03-10 | 2026-04-04 | |
Introduced by DocumentWrite First Seen 2023-03-10 Last Seen 2026-04-04 Times Seen 471 Size 14 B (14 bytes) MD5 2f19a140e6c6062bc325867e5d141a94 SHA1 3df16c323a48e69d432503722890fccb1fc19ed2 Loading... | |||||
| 78463a384a5aa4fad5fa73e2f506ecfc | DocumentWrite | 7 B | 2023-05-11 | 2026-03-30 | |
Introduced by DocumentWrite First Seen 2023-05-11 Last Seen 2026-03-30 Times Seen 228 Size 7 B (7 bytes) MD5 78463a384a5aa4fad5fa73e2f506ecfc SHA1 649df08a448ee3fa90f3746baaf6b0907df42c91 Loading... | |||||
| 73ced555f0e8cd293e1710ce6752486a | DocumentWrite | 148 B | 2026-03-24 | 2026-03-24 | |
Introduced by DocumentWrite First Seen 2026-03-24 Last Seen 2026-03-24 Times Seen 1 Size 148 B (148 bytes) MD5 73ced555f0e8cd293e1710ce6752486a SHA1 51ede39142d06e28f16ad07bd801eae69b2654b3 Loading... | |||||
| 985a4b720f9b50ee8ed90a41488d2bb7 | DocumentWrite | 12 B | 2026-03-11 | 2026-03-31 | |
Introduced by DocumentWrite First Seen 2026-03-11 Last Seen 2026-03-31 Times Seen 6 Size 12 B (12 bytes) MD5 985a4b720f9b50ee8ed90a41488d2bb7 SHA1 97738411d629b01052974cc98ddb83a2cb4f8182 Loading... | |||||
| 51791b21aebcdb675e55927932c594db | DocumentWrite | 532 B | 2026-03-24 | 2026-03-24 | |
Introduced by DocumentWrite First Seen 2026-03-24 Last Seen 2026-03-24 Times Seen 1 Size 532 B (532 bytes) MD5 51791b21aebcdb675e55927932c594db SHA1 849581d09fda8b01671b351f79f5850960ac38be Loading... | |||||
| 8387374c49c50fe96e6f89766a1f1b09 | DocumentWrite | 104 B | 2026-03-24 | 2026-03-24 | |
Introduced by DocumentWrite First Seen 2026-03-24 Last Seen 2026-03-24 Times Seen 1 Size 104 B (104 bytes) MD5 8387374c49c50fe96e6f89766a1f1b09 SHA1 1e5d40bea2c27519e8eb5065d6d8cc4f1a218e72 Loading... | |||||
| f63eec70f39e7986d2b8d042653b82e8 | DocumentWrite | 149 B | 2026-03-24 | 2026-03-24 | |
Introduced by DocumentWrite First Seen 2026-03-24 Last Seen 2026-03-24 Times Seen 1 Size 149 B (149 bytes) MD5 f63eec70f39e7986d2b8d042653b82e8 SHA1 af5740e2ec0e32f832ae79fd6c7d0f21480ff855 Loading... | |||||
| 9cfc9b74983d504ec71db33967591249 | DocumentWrite | 10 B | 2024-12-17 | 2026-03-25 | |
Introduced by DocumentWrite First Seen 2024-12-17 Last Seen 2026-03-25 Times Seen 4 Size 10 B (10 bytes) MD5 9cfc9b74983d504ec71db33967591249 SHA1 9ad0ccff7c60872356cb74b82694782be79ba338 Loading... | |||||
| e93a6a83b1a2609538f42d5759d777ea | DocumentWrite | 66 kB | 2026-03-24 | 2026-03-24 | |
Introduced by DocumentWrite First Seen 2026-03-24 Last Seen 2026-03-24 Times Seen 1 Size 66 kB (65655 bytes) MD5 e93a6a83b1a2609538f42d5759d777ea SHA1 82cf367a717b3100cf9382d8c6a43950223532f4 Loading... | |||||
| b6d34b10f9eae474e5843a027603c4a3 | DocumentWrite | 10 B | 2025-05-10 | 2026-03-30 | |
Introduced by DocumentWrite First Seen 2025-05-10 Last Seen 2026-03-30 Times Seen 195 Size 10 B (10 bytes) MD5 b6d34b10f9eae474e5843a027603c4a3 SHA1 a4e482d2381196fa1f422141ac5203b6da1105f6 Loading... | |||||
| f4f70727dc34561dfde1a3c529b6205c | DocumentWrite | 8 B | 2025-05-10 | 2026-04-04 | |
Introduced by DocumentWrite First Seen 2025-05-10 Last Seen 2026-04-04 Times Seen 95 Size 8 B (8 bytes) MD5 f4f70727dc34561dfde1a3c529b6205c SHA1 c7f73bb54d928922c3838bb789ee9fb8a5b1eb37 Loading... | |||||
| 9371b080baa90d18b87aa6ee590a41c8 | DocumentWrite | 15 B | 2025-05-10 | 2026-03-30 | |
Introduced by DocumentWrite First Seen 2025-05-10 Last Seen 2026-03-30 Times Seen 193 Size 15 B (15 bytes) MD5 9371b080baa90d18b87aa6ee590a41c8 SHA1 3e9db497f36a8bed957e26148632ce43e06432bc Loading... | |||||
| 09ee0f78affc94ba3ee6813aaa9359c9 | DocumentWrite | 7 B | 2026-03-24 | 2026-03-24 | |
Introduced by DocumentWrite First Seen 2026-03-24 Last Seen 2026-03-24 Times Seen 1 Size 7 B (7 bytes) MD5 09ee0f78affc94ba3ee6813aaa9359c9 SHA1 63f5c53366a6cdfb15b95cf5a6b590b359bc5f07 Loading... | |||||
| 88ed18dff6e7767eba80434939973d3d | DocumentWrite | 10 B | 2026-03-24 | 2026-03-24 | |
Introduced by DocumentWrite First Seen 2026-03-24 Last Seen 2026-03-24 Times Seen 1 Size 10 B (10 bytes) MD5 88ed18dff6e7767eba80434939973d3d SHA1 1ecb342f92941ae85f764c00c99d34ae147d19e6 Loading... | |||||
| 7f0d9f7ed7db8606f6d7e4a27953c755 | DocumentWrite | 15 B | 2026-03-24 | 2026-03-24 | |
Introduced by DocumentWrite First Seen 2026-03-24 Last Seen 2026-03-24 Times Seen 1 Size 15 B (15 bytes) MD5 7f0d9f7ed7db8606f6d7e4a27953c755 SHA1 304e3eb1da011c955ca719a3cc3f5ac21268a277 Loading... | |||||
| 0ba7583639a274c434bbe6ef797115a4 | DocumentWrite | 8 B | 2026-03-24 | 2026-03-24 | |
Introduced by DocumentWrite First Seen 2026-03-24 Last Seen 2026-03-24 Times Seen 1 Size 8 B (8 bytes) MD5 0ba7583639a274c434bbe6ef797115a4 SHA1 d672995a14650d0e018026b64f297663d8c71c8d Loading... | |||||
| 3dfaf983b368c57f8ce342a0d325927c | DocumentWrite | 41 B | 2023-03-07 | 2026-04-03 | |
Introduced by DocumentWrite First Seen 2023-03-07 Last Seen 2026-04-03 Times Seen 862 Size 41 B (41 bytes) MD5 3dfaf983b368c57f8ce342a0d325927c SHA1 9b76332a6eedf7fe0abd08466c27589252923108 Loading... | |||||
| 8eb27cf02cd3f66d06fc8d516cb23870 | DocumentWrite | 18 B | 2025-05-10 | 2026-03-24 | |
Introduced by DocumentWrite First Seen 2025-05-10 Last Seen 2026-03-24 Times Seen 6 Size 18 B (18 bytes) MD5 8eb27cf02cd3f66d06fc8d516cb23870 SHA1 36208f5e9f4384e309a85ea1550b4e476aeccd72 Loading... | |||||
| 454761c561b8a59823e80dff51fc49d1 | DocumentWrite | 6 B | 2025-12-04 | 2026-03-24 | |
Introduced by DocumentWrite First Seen 2025-12-04 Last Seen 2026-03-24 Times Seen 6 Size 6 B (6 bytes) MD5 454761c561b8a59823e80dff51fc49d1 SHA1 7044c3104095ed2673eb6a7d23cb1bb27847b930 Loading... | |||||
| 8390243928fff913fc88b4c7db1ecb58 | DocumentWrite | 44 B | 2026-03-24 | 2026-03-24 | |
Introduced by DocumentWrite First Seen 2026-03-24 Last Seen 2026-03-24 Times Seen 1 Size 44 B (44 bytes) MD5 8390243928fff913fc88b4c7db1ecb58 SHA1 3b12d8242cc6d18075f54b05d298f0f3d040598e Loading... | |||||
| f9617606727c3b453271a047b25e7292 | DocumentWrite | 132 B | 2026-03-24 | 2026-03-24 | |
Introduced by DocumentWrite First Seen 2026-03-24 Last Seen 2026-03-24 Times Seen 1 Size 132 B (132 bytes) MD5 f9617606727c3b453271a047b25e7292 SHA1 78e07fe2f62ca931fca57853d3794e7eee6edc1b Loading... | |||||
| 8621d55c80fa854b1d7e0d054c0c1129 | DocumentWrite | 14 B | 2026-03-11 | 2026-03-25 | |
Introduced by DocumentWrite First Seen 2026-03-11 Last Seen 2026-03-25 Times Seen 5 Size 14 B (14 bytes) MD5 8621d55c80fa854b1d7e0d054c0c1129 SHA1 14862f7224077608455f814af0b17b99724285df Loading... | |||||
| 2942def2d94b6e1b0b79b3566ee32eb2 | DocumentWrite | 155 B | 2023-11-17 | 2026-04-05 | |
Introduced by DocumentWrite First Seen 2023-11-17 Last Seen 2026-04-05 Times Seen 15464 Size 155 B (155 bytes) MD5 2942def2d94b6e1b0b79b3566ee32eb2 SHA1 5ee7abdbbd36f0cbe4ea166f916879ea2d1fc08b Loading... | |||||
| a1de3ad5a4dc50dfe7045d2026444480 | DocumentWrite | 628 B | 2026-03-24 | 2026-03-24 | |
Introduced by DocumentWrite First Seen 2026-03-24 Last Seen 2026-03-24 Times Seen 1 Size 628 B (628 bytes) MD5 a1de3ad5a4dc50dfe7045d2026444480 SHA1 493301ee56c74da57ebab74370cdebf5029ec3d5 Loading... | |||||
| 44ed10238be0c6da16087da4f74fa848 | DocumentWrite | 28 B | 2026-03-24 | 2026-03-24 | |
Introduced by DocumentWrite First Seen 2026-03-24 Last Seen 2026-03-24 Times Seen 1 Size 28 B (28 bytes) MD5 44ed10238be0c6da16087da4f74fa848 SHA1 2835aab0e500bcb76e0987208fb53321bc5d9817 Loading... | |||||
| 8b0e8203d0da35fdb32be0e03a892a90 | DocumentWrite | 43 B | 2026-03-24 | 2026-03-24 | |
Introduced by DocumentWrite First Seen 2026-03-24 Last Seen 2026-03-24 Times Seen 1 Size 43 B (43 bytes) MD5 8b0e8203d0da35fdb32be0e03a892a90 SHA1 150707e1d1344ec527d7449ec7163e392fa3ba65 Loading... | |||||
| bf1c03ecd0d85d824c36b782ed8d19d8 | DocumentWrite | 19 B | 2026-03-24 | 2026-03-24 | |
Introduced by DocumentWrite First Seen 2026-03-24 Last Seen 2026-03-24 Times Seen 1 Size 19 B (19 bytes) MD5 bf1c03ecd0d85d824c36b782ed8d19d8 SHA1 c593abd61b932190b3777c83682535868faf5ac4 Loading... | |||||
| 0e1c55428a7712eb1cc0eac01879fc26 | DocumentWrite | 95 B | 2026-03-11 | 2026-03-25 | |
Introduced by DocumentWrite First Seen 2026-03-11 Last Seen 2026-03-25 Times Seen 5 Size 95 B (95 bytes) MD5 0e1c55428a7712eb1cc0eac01879fc26 SHA1 567fc91ebeb7c5cbb67fedff21fee9966f0daa6a Loading... | |||||
| e0e4fc6213e8b3593495a7260c3a4c2e | DocumentWrite | 13 B | 2023-03-07 | 2026-03-25 | |
Introduced by DocumentWrite First Seen 2023-03-07 Last Seen 2026-03-25 Times Seen 7 Size 13 B (13 bytes) MD5 e0e4fc6213e8b3593495a7260c3a4c2e SHA1 d660049bc1f2f54fc0e3f4ace6fa5eb205f2f1e0 Loading... | |||||
| 2827fddae7a1f1ee9a7c1e65355578cd | DocumentWrite | 21 B | 2023-03-10 | 2026-04-04 | |
Introduced by DocumentWrite First Seen 2023-03-10 Last Seen 2026-04-04 Times Seen 475 Size 21 B (21 bytes) MD5 2827fddae7a1f1ee9a7c1e65355578cd SHA1 e38aa4db2bcfa4ac2fe1d78bef47a54212474ab3 Loading... | |||||
| 6caefd77ef9d54d544edebceb7e09a98 | DocumentWrite | 885 B | 2026-03-24 | 2026-03-24 | |
Introduced by DocumentWrite First Seen 2026-03-24 Last Seen 2026-03-24 Times Seen 1 Size 885 B (885 bytes) MD5 6caefd77ef9d54d544edebceb7e09a98 SHA1 d3f8f6aea544af6d3432f43a6c8a569879aca2bf Loading... | |||||
| 834a692d3d8737976dd1ccccb3ad86fc | DocumentWrite | 15 B | 2025-05-10 | 2026-03-30 | |
Introduced by DocumentWrite First Seen 2025-05-10 Last Seen 2026-03-30 Times Seen 194 Size 15 B (15 bytes) MD5 834a692d3d8737976dd1ccccb3ad86fc SHA1 06e12d2572709cdd7d54c25eeeb1891f521c023e Loading... | |||||
| 542ddc2f9d8f07bc837b3d6f61487856 | DocumentWrite | 603 B | 2026-03-24 | 2026-03-24 | |
Introduced by DocumentWrite First Seen 2026-03-24 Last Seen 2026-03-24 Times Seen 1 Size 603 B (603 bytes) MD5 542ddc2f9d8f07bc837b3d6f61487856 SHA1 39ffa3781b7346bb64343d09c48cf0c9e0f11e53 Loading... | |||||
| df5569b95445d1806991527b4252e53f | DocumentWrite | 28 B | 2026-03-11 | 2026-03-25 | |
Introduced by DocumentWrite First Seen 2026-03-11 Last Seen 2026-03-25 Times Seen 5 Size 28 B (28 bytes) MD5 df5569b95445d1806991527b4252e53f SHA1 cf477941fb7c118e5b6bc91dd56acb648a840736 Loading... | |||||
| 77bbd29689c6d359300320d5c6a4ca01 | DocumentWrite | 536 B | 2026-03-24 | 2026-03-24 | |
Introduced by DocumentWrite First Seen 2026-03-24 Last Seen 2026-03-24 Times Seen 1 Size 536 B (536 bytes) MD5 77bbd29689c6d359300320d5c6a4ca01 SHA1 71f42b1f3cd52539a12a53f296b5b52d1aaed8bd Loading... | |||||
| 0829ea6734059d66e6bf87096b215dc1 | DocumentWrite | 10 B | 2025-05-10 | 2026-03-24 | |
Introduced by DocumentWrite First Seen 2025-05-10 Last Seen 2026-03-24 Times Seen 7 Size 10 B (10 bytes) MD5 0829ea6734059d66e6bf87096b215dc1 SHA1 bb08d10b00a6114f53ac03b662cd5c0fa2fadf2c Loading... | |||||
| 25f7347236b51a5eae4ba01a7862cb55 | DocumentWrite | 8 B | 2024-08-20 | 2026-03-24 | |
Introduced by DocumentWrite First Seen 2024-08-20 Last Seen 2026-03-24 Times Seen 3 Size 8 B (8 bytes) MD5 25f7347236b51a5eae4ba01a7862cb55 SHA1 0a8adac9d6d5f4d14ee887d196cd8618f0f3391a Loading... | |||||
| 773698e50958df6c03cce3cbcf805391 | DocumentWrite | 78 B | 2026-03-24 | 2026-03-24 | |
Introduced by DocumentWrite First Seen 2026-03-24 Last Seen 2026-03-24 Times Seen 1 Size 78 B (78 bytes) MD5 773698e50958df6c03cce3cbcf805391 SHA1 902e4de74415e3e18bf5a8dfe0b4fa346f14139b Loading... | |||||
| 972acfbe6c4b20f9bc6389b41e3e77ce | DocumentWrite | 673 B | 2026-03-24 | 2026-03-24 | |
Introduced by DocumentWrite First Seen 2026-03-24 Last Seen 2026-03-24 Times Seen 1 Size 673 B (673 bytes) MD5 972acfbe6c4b20f9bc6389b41e3e77ce SHA1 0f366b696c894bec7f17a3b6e75ca980aea3fd06 Loading... | |||||
| 3fceec4792b12b09de460a8830c24b8f | DocumentWrite | 73 B | 2026-03-24 | 2026-03-24 | |
Introduced by DocumentWrite First Seen 2026-03-24 Last Seen 2026-03-24 Times Seen 1 Size 73 B (73 bytes) MD5 3fceec4792b12b09de460a8830c24b8f SHA1 73d678a0d0548342e84e65d57df21d224e43d1d4 Loading... | |||||
| fbf6c60953dfb1c41ed40eb8b05da5f3 | DocumentWrite | 155 B | 2026-03-24 | 2026-03-24 | |
Introduced by DocumentWrite First Seen 2026-03-24 Last Seen 2026-03-24 Times Seen 1 Size 155 B (155 bytes) MD5 fbf6c60953dfb1c41ed40eb8b05da5f3 SHA1 f3b1bbd50e7fb6ef63f11c76da5e677a8d156429 Loading... | |||||
| ef39ccac2fd6fc3bf3e6cac88637f58c | DocumentWrite | 106 B | 2026-03-24 | 2026-03-24 | |
Introduced by DocumentWrite First Seen 2026-03-24 Last Seen 2026-03-24 Times Seen 1 Size 106 B (106 bytes) MD5 ef39ccac2fd6fc3bf3e6cac88637f58c SHA1 a3d038b5254a7618b01ddcab2d664d8a4a23e481 Loading... | |||||
| 5366e3e4b3ca8fca21a2246a0d0bf1ab | DocumentWrite | 28 B | 2026-03-24 | 2026-03-24 | |
Introduced by DocumentWrite First Seen 2026-03-24 Last Seen 2026-03-24 Times Seen 1 Size 28 B (28 bytes) MD5 5366e3e4b3ca8fca21a2246a0d0bf1ab SHA1 adbe8f6d7b030c9873eec262bb7e6c588ae3dd88 Loading... | |||||
| 0085e70c64d2f31d6eff2b892a9bf250 | DocumentWrite | 21 B | 2026-03-11 | 2026-03-31 | |
Introduced by DocumentWrite First Seen 2026-03-11 Last Seen 2026-03-31 Times Seen 6 Size 21 B (21 bytes) MD5 0085e70c64d2f31d6eff2b892a9bf250 SHA1 fcbda148ebf1828a87e23e5702b3be6f8d1964af Loading... | |||||
| 9c4e69db8968c6cf62d57d898d0fee1b | DocumentWrite | 70 B | 2026-03-24 | 2026-03-24 | |
Introduced by DocumentWrite First Seen 2026-03-24 Last Seen 2026-03-24 Times Seen 1 Size 70 B (70 bytes) MD5 9c4e69db8968c6cf62d57d898d0fee1b SHA1 fa527b238b9f95f3635bfb078cec7d8ac87e3708 Loading... | |||||
| 1fe917b01f9a3f87fa2d7d3b7643fac1 | DocumentWrite | 3 B | 2025-02-14 | 2026-03-24 | |
Introduced by DocumentWrite First Seen 2025-02-14 Last Seen 2026-03-24 Times Seen 3 Size 3 B (3 bytes) MD5 1fe917b01f9a3f87fa2d7d3b7643fac1 SHA1 03688ba6aa340b87549088aa5739944cb6b1dc73 Loading... | |||||
| 623e298f13d6d3946335664058fb0b32 | DocumentWrite | 21 B | 2026-03-24 | 2026-03-24 | |
Introduced by DocumentWrite First Seen 2026-03-24 Last Seen 2026-03-24 Times Seen 1 Size 21 B (21 bytes) MD5 623e298f13d6d3946335664058fb0b32 SHA1 86d7f88e9f3d9fdd6b7b44c89ddcb1fd9e9a1c14 Loading... | |||||
HTTP Transactions (95)
| URL | IP | Response | Size |
|---|


