Report Overview
Visitedpublic
2026-01-04 22:24:36
Tags
Submit Tags
URL
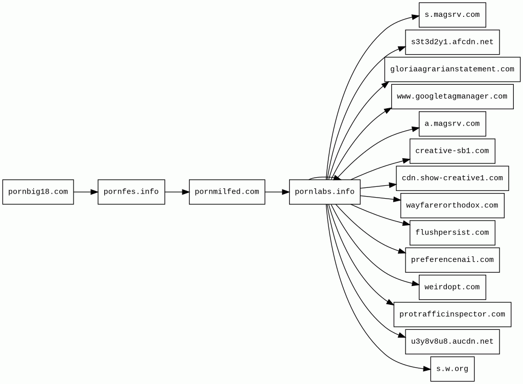
pornbig18.com/category/cinas_worldx/
Finishing URL
pornlabs.info/category/cinas_worldx/
IP / ASN

104.21.36.148
Title
Cinas_worldx Porn Videos - Porn Labs
Detections
urlquery
0
Network Intrusion Detection
0
Threat Detection Systems
23
Host Summary
| Host | Rank | Registered | First Seen | Last Seen | Sent | Received | IP | Fingerprints |
|---|---|---|---|---|---|---|---|---|
flushpersist.com 6 alert(s) on this Host | 23810 | 2025-07-01 | 2025-07-08 | 2025-12-31 | 1.5 kB | 1.1 kB | ![]() 172.240.127.243 | ![]() |
pornmilfed.com | unknown | 2025-12-24 | 2025-12-26 | 2025-12-26 | 505 B | 100 kB | ![]() 172.67.139.138 | |
cdn.show-creative1.com | 392451 | 2024-08-20 | 2024-08-27 | 2025-12-29 | 478 B | 2.3 kB | ![]() 104.21.15.229 | |
preferencenail.com 6 alert(s) on this Host | 20606 | 2025-07-01 | 2025-07-08 | 2025-12-31 | 822 B | 172 kB | ![]() 185.196.197.71 | |
weirdopt.com 3 alert(s) on this Host | 37519 | 2025-07-01 | 2025-07-08 | 2026-01-01 | 416 B | 377 B | ![]() 185.196.197.71 | |
protrafficinspector.com | 614186 | 2025-06-18 | 2025-07-25 | 2025-12-30 | 884 B | 844 B | ![]() 3.120.91.143 | |
wayfarerorthodox.com 24 alert(s) on this Host | unknown | 2024-09-03 | 2025-08-08 | 2025-12-30 | 5.7 kB | 25 kB | ![]() 172.240.108.68 | ![]() |
s.magsrv.com 19 alert(s) on this Host | 47665 | 2023-08-01 | 2023-08-04 | 2025-12-30 | 15 kB | 118 kB | ![]() 95.211.229.246 | |
pornlabs.info | unknown | unknown | 2026-01-03 | 2026-01-03 | 21 kB | 2.6 MB | ![]() 104.21.4.222 | |
gloriaagrarianstatement.com 4 alert(s) on this Host | unknown | 2025-12-25 | 2025-12-31 | 2025-12-31 | 916 B | 187 kB | ![]() 172.240.253.132 | ![]() |
u3y8v8u8.aucdn.net 4 alert(s) on this Host | unknown | 2022-06-27 | 2025-12-30 | 2025-12-30 | 2.2 kB | 13 MB | ![]() 95.173.205.14 | ![]() |
s.w.org | 27695 | 1993-12-01 | 2017-01-30 | 2025-12-29 | 1.4 kB | 3.4 kB | ![]() 192.0.77.48 | |
www.googletagmanager.com | 283 | 2011-11-11 | 2012-10-04 | 2026-01-04 | 434 B | 434 kB | ![]() 142.250.178.72 | |
a.magsrv.com 39 alert(s) on this Host | 51490 | 2023-08-01 | 2023-08-04 | 2025-12-30 | 5.4 kB | 2.4 MB | ![]() 95.173.205.14 | ![]() |
s3t3d2y1.afcdn.net 11 alert(s) on this Host | unknown | 2022-06-27 | 2025-11-21 | 2026-01-02 | 5.8 kB | 3.2 MB | ![]() 95.173.205.14 | ![]() |
fonts.googleapis.com | 313 | 2005-01-25 | 2012-05-23 | 2026-01-04 | 430 B | 17 kB | ![]() 142.250.74.10 | |
pornbig18.com | unknown | unknown | No data | No data | 504 B | 100 kB | ![]() 172.67.195.30 | |
pornfes.info | unknown | unknown | No data | No data | 503 B | 100 kB | ![]() 172.67.179.134 | |
creative-sb1.com 9 alert(s) on this Host | 22211 | 2025-07-01 | 2025-08-08 | 2025-12-30 | 1.4 kB | 138 kB | ![]() 188.114.97.1 |
Envoy (Reverse proxies)
Envoy is an open-source edge and service proxy, designed for cloud-native applications.Nginx:1.21.6 (Web servers, Reverse proxies)
Nginx is a web server that can also be used as a reverse proxy, load balancer, mail proxy and HTTP cache.Cloudflare (CDN)
Cloudflare is a web-infrastructure and website-security company, providing content-delivery-network services, DDoS mitigation, Internet security, and distributed domain-name-server services.jQuery (JavaScript libraries)
jQuery is a JavaScript library which is a free, open-source software designed to simplify HTML DOM tree traversal and manipulation, as well as event handling, CSS animation, and Ajax.Nginx (Web servers, Reverse proxies)
Nginx is a web server that can also be used as a reverse proxy, load balancer, mail proxy and HTTP cache.Plesk (Hosting panels)
Plesk is a web hosting and server data centre automation software with a control panel developed for Linux and Windows-based retail hosting service providers.WordPress:6.9 (CMS, Blogs)
WordPress is a free and open-source content management system written in PHP and paired with a MySQL or MariaDB database. Features include a plugin architecture and a template system.MySQL (Databases)
MySQL is an open-source relational database management system.PHP:8.4.15 (Programming languages)
PHP is a general-purpose scripting language used for web development.Google Analytics (Analytics)
Google Analytics is a free web analytics service that tracks and reports website traffic.CDN77 (CDN)
CDN77 is a content delivery network (CDN).Related reports
Threat Detection Systems
| Detection System | Indicator | Verdict | Alert |
|---|---|---|---|
| Cloudflare DNS | a.magsrv.com | malicious | Sinkholed |
| Hagezi Threat Feed | a.magsrv.com | malicious | Sinkholed |
| DNS0 Zero | a.magsrv.com | malicious | Sinkholed |
| DNS4EU | wayfarerorthodox.com | malicious | Sinkholed |
| Hagezi Threat Feed | wayfarerorthodox.com | malicious | Sinkholed |
| Quad9 DNS | wayfarerorthodox.com | malicious | Sinkholed |
| Cloudflare DNS | s.magsrv.com | malicious | Sinkholed |
| Cloudflare DNS | s3t3d2y1.afcdn.net | malicious | Sinkholed |
| Quad9 DNS | gloriaagrarianstatement.com | malicious | Sinkholed |
| Hagezi Threat Feed | gloriaagrarianstatement.com | malicious | Sinkholed |
| Cloudflare DNS | u3y8v8u8.aucdn.net | malicious | Sinkholed |
| DNS4EU | creative-sb1.com | malicious | Sinkholed |
| Cloudflare DNS | creative-sb1.com | malicious | Sinkholed |
| DNS0 Zero | creative-sb1.com | malicious | Sinkholed |
| Hagezi Threat Feed | flushpersist.com | malicious | Sinkholed |
| Cloudflare DNS | flushpersist.com | malicious | Sinkholed |
| DNS0 Zero | flushpersist.com | malicious | Sinkholed |
| Cloudflare DNS | preferencenail.com | malicious | Sinkholed |
| DNS4EU | preferencenail.com | malicious | Sinkholed |
| Hagezi Threat Feed | preferencenail.com | malicious | Sinkholed |
| Cloudflare DNS | weirdopt.com | malicious | Sinkholed |
| DNS4EU | weirdopt.com | malicious | Sinkholed |
| DNS0 Zero | weirdopt.com | malicious | Sinkholed |
JavaScript (42)
No JavaScripts
HTTP Transactions (118)
| URL | IP | Response | Size |
|---|





