Report Overview
Visitedpublic
2025-09-19 15:53:47
Tags
Submit Tags
URL
91porn.porn
Finishing URL
91porn.porn/video/VT_Fcrqq7bya
IP / ASN

172.67.212.128
Title
91porn - 后入爆操大奶反差小母狗无套内射高清视频,成人影片,成人自拍,中国 porn,chinese homemade porn,色情视频,91porn 地址,91porn com,www 91porn,色情影片,free porn,成人短片,91porn 地址,情色自拍,自拍流出,偷拍外流,夫妻自拍,情侶自拍,素人自拍,91视频,91自拍,91网站,国产自拍,成人自拍,91网址,91地址,chinese homemade video,free porn video
Detections
urlquery
0
Network Intrusion Detection
1
Threat Detection Systems
0
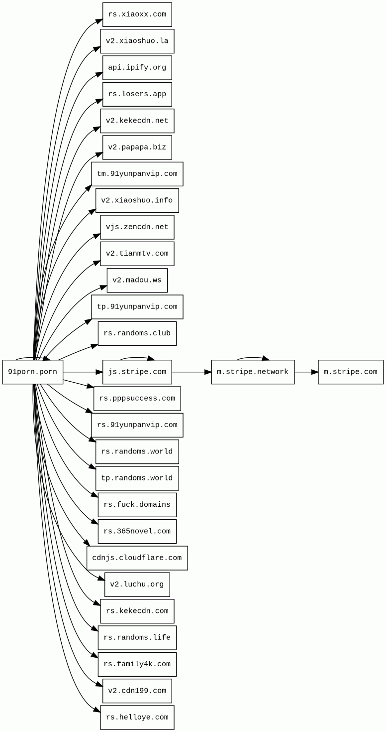
Host Summary
| Host | Rank | Registered | First Seen | Last Seen | Sent | Received | IP | Fingerprints |
|---|---|---|---|---|---|---|---|---|
v2.kekecdn.net | unknown | unknown | No data | No data | 1.0 kB | 1.3 kB | ![]() 188.114.97.1 | |
rs.fuck.domains | unknown | unknown | No data | No data | 882 B | 157 kB | ![]() 95.173.205.14 | ![]() |
m.stripe.network | 9008 | unknown | No data | No data | 1.9 kB | 183 kB | ![]() 151.101.128.176 | |
cdnjs.cloudflare.com | 1222 | unknown | No data | No data | 944 B | 64 kB | ![]() 104.17.24.14 | |
vjs.zencdn.net | 43797 | unknown | No data | No data | 862 B | 92 kB | ![]() 151.101.194.217 | |
rs.randoms.club | unknown | unknown | No data | No data | 882 B | 157 kB | ![]() 95.173.205.14 | ![]() |
tp.randoms.world | unknown | unknown | No data | No data | 10 kB | 282 kB | ![]() 194.242.11.186 | |
v2.papapa.biz | unknown | unknown | No data | No data | 1.0 kB | 1.3 kB | ![]() 188.114.97.1 | |
v2.madou.ws | unknown | unknown | No data | No data | 8.7 kB | 25 kB | ![]() 188.114.97.1 | |
v2.xiaoshuo.info | unknown | unknown | No data | No data | 1.0 kB | 1.3 kB | ![]() 172.67.168.14 | |
rs.helloye.com | unknown | unknown | No data | No data | 880 B | 157 kB | ![]() 95.173.205.14 | ![]() |
rs.xiaoxx.com | unknown | unknown | No data | No data | 878 B | 157 kB | ![]() 95.173.205.14 | ![]() |
rs.pppsuccess.com | unknown | unknown | No data | No data | 886 B | 157 kB | ![]() 95.173.205.14 | ![]() |
tm.91yunpanvip.com | unknown | unknown | No data | No data | 994 B | 93 kB | ![]() 95.173.205.15 | ![]() |
rs.365novel.com | unknown | unknown | No data | No data | 882 B | 157 kB | ![]() 95.173.205.14 | ![]() |
rs.kekecdn.com | unknown | unknown | No data | No data | 880 B | 157 kB | ![]() 194.242.11.186 | |
rs.family4k.com | unknown | unknown | No data | No data | 882 B | 157 kB | ![]() 95.173.205.14 | ![]() |
v2.xiaoshuo.la | unknown | unknown | No data | No data | 1.0 kB | 1.3 kB | ![]() 188.114.97.1 | |
rs.losers.app | unknown | unknown | No data | No data | 878 B | 157 kB | ![]() 95.173.205.14 | ![]() |
m.stripe.com | 7920 | unknown | No data | No data | 1.6 kB | 2.3 kB | ![]() 34.208.149.14 | |
js.stripe.com | 7985 | unknown | No data | No data | 2.9 kB | 1.8 MB | ![]() 151.101.128.176 | |
v2.cdn199.com | unknown | unknown | No data | No data | 6.5 kB | 34 kB | ![]() 172.67.155.3 | |
91porn.porn | unknown | unknown | No data | No data | 29 kB | 5.8 MB | ![]() 172.67.212.128 | |
rs.randoms.life | unknown | unknown | No data | No data | 882 B | 157 kB | ![]() 95.173.205.14 | ![]() |
api.ipify.org | 8166 | unknown | No data | No data | 465 B | 271 B | ![]() 104.26.13.205 | |
rs.randoms.world | unknown | unknown | No data | No data | 884 B | 157 kB | ![]() 194.242.11.186 | |
v2.tianmtv.com | unknown | unknown | No data | No data | 1.0 kB | 1.3 kB | ![]() 188.114.97.1 | |
rs.91yunpanvip.com | unknown | unknown | No data | No data | 888 B | 157 kB | ![]() 95.173.205.14 | ![]() |
tp.91yunpanvip.com | unknown | unknown | No data | No data | 1.3 kB | 61 kB | ![]() 95.173.205.15 | ![]() |
v2.luchu.org | unknown | unknown | No data | No data | 1.0 kB | 1.3 kB | ![]() 104.21.12.192 |
Cloudflare (CDN)
Cloudflare is a web-infrastructure and website-security company, providing content-delivery-network services, DDoS mitigation, Internet security, and distributed domain-name-server services.CDN77 (CDN)
CDN77 is a content delivery network (CDN).Amazon Web Services (PaaS)
Amazon Web Services (AWS) is a comprehensive cloud services platform offering compute power, database storage, content delivery and other functionality.Varnish (Caching)
Varnish is a reverse caching proxy.Fastly (CDN)
Fastly is a cloud computing services provider. Fastly's cloud platform provides a content delivery network, Internet security services, load balancing, and video & streaming services.Bunny (CDN)
Nginx (Web servers, Reverse proxies)
Nginx is a web server that can also be used as a reverse proxy, load balancer, mail proxy and HTTP cache.Stripe (Payment processors)
Stripe offers online payment processing for internet businesses as well as fraud prevention, invoicing and subscription management.Related reports
Network Intrusion Detection Systems
Suricata /w Emerging Threats Pro
| Timestamp | Severity | Source IP | Destination IP | Alert |
|---|---|---|---|---|
| low | ![]() 172.18.0.16 | ![]() 104.26.13.205 | ET INFO External IP Address Lookup Domain (ipify .org) in TLS SNI |
Threat Detection Systems
No alerts detected
JavaScript (56)
No JavaScripts
HTTP Transactions (170)
| URL | IP | Response | Size |
|---|


