Report Overview
Visitedpublic
2024-07-05 23:56:33
Tags
Submit Tags
URL
pelisflix.town/pelicula1/unhinged-zejw
Finishing URL
pelisflixtv.lat/pelicula1/unhinged-zejw
IP / ASN

104.21.43.59
Title
Ver Unhinged (Fuera de control) Online Completa Gratis en HD
Detections
urlquery
0
Network Intrusion Detection
0
Threat Detection Systems
0
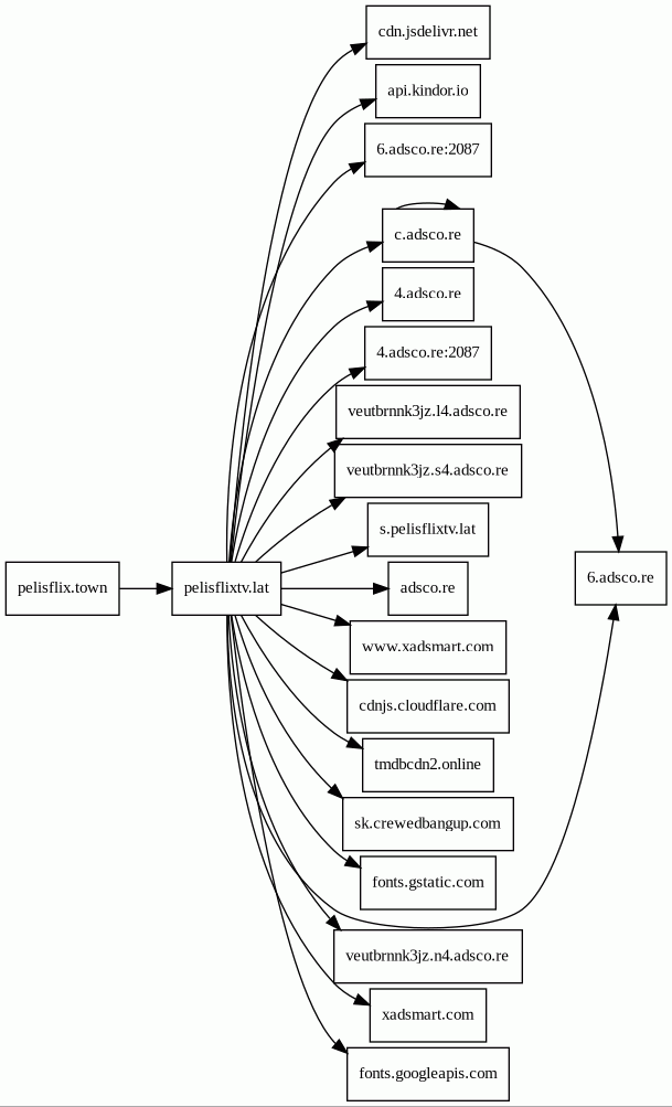
Host Summary
| Host | Rank | Registered | First Seen | Last Seen | Sent | Received | IP | Fingerprints |
|---|---|---|---|---|---|---|---|---|
6.adsco.re | 17812 | 2017-02-14 | 2018-01-15 05:15:29 | 2024-07-05 18:30:13 | 823 B | 860 B | ![]() 104.17.166.186 | |
e5.o.lencr.org | unknown | 2020-06-29 | 2024-06-07 07:39:25 | 2024-07-05 18:12:23 | 326 B | 730 B | ![]() 23.36.76.226 | |
pelisflixtv.lat | unknown | unknown | No data | No data | 495 B | 20 kB | ![]() 188.114.96.1 | |
o.pki.goog | unknown | 2016-06-13 | 2024-04-24 13:44:57 | 2024-07-05 18:19:31 | 1.3 kB | 2.8 kB | ![]() 142.250.74.67 | |
fonts.gstatic.com | unknown | 2008-02-11 | 2014-09-09 02:40:21 | 2024-07-05 18:16:37 | 2.7 kB | 267 kB | ![]() 216.58.207.227 | |
6.adsco.re:2087 | unknown | unknown | No data | No data | 419 B | 452 B | ![]() 104.17.166.186 | |
veutbrnnk3jz.l4.adsco.re | unknown | unknown | No data | No data | 448 B | 461 B | ![]() 185.200.118.51 | |
cdnjs.cloudflare.com | 235 | 2009-02-17 | 2015-04-17 22:46:33 | 2024-07-05 18:12:20 | 1.0 kB | 85 kB | ![]() 104.17.25.14 | |
xadsmart.com | 85874 | 2020-04-18 | 2020-04-19 22:24:06 | 2024-07-05 19:59:39 | 1.6 kB | 255 B | ![]() 104.153.197.251 | |
tmdbcdn2.online 4 alert(s) on this Host | unknown | 2024-03-05 | 2024-03-06 01:17:26 | 2024-03-16 16:33:12 | 1.8 kB | 32 kB | ![]() 104.21.24.227 | |
veutbrnnk3jz.s4.adsco.re | unknown | unknown | No data | No data | 448 B | 461 B | ![]() 185.200.116.51 | |
www.xadsmart.com | 151441 | 2020-04-18 | 2020-04-18 20:24:57 | 2024-07-05 18:30:18 | 449 B | 38 kB | ![]() 185.76.9.22 | |
s.pelisflixtv.lat | unknown | unknown | No data | No data | 1.7 kB | 140 kB | ![]() 172.67.158.73 | |
adsco.re | 8541 | 2017-02-14 | 2017-04-03 05:11:30 | 2024-07-05 19:59:39 | 438 B | 1.7 kB | ![]() 162.252.214.5 | |
fonts.googleapis.com | 8877 | 2005-01-25 | 2013-06-10 22:14:26 | 2024-07-05 18:24:36 | 470 B | 10 kB | ![]() 142.250.74.138 | |
r10.o.lencr.org | unknown | 2020-06-29 | 2024-06-06 21:45:11 | 2024-07-05 18:12:12 | 2.6 kB | 7.1 kB | ![]() 23.36.76.226 | |
sk.crewedbangup.com 1 alert(s) on this Host | unknown | unknown | No data | No data | 416 B | 1.5 kB | ![]() 23.109.170.59 | |
api.kindor.io | unknown | 2020-11-15 | 2023-11-15 10:02:07 | 2024-03-08 10:04:29 | 403 B | 2.6 kB | ![]() 172.67.144.152 | |
4.adsco.re:2087 | unknown | unknown | No data | No data | 419 B | 448 B | ![]() 162.252.214.5 | |
4.adsco.re | 19179 | 2017-02-14 | 2021-01-04 17:47:52 | 2024-07-05 19:59:39 | 414 B | 448 B | ![]() 162.252.214.5 | |
pelisflix.town | unknown | unknown | No data | No data | 494 B | 20 kB | ![]() 104.21.43.59 | |
cdn.jsdelivr.net | 439 | 2012-05-16 | 2012-09-30 02:15:09 | 2024-07-05 18:14:47 | 448 B | 3.4 kB | ![]() 151.101.129.229 | |
c.adsco.re | 16577 | 2017-02-14 | 2017-11-29 19:42:15 | 2024-07-05 19:59:39 | 1.8 kB | 179 kB | ![]() 104.17.167.186 | |
e6.o.lencr.org | unknown | 2020-06-29 | 2024-06-07 08:35:09 | 2024-07-05 18:12:54 | 326 B | 730 B | ![]() 23.36.77.32 | |
veutbrnnk3jz.n4.adsco.re | unknown | unknown | No data | No data | 448 B | 461 B | ![]() 38.132.109.115 |
Related reports
Threat Detection Systems
Public InfoSec YARA rules
No alerts detected
OpenPhish
No alerts detected
PhishTank
No alerts detected
mnemonic secure dns
No alerts detected
Quad9 DNS
| Scan Date | Severity | Indicator | Alert |
|---|---|---|---|
| 2024-07-05 | medium | tmdbcdn2.online | Sinkholed |
| 2024-07-05 | medium | tmdbcdn2.online | Sinkholed |
| 2024-07-05 | medium | crewedbangup.com | Sinkholed |
| 2024-07-05 | medium | tmdbcdn2.online | Sinkholed |
| 2024-07-05 | medium | tmdbcdn2.online | Sinkholed |
ThreatFox
No alerts detected
JavaScript (166)
No JavaScripts
HTTP Transactions (50)
| URL | IP | Response | Size |
|---|





