Report Overview
Visitedpublic
2026-01-29 07:24:54
Tags
Submit Tags
URL
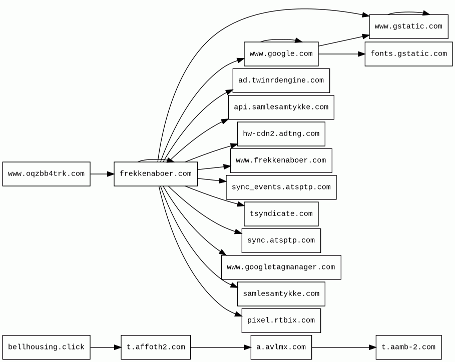
bellhousing.click/?s=m_5137&
Finishing URL
frekkenaboer.com/landing5?cat=default&bb=1&pt1=6b3a25eac7464232afcbc60b117ce700&pi=25&pe=140&pt2=NO_email_140#t4
IP / ASN

172.67.197.165
Title
Frekkenaboer.com
Detections
urlquery
0
Network Intrusion Detection
0
Threat Detection Systems
2
Host Summary
| Host | Rank | Registered | First Seen | Last Seen | Sent | Received | IP | Fingerprints |
|---|---|---|---|---|---|---|---|---|
fonts.gstatic.com | unknown | 2008-02-11 | 2014-04-02 | 2026-01-25 | 1.1 kB | 82 kB | ![]() 142.250.74.3 | |
www.oqzbb4trk.com | unknown | 2025-06-11 | 2025-08-09 | 2026-01-25 | 604 B | 31 kB | ![]() 34.149.145.235 | |
www.google.com | 22 | 1997-09-15 | 2015-05-10 | 2026-01-25 | 1.9 kB | 97 kB | ![]() 142.251.156.119 | |
ad.twinrdengine.com | 79586 | 2023-06-07 | 2024-01-20 | 2026-01-22 | 1.4 kB | 735 B | ![]() 34.111.67.216 | |
www.gstatic.com | 146047 | 2008-02-11 | 2012-05-29 | 2026-01-25 | 2.4 kB | 2.7 MB | ![]() 142.250.74.99 | |
t.affoth2.com 1 alert(s) on this Host | unknown | 2022-11-14 | 2023-05-18 | 2026-01-25 | 565 B | 640 B | ![]() 3.167.2.119 | |
api.samlesamtykke.com | unknown | 2018-05-22 | 2018-05-31 | 2026-01-23 | 6.4 kB | 18 kB | ![]() 34.54.44.101 | |
hw-cdn2.adtng.com | 157324 | 2018-07-20 | 2020-02-20 | 2026-01-22 | 436 B | 56 kB | ![]() 151.101.131.52 | |
a.avlmx.com | unknown | 2025-03-31 | 2025-06-13 | 2026-01-21 | 641 B | 1.7 kB | ![]() 3.167.2.128 | |
bellhousing.click | unknown | 2025-10-24 | 2026-01-29 | 2026-01-29 | 496 B | 1.3 kB | ![]() 172.67.197.165 | |
trk.cervustrk.com 1 alert(s) on this Host | unknown | 2025-07-31 | 2025-09-10 | 2026-01-25 | 771 B | 882 B | ![]() 3.167.2.17 | |
frekkenaboer.com | 1102135 | 2023-05-16 | 2023-05-16 | 2026-01-25 | 7.1 kB | 729 kB | ![]() 34.160.156.109 | ![]() |
www.frekkenaboer.com | 1275010 | 2023-05-16 | 2023-09-10 | 2026-01-25 | 1.4 kB | 16 kB | ![]() 34.160.156.109 | |
sync_events.atsptp.com | unknown | 2020-02-13 | 2021-04-17 | 2026-01-26 | 493 B | 649 B | ![]() 66.254.114.220 | |
samlesamtykke.com | 5170506 | 2018-05-22 | 2018-05-31 | 2026-01-23 | 978 B | 197 kB | ![]() 34.54.44.101 | |
tsyndicate.com | 1289 | 2017-03-08 | 2017-03-16 | 2026-01-21 | 484 B | 917 B | ![]() 136.243.101.239 | |
pixel.rtbix.com | 4337019 | 2020-07-30 | 2021-07-26 | 2026-01-22 | 896 B | 1.2 kB | ![]() 188.114.97.1 | |
sync.atsptp.com | 369566 | 2020-02-13 | 2020-06-17 | 2026-01-26 | 1.6 kB | 1.8 kB | ![]() 66.254.114.220 | |
www.googletagmanager.com | 283 | 2011-11-11 | 2012-10-04 | 2026-01-25 | 888 B | 773 kB | ![]() 142.251.142.232 |
Nginx (Web servers, Reverse proxies)
Nginx is a web server that can also be used as a reverse proxy, load balancer, mail proxy and HTTP cache.Google Cloud CDN (CDN)
Cloud CDN uses Google's global edge network to serve content closer to users.Google Cloud (IaaS)
Google Cloud is a suite of cloud computing services.Amazon CloudFront (CDN)
Amazon CloudFront is a fast content delivery network (CDN) service that securely delivers data, videos, applications, and APIs to customers globally with low latency, high transfer speeds.Amazon Web Services (PaaS)
Amazon Web Services (AWS) is a comprehensive cloud services platform offering compute power, database storage, content delivery and other functionality.Apache HTTP Server:2.4.18 (Web servers)
Apache is a free and open-source cross-platform web server software.Ubuntu (Operating systems)
Ubuntu is a free and open-source operating system on Linux for the enterprise server, desktop, cloud, and IoT.Varnish (Caching)
Varnish is a reverse caching proxy.OpenResty:1.19.9.1 (Web servers)
OpenResty is a web platform based on nginx which can run Lua scripts using its LuaJIT engine.Cloudflare (CDN)
Cloudflare is a web-infrastructure and website-security company, providing content-delivery-network services, DDoS mitigation, Internet security, and distributed domain-name-server services.ExoClick (Advertising)
ExoClick is a Barcelona-based online advertising company, which provides online advertising services to both advertisers and publishers.reCAPTCHA (Security)
reCAPTCHA is a free service from Google that helps protect websites from spam and abuse.Varnish:6.0 (Caching)
Varnish is a reverse caching proxy.Nginx:1.14.2 (Web servers, Reverse proxies)
Nginx is a web server that can also be used as a reverse proxy, load balancer, mail proxy and HTTP cache.PHP:7.2.34 (Programming languages)
PHP is a general-purpose scripting language used for web development.Google Cloud Storage (Miscellaneous)
Google Cloud Storage allows world-wide storage and retrieval of any amount of data at any time.Apache HTTP Server:2.4.58 (Web servers)
Apache is a free and open-source cross-platform web server software.Related reports
Threat Detection Systems
| Detection System | Indicator | Verdict | Alert |
|---|---|---|---|
| Hagezi Threat Feed | t.affoth2.com | malicious | Sinkholed |
| DNS4EU | trk.cervustrk.com | malicious | Sinkholed |
JavaScript (29)
No JavaScripts
HTTP Transactions (57)
| URL | IP | Response | Size |
|---|


