Report Overview
Visitedpublic
2025-10-14 18:57:09
Tags
Submit Tags
URL
ziburnos.site/
Finishing URL
ziburnos.site/
IP / ASN
91.108.103.10
#47583 Hostinger International Limited
Title
ziburnos

Detections

urlquery
0
Network Intrusion Detection
0
Threat Detection Systems
2

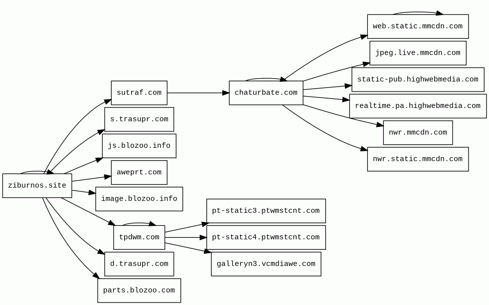
Host Summary

HostRankRegisteredFirst SeenLast Seen
sutraf.com
4786682023-08-042015-06-162025-10-10
chaturbate.com
11692011-02-262012-05-222025-10-14
web.static.mmcdn.com
1634262014-03-182024-03-102025-10-13
jpeg.live.mmcdn.com
3353302014-03-182024-03-102025-10-14
static-pub.highwebmedia.com
3493642004-12-032021-01-192025-10-13
nudeayanna.site
70525902024-12-242025-10-142025-10-14
image.blozoo.info
unknown2013-12-112016-10-142025-10-10
parts.blozoo.com
unknown2013-12-112014-11-272025-10-10
ziburnos.site
unknown2025-01-162025-10-142025-10-14
pt-static3.ptwmstcnt.com
5590462022-09-272022-09-272025-10-10
nwr.mmcdn.com
1763822014-03-182024-03-262025-10-14
nwr.static.mmcdn.com
2161802014-03-182024-03-262025-10-14
tpdwm.com
unknown2025-08-062025-08-272025-10-13
realtime.pa.highwebmedia.com
3513142004-12-032021-01-212025-10-14
galleryn3.vcmdiawe.com
1502312023-05-022023-05-042025-10-13
d.trasupr.com
19815092023-08-042023-08-052025-10-09
js.blozoo.info
unknown2013-12-112015-12-112025-10-10
aweprt.com
5717062019-10-302019-11-062025-10-12
pt-static4.ptwmstcnt.com
5550112022-09-272022-09-272025-10-10
s.trasupr.com
31579342023-08-042023-08-052025-10-09

Related reports

Threat Detection Systems
Detection SystemIndicatorVerdictAlert
Hagezi Threat Feeds.trasupr.commalicious
Sinkholed
Hagezi Threat Feedd.trasupr.commalicious
Sinkholed

JavaScript (84)

HTTP Transactions (235)

URLIPResponseSize