Report Overview
Visitedpublic
2026-03-18 01:32:33
Tags
Submit Tags
URL
www.roblox.com.bn/users/255761288515/profile
Finishing URL
www.roblox.com.bn/users/255761288515/profile
IP / ASN

104.21.64.155
Title
として - Roblox
Detections
urlquery
0
Network Intrusion Detection
0
Threat Detection Systems
7
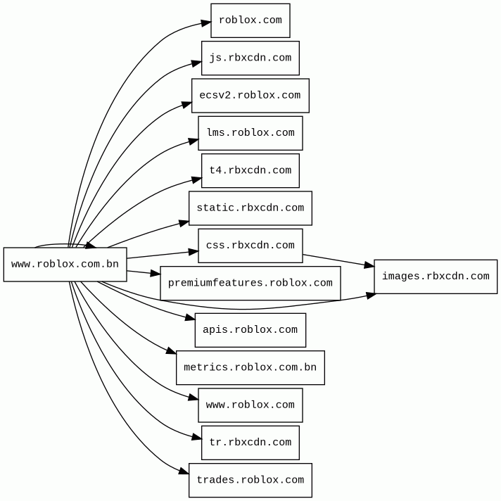
Host Summary
| Host | Rank | Registered | First Seen | Last Seen | Sent | Received | IP | Fingerprints |
|---|---|---|---|---|---|---|---|---|
www.roblox.com | 1776 | 2004-01-30 | 2012-05-24 | 2026-03-12 | 1.6 kB | 2.0 kB | ![]() 128.116.44.3 | |
js.rbxcdn.com | 67902 | 2013-07-17 | 2013-08-16 | 2026-03-13 | 57 kB | 10 MB | ![]() 65.9.46.24 | |
lms.roblox.com | 57671 | 2004-01-30 | 2020-05-12 | 2026-03-13 | 454 B | 1.3 kB | ![]() 128.116.44.3 | |
static.rbxcdn.com | 57272 | 2013-07-17 | 2017-01-30 | 2026-03-13 | 958 B | 57 kB | ![]() 2.22.55.113 | |
premiumfeatures.roblox.com | 161680 | 2004-01-30 | 2019-02-28 | 2026-03-11 | 519 B | 732 B | ![]() 128.116.44.3 | |
roblox.com | 80 | 2004-01-30 | 2012-05-24 | 2026-03-12 | 415 B | 1.0 kB | ![]() 128.116.5.3 | |
tr.rbxcdn.com | 26027 | 2013-07-17 | 2019-05-23 | 2026-03-13 | 4.5 kB | 161 kB | ![]() 108.157.214.52 | ![]() |
images.rbxcdn.com | 99657 | 2013-07-17 | 2013-08-19 | 2026-03-12 | 2.7 kB | 112 kB | ![]() 2.22.55.99 | |
apis.roblox.com | 22537 | 2004-01-30 | 2019-10-02 | 2026-03-13 | 943 B | 1.3 kB | ![]() 128.116.44.3 | ![]() |
t4.rbxcdn.com | 38758 | 2013-07-17 | 2013-09-11 | 2026-03-14 | 464 B | 383 kB | ![]() 52.84.50.82 | |
metrics.roblox.com.bn 4 alert(s) on this Host | unknown | 2024-11-04 | 2026-02-28 | 2026-03-11 | 949 B | 0 B | ![]() 0.0.0.0 | |
www.roblox.com.bn 162 alert(s) on this Host | unknown | 2024-11-04 | 2026-02-28 | 2026-03-15 | 49 kB | 9.7 MB | ![]() 188.114.96.1 | |
trades.roblox.com | 94418 | 2004-01-30 | 2020-02-19 | 2026-03-17 | 505 B | 691 B | ![]() 128.116.44.3 | ![]() |
css.rbxcdn.com | 73058 | 2013-07-17 | 2017-02-16 | 2026-03-13 | 19 kB | 1.9 MB | ![]() 2.22.55.114 | |
ecsv2.roblox.com | 21988 | 2004-01-30 | 2015-06-10 | 2026-03-12 | 10 kB | 6.8 kB | ![]() 128.116.44.3 | ![]() |
Amazon Web Services (PaaS)
Amazon Web Services (AWS) is a comprehensive cloud services platform offering compute power, database storage, content delivery and other functionality.Amazon CloudFront (CDN)
Amazon CloudFront is a fast content delivery network (CDN) service that securely delivers data, videos, applications, and APIs to customers globally with low latency, high transfer speeds.Amazon S3 (CDN)
Amazon S3 or Amazon Simple Storage Service is a service offered by Amazon Web Services (AWS) that provides object storage through a web service interface.Arkose Labs (Security)
Arkose Labs is a toolkit for fraud prevention that provides solutions to detect and mitigate malicious activity across digital platforms.Kestrel (Web servers)
Microsoft ASP.NET (Web frameworks)
ASP.NET is an open-source, server-side web-application framework designed for web development to produce dynamic web pages.Envoy (Reverse proxies)
Envoy is an open-source edge and service proxy, designed for cloud-native applications.Plesk (Hosting panels)
Plesk is a web hosting and server data centre automation software with a control panel developed for Linux and Windows-based retail hosting service providers.Cloudflare (CDN)
Cloudflare is a web-infrastructure and website-security company, providing content-delivery-network services, DDoS mitigation, Internet security, and distributed domain-name-server services.PHP:8.4.19 (Programming languages)
PHP is a general-purpose scripting language used for web development.AngularJS (JavaScript frameworks)
AngularJS is a JavaScript-based open-source web application framework led by the Angular Team at Google.Related reports
Threat Detection Systems
| Detection System | Indicator | Verdict | Alert |
|---|---|---|---|
| OpenDNS | www.roblox.com.bn | phishing | Phishing Block |
| Cloudflare DNS | www.roblox.com.bn | malicious | Sinkholed |
| Hagezi Threat Feed | www.roblox.com.bn | malicious | Sinkholed |
| Cloudflare DNS | metrics.roblox.com.bn | malicious | Sinkholed |
| OpenDNS | metrics.roblox.com.bn | phishing | Phishing Block |
| Hagezi Threat Feed | metrics.roblox.com.bn | malicious | Sinkholed |
| DNS4EU | metrics.roblox.com.bn | malicious | Sinkholed |
JavaScript (69)
No JavaScripts
HTTP Transactions (257)
| URL | IP | Response | Size |
|---|



