Report Overview
Visitedpublic
2025-11-29 13:04:30
Tags
Submit Tags
URL
pinco-cross-casino-kz.pu207ev.com/
Finishing URL
pinco-cross-casino-kz.pu207ev.com/
IP / ASN

104.26.12.63
Title
2 000 000 ₸ + 250 FS на первый депозит!
Detections
urlquery
0
Network Intrusion Detection
0
Threat Detection Systems
3
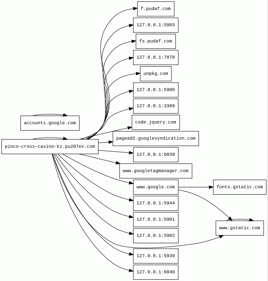
Host Summary
| Host | Rank | Registered | First Seen | Last Seen | Sent | Received | IP | Fingerprints |
|---|---|---|---|---|---|---|---|---|
pagead2.googlesyndication.com | 610 | 2003-01-21 | 2012-05-21 | 2025-11-23 | 460 B | 788 B | ![]() 216.58.211.2 | |
accounts.google.com | 103 | 1997-09-15 | 2012-05-23 | 2025-11-23 | 1.8 kB | 6.9 kB | ![]() 74.125.205.84 | |
www.googletagmanager.com | 283 | 2011-11-11 | 2012-10-04 | 2025-11-23 | 923 B | 814 kB | ![]() 142.250.178.104 | |
www.google.com | 22 | 1997-09-15 | 2015-05-10 | 2025-11-23 | 1.3 kB | 10 kB | ![]() 142.250.178.36 | |
www.gstatic.com | 146047 | 2008-02-11 | 2012-05-29 | 2025-11-23 | 2.0 kB | 1.8 MB | ![]() 142.250.178.67 | |
code.jquery.com | 4915 | 2005-12-10 | 2012-05-21 | 2025-11-23 | 489 B | 90 kB | ![]() 151.101.130.137 | |
pinco-cross-casino-kz.pu207ev.com 38 alert(s) on this Host | unknown | 2024-07-19 | 2025-10-14 | 2025-10-14 | 13 kB | 523 kB | ![]() 104.26.12.63 | |
f.pudaf.com | 2086430 | 2022-10-31 | 2023-02-17 | 2025-11-25 | 2.6 kB | 4.1 kB | ![]() 18.165.140.24 | |
127.0.0.1 | unknown | unknown | No data | No data | 5.7 kB | 0 B | ![]() 0.0.0.0 | |
fs.pudaf.com 1 alert(s) on this Host | 2188625 | 2022-10-31 | 2023-02-17 | 2025-11-25 | 424 B | 446 kB | ![]() 52.28.43.26 | |
unpkg.com | 1093 | 2016-01-06 | 2016-01-07 | 2025-11-23 | 906 B | 13 kB | ![]() 104.18.1.22 | ![]() |
fonts.gstatic.com | unknown | 2008-02-11 | 2014-04-02 | 2025-11-23 | 525 B | 16 kB | ![]() 216.58.207.227 |
OpenGSE (Web servers)
OpenGSE is a test suite used for testing servlet compliance. It is deployed by using WAR files that are deployed on the server engine.Java (Programming languages)
Java is a class-based, object-oriented programming language that is designed to have as few implementation dependencies as possible.Nginx (Web servers, Reverse proxies)
Nginx is a web server that can also be used as a reverse proxy, load balancer, mail proxy and HTTP cache.Varnish (Caching)
Varnish is a reverse caching proxy.Cloudflare (CDN)
Cloudflare is a web-infrastructure and website-security company, providing content-delivery-network services, DDoS mitigation, Internet security, and distributed domain-name-server services.Cloudflare Bot Management (Security)
Cloudflare bot management solution identifies and mitigates automated traffic to protect websites from bad bots.jQuery CDN (CDN)
jQuery CDN is a way to include jQuery in your website without actually downloading and keeping it your website's folder.reCAPTCHA (Security)
reCAPTCHA is a free service from Google that helps protect websites from spam and abuse.Google Tag Manager (Tag managers)
Google Tag Manager is a tag management system (TMS) that allows you to quickly and easily update measurement codes and related code fragments collectively known as tags on your website or mobile app.jQuery:3.6.4 (JavaScript libraries)
jQuery is a JavaScript library which is a free, open-source software designed to simplify HTML DOM tree traversal and manipulation, as well as event handling, CSS animation, and Ajax.Amazon CloudFront (CDN)
Amazon CloudFront is a fast content delivery network (CDN) service that securely delivers data, videos, applications, and APIs to customers globally with low latency, high transfer speeds.Amazon Web Services (PaaS)
Amazon Web Services (AWS) is a comprehensive cloud services platform offering compute power, database storage, content delivery and other functionality.Nginx:1.27.5 (Web servers, Reverse proxies)
Nginx is a web server that can also be used as a reverse proxy, load balancer, mail proxy and HTTP cache.Fly.io (PaaS)
Fly is a platform for running full stack apps and databases.Related reports
Threat Detection Systems
| Detection System | Indicator | Verdict | Alert |
|---|---|---|---|
| Private YARA rules | fs.pudaf.com/fp.js | audit | Hunting_JS_WebAssembly |
| DNS4EU | pinco-cross-casino-kz.pu207ev.com | malicious | Sinkholed |
| Hagezi Threat Feed | pinco-cross-casino-kz.pu207ev.com | malicious | Sinkholed |
JavaScript (66)
No JavaScripts
HTTP Transactions (50)
| URL | IP | Response | Size |
|---|


