Report Overview
Visitedpublic
2025-12-28 16:45:56
Tags
Submit Tags
URL
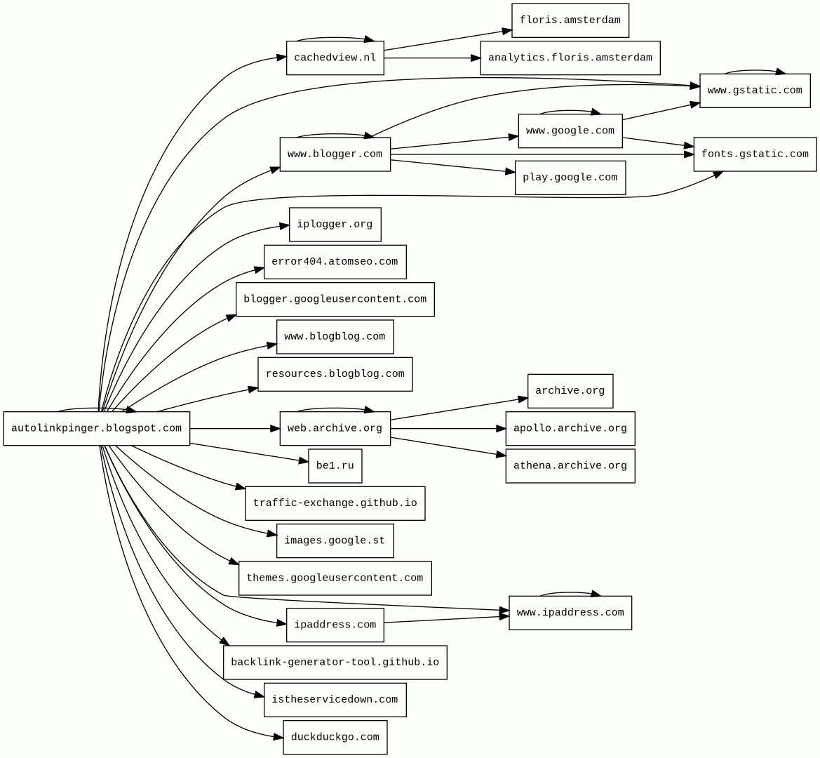
autolinkpinger.blogspot.com/?https%3A%2F%2Fseoquicklinks.blogspot.com%2F
Finishing URL
autolinkpinger.blogspot.com/p/backlink-generator-tool.html?https://seoquicklinks.blogspot.com/
IP / ASN

216.58.207.225
Title
Ultimate Backlink Generator Tool for SEO & Website Promotion | Boost YouTube Backlinks & Traffic
Detections
urlquery
0
Network Intrusion Detection
1
Threat Detection Systems
1
Host Summary
| Host | Rank | Registered | First Seen | Last Seen | Sent | Received | IP | Fingerprints |
|---|---|---|---|---|---|---|---|---|
images.google.st 1 alert(s) on this Host | unknown | 2004-06-15 | 2025-12-19 | 2025-12-28 | 586 B | 2.9 kB | ![]() 142.250.74.142 | |
www.blogblog.com | 358746 | 2000-09-15 | 2012-05-22 | 2025-12-22 | 465 B | 7.2 kB | ![]() 142.250.74.105 | |
archive.org | 184 | 1995-12-14 | 2013-04-16 | 2025-12-27 | 6.8 kB | 1.3 MB | ![]() 207.241.224.2 | |
cachedview.nl | unknown | 2018-03-09 | 2025-12-18 | 2025-12-27 | 13 kB | 167 kB | ![]() 85.10.159.81 | |
www.gstatic.com | 146047 | 2008-02-11 | 2012-05-29 | 2025-12-21 | 3.3 kB | 3.5 MB | ![]() 142.250.74.99 | |
istheservicedown.com | 388876 | 2016-12-24 | 2017-01-21 | 2025-12-19 | 569 B | 5.6 kB | ![]() 104.26.11.176 | |
fonts.gstatic.com | unknown | 2008-02-11 | 2014-04-02 | 2025-12-21 | 6.2 kB | 343 kB | ![]() 142.250.74.35 | |
iplogger.org | 49818 | 2011-04-03 | 2012-08-31 | 2025-12-26 | 572 B | 1.5 kB | ![]() 172.67.74.161 | |
blogger.googleusercontent.com | 4332 | 2008-11-17 | 2012-05-25 | 2025-12-22 | 695 B | 222 kB | ![]() 142.250.178.65 | |
play.google.com | 48 | 1997-09-15 | 2013-05-30 | 2025-12-21 | 1.1 kB | 1.1 kB | ![]() 142.251.38.110 | |
analytics.floris.amsterdam | unknown | 2017-11-24 | 2025-12-18 | 2025-12-27 | 5.6 kB | 269 kB | ![]() 143.178.167.52 | ![]() |
www.google.com | 22 | 1997-09-15 | 2015-05-10 | 2025-12-21 | 1.9 kB | 96 kB | ![]() 216.58.207.196 | |
be1.ru | 192662 | 2001-05-03 | 2012-11-07 | 2025-12-28 | 589 B | 125 kB | ![]() 89.108.117.128 | ![]() |
autolinkpinger.blogspot.com | unknown | 2000-07-31 | 2025-12-18 | 2025-12-28 | 2.8 kB | 235 kB | ![]() 142.250.178.97 | ![]() ![]() |
floris.amsterdam | unknown | 2017-11-24 | 2025-03-01 | 2025-12-27 | 10 kB | 9.8 kB | ![]() 143.178.167.52 | |
www.blogger.com | 9514 | 1999-06-22 | 2012-05-22 | 2025-12-22 | 11 kB | 827 kB | ![]() 142.250.178.73 | |
athena.archive.org | 261917 | 1995-12-14 | 2024-05-08 | 2025-12-25 | 2.1 kB | 1.1 kB | ![]() 207.241.225.195 | |
www.ipaddress.com | 696005 | 1999-03-06 | 2014-07-15 | 2025-12-28 | 1.1 kB | 2.0 kB | ![]() 172.67.75.37 | |
apollo.archive.org | 369557 | 1995-12-14 | 2025-04-10 | 2025-12-27 | 537 B | 230 B | ![]() 207.241.224.2 | |
resources.blogblog.com | 177645 | 2000-09-15 | 2017-01-30 | 2025-12-22 | 469 B | 144 kB | ![]() 142.250.178.73 | |
duckduckgo.com | 522 | 2007-11-11 | 2012-05-24 | 2025-12-21 | 562 B | 2.8 kB | ![]() 40.114.177.156 | |
traffic-exchange.github.io | unknown | 2013-03-08 | 2025-07-25 | 2025-12-27 | 3.3 kB | 44 kB | ![]() 185.199.109.153 | |
error404.atomseo.com | 6733838 | 2014-06-06 | 2017-01-30 | 2025-12-28 | 1.2 kB | 52 kB | ![]() 191.236.106.123 | ![]() ![]() |
themes.googleusercontent.com | 81747 | 2008-11-17 | 2012-05-24 | 2025-12-22 | 549 B | 229 kB | ![]() 142.250.178.65 | |
web.archive.org | 285 | 1995-12-14 | 2012-05-30 | 2025-12-23 | 3.8 kB | 283 kB | ![]() 207.241.237.3 | |
ipaddress.com | 38677 | 1999-03-06 | 2012-06-24 | 2025-12-19 | 561 B | 439 B | ![]() 52.57.221.121 | |
backlink-generator-tool.github.io | unknown | 2013-03-08 | 2025-10-09 | 2025-12-27 | 1.6 kB | 272 kB | ![]() 185.199.111.153 |
Google Web Server (Web servers)
Nginx:1.24.0 (Web servers, Reverse proxies)
Nginx is a web server that can also be used as a reverse proxy, load balancer, mail proxy and HTTP cache.Nginx (Web servers, Reverse proxies)
Nginx is a web server that can also be used as a reverse proxy, load balancer, mail proxy and HTTP cache.Cloudflare (CDN)
Cloudflare is a web-infrastructure and website-security company, providing content-delivery-network services, DDoS mitigation, Internet security, and distributed domain-name-server services.Apache HTTP Server:2.4.57 (Web servers)
Apache is a free and open-source cross-platform web server software.Debian (Operating systems)
Debian is a Linux software which is a free open-source software.PHP:8.2.15 (Programming languages)
PHP is a general-purpose scripting language used for web development.jQuery UI (JavaScript libraries)
jQuery UI is a collection of GUI widgets, animated visual effects, and themes implemented with jQuery, Cascading Style Sheets, and HTML.Bootstrap:3.3.7 (UI frameworks)
Bootstrap is a free and open-source CSS framework directed at responsive, mobile-first front-end web development. It contains CSS and JavaScript-based design templates for typography, forms, buttons, navigation, and other interface components.Google AdSense (Advertising)
Google AdSense is a program run by Google through which website publishers serve advertisements that are targeted to the site content and audience.Nginx:1.14.1 (Web servers, Reverse proxies)
Nginx is a web server that can also be used as a reverse proxy, load balancer, mail proxy and HTTP cache.PHP:7.2.17 (Programming languages)
PHP is a general-purpose scripting language used for web development.YouTube (Video players)
YouTube is a video sharing service where users can create their own profile, upload videos, watch, like and comment on other videos.reCAPTCHA (Security)
reCAPTCHA is a free service from Google that helps protect websites from spam and abuse.Google Analytics (Analytics)
Google Analytics is a free web analytics service that tracks and reports website traffic.jQuery:2.2.4 (JavaScript libraries)
jQuery is a JavaScript library which is a free, open-source software designed to simplify HTML DOM tree traversal and manipulation, as well as event handling, CSS animation, and Ajax.OpenGSE (Web servers)
OpenGSE is a test suite used for testing servlet compliance. It is deployed by using WAR files that are deployed on the server engine.Java (Programming languages)
Java is a class-based, object-oriented programming language that is designed to have as few implementation dependencies as possible.Blogger (Blogs)
Blogger is a blog-publishing service that allows multi-user blogs with time-stamped entries.Python (Programming languages)
Python is an interpreted and general-purpose programming language.Clipboard.js (JavaScript libraries)
Express (Web frameworks, Web servers)
Express is a web application framework for Node.js, released as free and open-source software under the MIT License. It is designed for building web applications and APIs.Node.js (Programming languages)
Node.js is an open-source, cross-platform, JavaScript runtime environment that executes JavaScript code outside a web browser.GitHub Pages (PaaS)
GitHub Pages is a static site hosting service.Varnish (Caching)
Varnish is a reverse caching proxy.Fastly (CDN)
Fastly is a cloud computing services provider. Fastly's cloud platform provides a content delivery network, Internet security services, load balancing, and video & streaming services.jQuery (JavaScript libraries)
jQuery is a JavaScript library which is a free, open-source software designed to simplify HTML DOM tree traversal and manipulation, as well as event handling, CSS animation, and Ajax.Microsoft ASP.NET:4.0.30319 (Web frameworks)
ASP.NET is an open-source, server-side web-application framework designed for web development to produce dynamic web pages.IIS:10.0 (Web servers)
Internet Information Services (IIS) is an extensible web server software created by Microsoft for use with the Windows NT family.Windows Server (Operating systems)
Windows Server is a brand name for a group of server operating systems.Related reports
Network Intrusion Detection Systems
Suricata /w Emerging Threats Pro
| Timestamp | Severity | Source IP | Destination IP | Alert |
|---|---|---|---|---|
| high | ![]() 172.18.0.20 | ![]() 172.67.74.161 | ET POLICY IP Check Domain (iplogger .org in TLS SNI) |
Threat Detection Systems
| Detection System | Indicator | Verdict | Alert |
|---|---|---|---|
| DNS4EU | images.google.st | malicious | Sinkholed |
JavaScript (4)
No JavaScripts
HTTP Transactions (141)
| URL | IP | Response | Size |
|---|








