Report Overview
Visitedpublic
2025-12-06 04:05:29
Tags
Submit Tags
URL
asiasloto3.com/
Finishing URL
asiasloto3.com/?
IP / ASN

104.21.89.25
Title
ASIASLOTO: Platform Terbaru Mpo Asia Slot Resmi Official
Detections
urlquery
0
Network Intrusion Detection
9
Threat Detection Systems
0
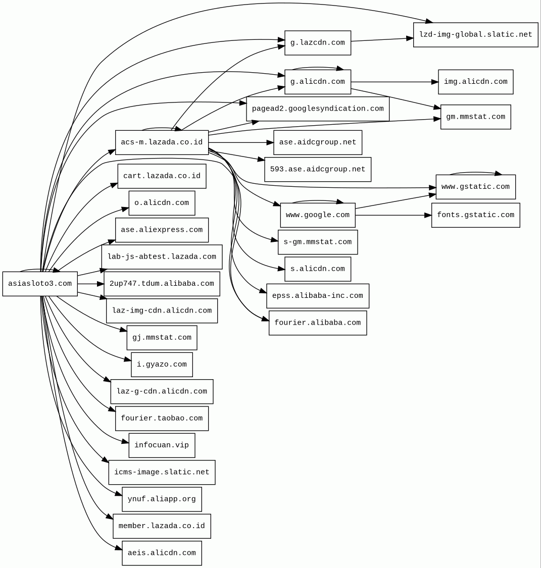
Host Summary
| Host | Rank | Registered | First Seen | Last Seen | Sent | Received | IP | Fingerprints |
|---|---|---|---|---|---|---|---|---|
infocuan.vip | unknown | 2023-09-26 | 2025-06-11 | 2025-11-23 | 3.1 kB | 548 kB | ![]() 46.202.186.111 | |
icms-image.slatic.net | 434045 | 2013-09-24 | 2020-12-20 | 2025-11-27 | 485 B | 7.5 kB | ![]() 23.90.190.143 | |
593.ase.aidcgroup.net | unknown | unknown | No data | No data | 454 B | 481 B | ![]() 47.246.173.34 | ![]() |
gj.mmstat.com | 103095 | 2007-12-25 | 2014-12-16 | 2025-12-02 | 4.5 kB | 2.3 kB | ![]() 47.246.136.160 | |
i.gyazo.com | 157397 | 2007-08-31 | 2014-03-14 | 2025-12-01 | 481 B | 1.0 kB | ![]() 104.18.24.163 | |
lab-js-abtest.lazada.com | 208720 | 2009-08-25 | 2023-01-23 | 2025-11-27 | 1.0 kB | 1.9 kB | ![]() 23.90.190.145 | |
cart.lazada.co.id | 168624 | 2012-02-24 | 2018-03-26 | 2025-11-29 | 1.1 kB | 2.2 kB | ![]() 47.246.167.155 | ![]() |
lzd-img-global.slatic.net | 132440 | 2013-09-24 | 2021-12-16 | 2025-12-02 | 10 kB | 224 kB | ![]() 163.53.19.13 | |
g.alicdn.com | 38802 | 2008-06-25 | 2014-10-06 | 2025-12-01 | 7.7 kB | 558 kB | ![]() 23.36.77.72 | ![]() |
ase.aidcgroup.net | unknown | 2023-05-26 | 2025-11-08 | 2025-11-29 | 1.1 kB | 739 B | ![]() 47.89.80.41 | ![]() |
member.lazada.co.id | 11163 | 2012-02-24 | 2018-02-10 | 2025-11-26 | 4.6 kB | 8.8 kB | ![]() 47.246.167.155 | ![]() |
2up747.tdum.alibaba.com | unknown | unknown | No data | No data | 417 B | 407 B | ![]() 47.246.146.54 | ![]() |
aeis.alicdn.com | 75152 | 2008-06-25 | 2016-08-25 | 2025-12-01 | 848 B | 444 kB | ![]() 23.49.27.47 | ![]() |
g.lazcdn.com | 82941 | 2021-11-05 | 2022-09-16 | 2025-12-01 | 28 kB | 10 MB | ![]() 23.90.190.143 | |
laz-img-cdn.alicdn.com | 123602 | 2008-06-25 | 2017-09-20 | 2025-12-03 | 1.9 kB | 70 kB | ![]() 38.54.123.61 | |
ynuf.aliapp.org | 49898 | 2008-01-04 | 2017-01-30 | 2025-12-01 | 412 B | 969 B | ![]() 124.239.14.253 | ![]() ![]() |
pagead2.googlesyndication.com | 610 | 2003-01-21 | 2012-05-21 | 2025-11-30 | 946 B | 327 kB | ![]() 142.250.74.130 | |
s-gm.mmstat.com | 219681 | 2007-12-25 | 2022-05-11 | 2025-11-25 | 940 B | 852 B | ![]() 140.205.151.7 | |
asiasloto3.com | unknown | unknown | No data | No data | 4.3 kB | 926 kB | ![]() 172.67.136.84 | ![]() |
acs-m.lazada.co.id | 155180 | 2012-02-24 | 2017-12-21 | 2025-11-26 | 6.6 kB | 15 kB | ![]() 47.246.174.119 | ![]() |
laz-g-cdn.alicdn.com | 98700 | 2008-06-25 | 2017-09-28 | 2025-12-02 | 1.6 kB | 74 kB | ![]() 38.54.123.57 | |
www.gstatic.com | 146047 | 2008-02-11 | 2012-05-29 | 2025-11-30 | 3.4 kB | 3.6 MB | ![]() 142.250.74.99 | |
www.google.com | 22 | 1997-09-15 | 2015-05-10 | 2025-11-30 | 2.7 kB | 112 kB | ![]() 142.251.38.100 | |
fourier.taobao.com | 73681 | 2003-04-21 | 2019-10-09 | 2025-12-01 | 2.7 kB | 2.1 kB | ![]() 123.183.232.34 | ![]() |
ase.aliexpress.com | 168553 | 2006-04-16 | 2024-08-02 | 2025-11-24 | 1.1 kB | 1.1 kB | ![]() 47.246.146.79 | ![]() |
epss.alibaba-inc.com | 498005 | 1999-08-24 | 2023-06-11 | 2025-12-04 | 1.1 kB | 474 B | ![]() 47.246.174.95 | ![]() |
o.alicdn.com | 89234 | 2008-06-25 | 2021-04-29 | 2025-12-01 | 1.3 kB | 97 kB | ![]() 47.246.50.180 | ![]() |
img.alicdn.com | 61670 | 2008-06-25 | 2015-03-04 | 2025-12-02 | 951 B | 19 kB | ![]() 47.246.44.178 | ![]() |
gm.mmstat.com | 104988 | 2007-12-25 | 2013-09-16 | 2025-12-01 | 2.7 kB | 1.3 kB | ![]() 140.205.151.7 | |
fonts.gstatic.com | unknown | 2008-02-11 | 2014-04-02 | 2025-11-30 | 543 B | 41 kB | ![]() 142.250.74.35 | |
s.alicdn.com | 122221 | 2008-06-25 | 2019-04-29 | 2025-12-04 | 499 B | 2.9 kB | ![]() 54.230.80.202 | ![]() |
fourier.alibaba.com | 73547 | 1999-04-15 | 2017-12-29 | 2025-12-01 | 3.6 kB | 786 B | ![]() 47.246.167.133 | ![]() |
LiteSpeed (Web servers)
LiteSpeed is a high-scalability web server.Hostinger (Hosting)
Hostinger is an employee-owned Web hosting provider and internet domain registrar.Alibaba Cloud Object Storage Service (IaaS)
Alibaba Cloud Object Storage Service (OSS) is a cloud-based object storage service provided by Alibaba Cloud, which allows users to store and access large amounts of data in the cloud.OpenResty (Web servers)
OpenResty is a web platform based on nginx which can run Lua scripts using its LuaJIT engine.Nginx (Web servers, Reverse proxies)
Nginx is a web server that can also be used as a reverse proxy, load balancer, mail proxy and HTTP cache.Tengine (Web servers)
Tengine is a web server which is based on the Nginx HTTP server.Cloudflare (CDN)
Cloudflare is a web-infrastructure and website-security company, providing content-delivery-network services, DDoS mitigation, Internet security, and distributed domain-name-server services.Google Cloud CDN (CDN)
Cloud CDN uses Google's global edge network to serve content closer to users.Google Cloud (IaaS)
Google Cloud is a suite of cloud computing services.Alibaba Cloud CDN (CDN)
Alibaba Cloud CDN is a global network of servers designed to deliver high-performance, low-latency content to users around the world. It is a cloud-based service provided by Alibaba Cloud, a subsidiary of the Alibaba Group, that enables businesses to accelerate the delivery of their web content, including images, videos, and static files, to end-users.Spring (Web frameworks)
Java (Programming languages)
Java is a class-based, object-oriented programming language that is designed to have as few implementation dependencies as possible.Google Analytics (Analytics)
Google Analytics is a free web analytics service that tracks and reports website traffic.Bootstrap:3.3.7 (UI frameworks)
Bootstrap is a free and open-source CSS framework directed at responsive, mobile-first front-end web development. It contains CSS and JavaScript-based design templates for typography, forms, buttons, navigation, and other interface components.Litespeed Cache (Caching, WordPress plugins)
LiteSpeed Cache is an all-in-one site acceleration plugin for WordPress.LiteSpeed Cache (Caching, WordPress plugins)
LiteSpeed Cache is an all-in-one site acceleration plugin for WordPress.AMP (JavaScript frameworks)
AMP, originally created by Google, is an open-source HTML framework developed by the AMP open-source Project. AMP is designed to help webpages load faster.RequireJS (JavaScript frameworks)
RequireJS is a JavaScript library and file loader which manages the dependencies between JavaScript files and in modular programming.jQuery (JavaScript libraries)
jQuery is a JavaScript library which is a free, open-source software designed to simplify HTML DOM tree traversal and manipulation, as well as event handling, CSS animation, and Ajax.React (JavaScript frameworks)
React is an open-source JavaScript library for building user interfaces or UI components.reCAPTCHA (Security)
reCAPTCHA is a free service from Google that helps protect websites from spam and abuse.Amazon CloudFront (CDN)
Amazon CloudFront is a fast content delivery network (CDN) service that securely delivers data, videos, applications, and APIs to customers globally with low latency, high transfer speeds.Amazon Web Services (PaaS)
Amazon Web Services (AWS) is a comprehensive cloud services platform offering compute power, database storage, content delivery and other functionality.Related reports
Network Intrusion Detection Systems
Suricata /w Emerging Threats Pro
| Timestamp | Severity | Source IP | Destination IP | Alert |
|---|---|---|---|---|
| low | ![]() 172.18.0.13 | ![]() 8.222.203.130 | ET INFO Observed Alibaba Cloud CDN Domain (aliyuncs .com in TLS SNI) | |
| low | ![]() 172.18.0.13 | ![]() 8.222.203.130 | ET INFO Observed Alibaba Cloud CDN Domain (aliyuncs .com in TLS SNI) | |
| low | ![]() 172.18.0.13 | ![]() 8.222.203.130 | ET INFO Observed Alibaba Cloud CDN Domain (aliyuncs .com in TLS SNI) | |
| low | ![]() 172.18.0.13 | ![]() 8.222.203.130 | ET INFO Observed Alibaba Cloud CDN Domain (aliyuncs .com in TLS SNI) | |
| low | ![]() 172.18.0.13 | ![]() 8.222.203.130 | ET INFO Observed Alibaba Cloud CDN Domain (aliyuncs .com in TLS SNI) | |
| low | ![]() 172.18.0.13 | ![]() 8.222.203.130 | ET INFO Observed Alibaba Cloud CDN Domain (aliyuncs .com in TLS SNI) | |
| low | ![]() 172.18.0.13 | ![]() 8.222.203.130 | ET INFO Observed Alibaba Cloud CDN Domain (aliyuncs .com in TLS SNI) | |
| low | ![]() 172.18.0.13 | ![]() 8.222.203.130 | ET INFO Observed Alibaba Cloud CDN Domain (aliyuncs .com in TLS SNI) | |
| low | ![]() 172.18.0.13 | ![]() 74.125.250.129 | ET INFO Session Traversal Utilities for NAT (STUN Binding Request On Non-Standard High Port) |
Threat Detection Systems
No alerts detected
JavaScript (141)
| HASH | FROM | Size | First Seen | Last Seen | |
|---|---|---|---|---|---|
| 763b09dfd5ea5f28f86ff302bcef406b | DocumentWrite | 163 B | 2024-10-24 | 2026-04-03 | |
Introduced by DocumentWrite First Seen 2024-10-24 Last Seen 2026-04-03 Times Seen 17132 Size 163 B (163 bytes) MD5 763b09dfd5ea5f28f86ff302bcef406b SHA1 b1c7ebba969dd754b4408ffd377be8f7aff21a7f Loading... | |||||
HTTP Transactions (175)
| URL | IP | Response | Size |
|---|











