Report Overview
Visitedpublic
2025-10-16 02:16:28
Tags
Submit Tags
URL
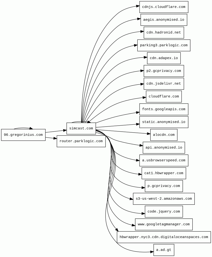
96.gregorinius.com/
Finishing URL
simcast.com/?d=gregorinius.com&pcid=56&a=false&uuid=ea5a8f5c6b5175c6831e9e3d6250fcf7
IP / ASN
172.233.219.123
#63949 Akamai Connected Cloud
Title
Simcast News portal.

Detections

urlquery
0
Network Intrusion Detection
0
Threat Detection Systems
5

Host Summary

HostRankRegisteredFirst SeenLast Seen
s3-us-west-2.amazonaws.com
11965092005-08-182017-01-292025-10-13
cdn.jsdelivr.net
16782012-05-162012-09-302025-10-12
p2.gcprivacy.com
846202021-01-182021-11-102025-10-10
router.parklogic.com
3464952007-02-282025-03-192025-10-12
aegis.anonymised.io
577972022-06-292023-04-282025-10-09
cloudflare.com
92009-02-172012-05-222025-10-15
alocdn.com
168432012-09-132012-12-112025-10-13
www.googletagmanager.com
2832011-11-112012-10-042025-10-12
p.gcprivacy.com
963352021-01-182021-05-022025-10-13
hbwrapper.nyc3.cdn.digitaloceanspaces.com
1706282017-02-232025-03-192025-10-13
cdn.adapex.io
1805952016-02-292017-11-152025-10-13
static.anonymised.io
574562022-06-292023-05-162025-10-14
simcast.com
7658112002-12-282017-02-012025-10-14
cdn.hadronid.net
111412022-07-222022-08-102025-10-13
fonts.googleapis.com
3132005-01-252012-05-232025-10-12
a.usbrowserspeed.com
168822022-11-302022-12-012025-10-13
cat1.hbwrapper.com
2063532020-01-302024-03-062025-10-14
a.ad.gt
12572unknown2016-10-182025-10-13
cdnjs.cloudflare.com
12222009-02-172012-05-232025-10-12
96.gregorinius.com
unknown2019-09-022023-03-212023-11-16
api.anonymised.io
2751102022-06-292025-08-052025-10-14
code.jquery.com
49152005-12-102012-05-212025-10-12
parking3.parklogic.com
4970612007-02-282023-05-102025-10-12

Related reports

Threat Detection Systems
Detection SystemIndicatorVerdictAlert
Cloudflare DNS96.gregorinius.commalicious
Sinkholed
DigiCert UltraDNS96.gregorinius.commalicious
Sinkholed
Hagezi Threat Feed96.gregorinius.commalicious
Sinkholed
DNS0 Zero96.gregorinius.commalicious
Sinkholed
CIRA Canadian Shield DNS96.gregorinius.commalicious
Sinkholed

JavaScript (35)

HTTP Transactions (42)

URLIPResponseSize