Report Overview
Visitedpublic
2026-03-27 23:10:03
Tags
Submit Tags
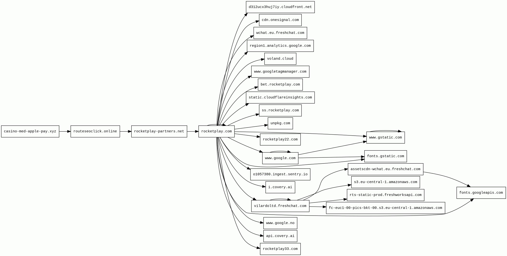
URL
casino-med-apple-pay.xyz/
Finishing URL
rocketplay.com/en/registration?stag=227232_69c70e2c9fd055293e187a3f&affb_id=241&click_id=1sjos4fm5i1d&sub_id_1=casino-med-apple-pay.xyz%252F&tracking_link=http%3A%2F%2Frocketplay-partners.net%2Faamzsrxbs&webmaster_id=5
IP / ASN

172.67.148.17
Title
Registration RocketPlay - Online Casino
Detections
urlquery
0
Network Intrusion Detection
0
Threat Detection Systems
4
Host Summary
| Host | Rank | Registered | First Seen | Last Seen | Sent | Received | IP | Fingerprints |
|---|---|---|---|---|---|---|---|---|
rocketplay.com | 227228 | 2012-05-26 | 2020-09-24 | 2026-03-06 | 91 kB | 5.0 MB | ![]() 104.18.26.225 | |
assetscdn-wchat.eu.freshchat.com | 433781 | 2001-07-05 | 2018-12-10 | 2026-03-25 | 6.5 kB | 3.0 MB | ![]() 52.84.50.117 | |
routeseoclick.online 2 alert(s) on this Host | unknown | 2025-06-05 | 2025-08-16 | 2026-03-06 | 528 B | 20 kB | ![]() 172.67.136.9 | |
static.cloudflareinsights.com | 4073 | 2019-08-30 | 2019-09-24 | 2026-03-22 | 506 B | 32 kB | ![]() 104.16.80.73 | |
wchat.eu.freshchat.com | 540357 | 2001-07-05 | 2017-12-11 | 2026-03-19 | 422 B | 71 kB | ![]() 18.197.82.183 | ![]() |
vilardoltd.freshchat.com | unknown | 2001-07-05 | 2023-11-08 | 2026-03-06 | 4.8 kB | 233 kB | ![]() 162.159.140.147 | ![]() |
rocketplay-partners.net | 5293017 | 2023-10-12 | 2025-08-16 | 2026-03-06 | 575 B | 20 kB | ![]() 172.67.178.57 | |
rocketplay22.com | 2031173 | 2023-06-22 | 2025-08-21 | 2026-03-12 | 531 B | 1.4 kB | ![]() 104.18.7.30 | |
d312ucx3huj7iy.cloudfront.net | unknown | 2008-04-25 | 2024-10-26 | 2026-03-06 | 421 B | 444 kB | ![]() 54.192.209.72 | |
fonts.googleapis.com | 313 | 2005-01-25 | 2012-05-23 | 2026-03-22 | 1.0 kB | 18 kB | ![]() 142.251.38.106 | |
api.covery.ai | 5855359 | 2017-12-16 | 2019-01-08 | 2026-03-06 | 1.2 kB | 1.3 kB | ![]() 3.75.124.171 | |
unpkg.com | 1093 | 2016-01-06 | 2016-01-07 | 2026-03-22 | 870 B | 13 kB | ![]() 104.18.0.22 | ![]() |
voland.cloud | 2008835 | 2023-01-04 | 2023-01-24 | 2026-03-06 | 1.4 kB | 1.9 kB | ![]() 104.21.22.75 | |
www.google.no | 92680 | 2001-02-26 | 2012-06-26 | 2026-03-22 | 703 B | 580 B | ![]() 142.250.178.67 | |
rts-static-prod.freshworksapi.com | 64035 | 2017-03-15 | 2020-04-09 | 2026-03-27 | 445 B | 88 kB | ![]() 108.157.214.10 | |
cdn.onesignal.com | 31060 | 2011-09-10 | 2015-04-22 | 2026-03-25 | 425 B | 11 kB | ![]() 104.17.111.223 | |
i.covery.ai | 5796470 | 2017-12-16 | 2020-10-24 | 2026-03-06 | 2.5 kB | 3.2 kB | ![]() 63.181.208.31 | |
ss.rocketplay.com | unknown | 2012-05-26 | 2020-08-18 | 2026-03-06 | 1.4 kB | 540 B | ![]() 104.18.27.225 | |
fonts.gstatic.com | unknown | 2008-02-11 | 2014-04-02 | 2026-03-22 | 2.2 kB | 154 kB | ![]() 172.217.19.227 | |
casino-med-apple-pay.xyz 2 alert(s) on this Host | unknown | unknown | No data | No data | 493 B | 19 kB | ![]() 172.67.148.17 | |
www.gstatic.com | 146047 | 2008-02-11 | 2012-05-29 | 2026-03-22 | 2.4 kB | 2.7 MB | ![]() 142.250.178.67 | |
fc-euc1-00-pics-bkt-00.s3.eu-central-1.amazonaws.com | 464036 | 2005-08-18 | 2022-04-09 | 2026-03-27 | 2.5 kB | 138 kB | ![]() 52.219.47.229 | |
rocketplay33.com | unknown | unknown | No data | No data | 531 B | 1.4 kB | ![]() 104.18.2.204 | |
www.google.com | 22 | 1997-09-15 | 2015-05-10 | 2026-03-22 | 7.6 kB | 192 kB | ![]() 142.251.153.119 | |
region1.analytics.google.com | 22257 | 1997-09-15 | 2022-03-17 | 2026-03-22 | 3.1 kB | 1.7 kB | ![]() 216.239.34.36 | |
www.googletagmanager.com | 283 | 2011-11-11 | 2012-10-04 | 2026-03-22 | 884 B | 976 kB | ![]() 142.251.143.136 | |
o1057380.ingest.sentry.io | unknown | 2012-04-07 | 2023-09-30 | 2026-03-12 | 639 B | 522 B | ![]() 34.160.81.0 | |
bet.rocketplay.com | unknown | 2012-05-26 | 2026-03-27 | 2026-03-27 | 2.3 kB | 20 kB | ![]() 104.18.35.171 | |
s3.eu-central-1.amazonaws.com | 2522810 | 2005-08-18 | 2014-11-23 | 2026-03-21 | 1.7 kB | 72 kB | ![]() 3.5.138.92 |
Express (Web frameworks, Web servers)
Express is a web application framework for Node.js, released as free and open-source software under the MIT License. It is designed for building web applications and APIs.Node.js (Programming languages)
Node.js is an open-source, cross-platform, JavaScript runtime environment that executes JavaScript code outside a web browser.Cloudflare (CDN)
Cloudflare is a web-infrastructure and website-security company, providing content-delivery-network services, DDoS mitigation, Internet security, and distributed domain-name-server services.Vue.js (JavaScript frameworks)
Vue.js is an open-source model–view–viewmodel JavaScript framework for building user interfaces and single-page applications.Cloudflare Browser Insights (Analytics, RUM)
Cloudflare Browser Insights is a tool that measures the performance of websites from the perspective of users.Cloudflare Bot Management (Security)
Cloudflare bot management solution identifies and mitigates automated traffic to protect websites from bad bots.PHP:8.0.3 (Programming languages)
PHP is a general-purpose scripting language used for web development.PHP:8.2.30 (Programming languages)
PHP is a general-purpose scripting language used for web development.Amazon Web Services (PaaS)
Amazon Web Services (AWS) is a comprehensive cloud services platform offering compute power, database storage, content delivery and other functionality.Amazon S3 (CDN)
Amazon S3 or Amazon Simple Storage Service is a service offered by Amazon Web Services (AWS) that provides object storage through a web service interface.Amazon CloudFront (CDN)
Amazon CloudFront is a fast content delivery network (CDN) service that securely delivers data, videos, applications, and APIs to customers globally with low latency, high transfer speeds.Envoy (Reverse proxies)
Envoy is an open-source edge and service proxy, designed for cloud-native applications.Nginx (Web servers, Reverse proxies)
Nginx is a web server that can also be used as a reverse proxy, load balancer, mail proxy and HTTP cache.Fly.io (PaaS)
Fly is a platform for running full stack apps and databases.Google Cloud CDN (CDN)
Cloud CDN uses Google's global edge network to serve content closer to users.Google Cloud (IaaS)
Google Cloud is a suite of cloud computing services.Related reports
Threat Detection Systems
| Detection System | Indicator | Verdict | Alert |
|---|---|---|---|
| Cloudflare DNS | routeseoclick.online | malicious | Sinkholed |
| DNS4EU | routeseoclick.online | malicious | Sinkholed |
| Hagezi Threat Feed | casino-med-apple-pay.xyz | malicious | Sinkholed |
| DNS4EU | casino-med-apple-pay.xyz | malicious | Sinkholed |
JavaScript (173)
No JavaScripts
HTTP Transactions (163)
| URL | IP | Response | Size |
|---|



