Report Overview
Visitedpublic
2023-09-17 17:31:59
Tags
Submit Tags
URL
chaturflix.cam/play/64afa29553910bc69404aae9
Finishing URL
chaturflix.cam/play/64afa29553910bc69404aae9
IP / ASN

91.229.239.171
Title
myphoenixx chaturbate recording at 2022-06-22-18-16
Detections
urlquery
0
Network Intrusion Detection
0
Threat Detection Systems
0
Host Summary
| Host | Rank | Registered | First Seen | Last Seen | Sent | Received | IP | Fingerprints |
|---|---|---|---|---|---|---|---|---|
roomimg.stream.highwebmedia.com | 23037 | 2004-12-03 | 2016-09-05 19:03:58 | 2023-09-17 17:23:33 | 544 B | 18 kB | ![]() 104.19.241.83 | |
img.doodcdn.co | unknown | 2022-04-23 | 2022-05-04 16:24:45 | 2023-09-17 06:40:11 | 927 B | 145 kB | ![]() 172.67.70.190 | |
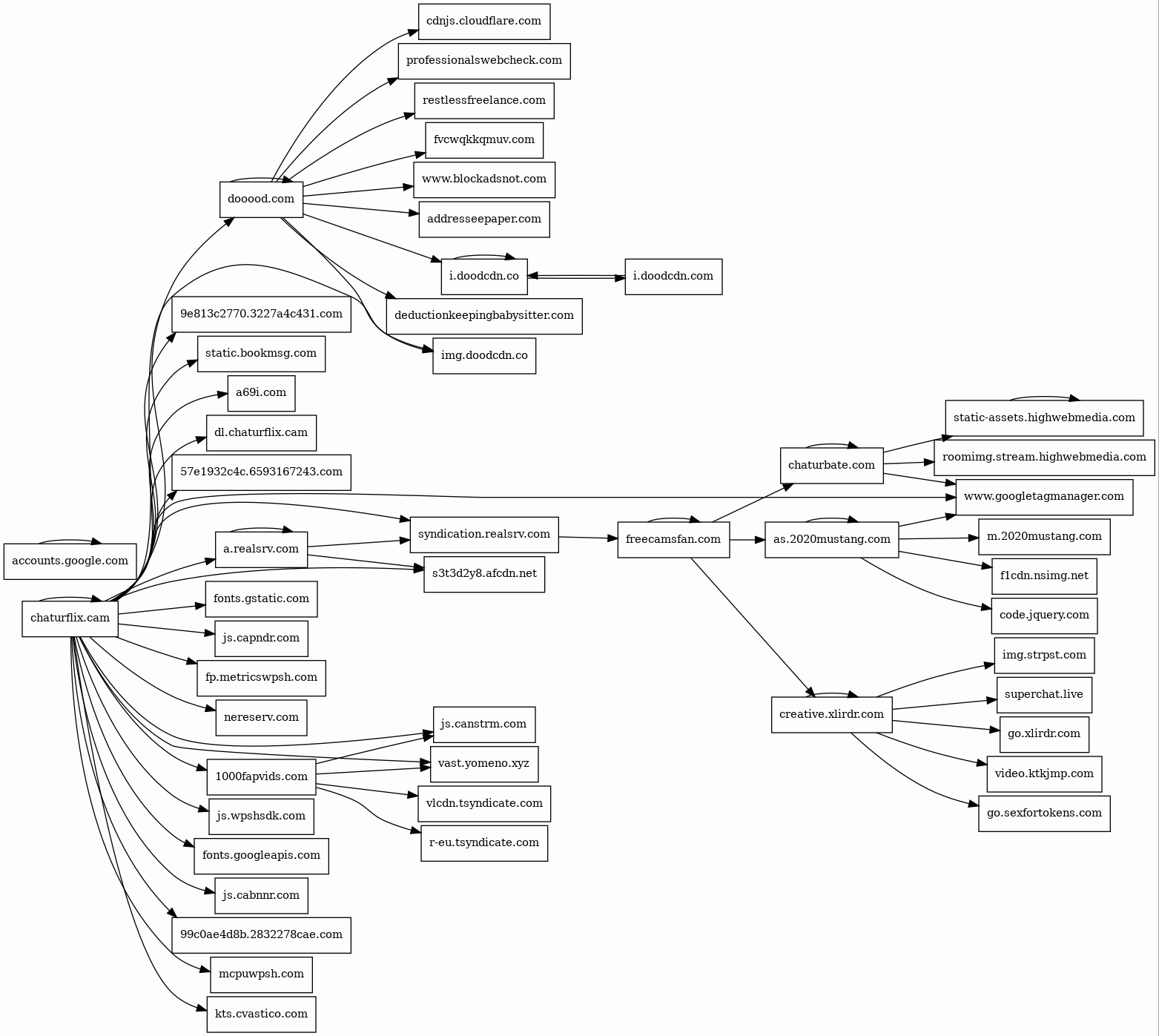
freecamsfan.com | 192167 | 2014-03-07 | 2014-04-10 15:02:14 | 2023-09-16 19:09:19 | 3.2 kB | 212 kB | ![]() 104.232.43.9 | |
kts.cvastico.com | unknown | 2022-08-10 | 2022-08-12 15:13:49 | 2023-09-17 07:54:02 | 4.8 kB | 274 B | ![]() 62.122.173.18 | |
ocsp.sectigo.com | 487 | 2018-08-16 | 2019-11-29 12:50:24 | 2023-09-16 21:00:49 | 330 B | 963 B | ![]() 104.18.15.101 | |
ocsp.r2m03.amazontrust.com | unknown | 2007-05-11 | 2023-02-21 01:06:24 | 2023-09-16 21:41:00 | 340 B | 942 B | ![]() 54.230.80.227 | |
professionalswebcheck.com | unknown | 2022-04-01 | 2022-04-02 00:47:29 | 2023-09-16 18:35:42 | 426 B | 417 B | ![]() 18.195.190.179 | |
restlessfreelance.com | unknown | 2023-05-16 | 2023-05-31 11:00:23 | 2023-09-16 13:28:59 | 437 B | 14 kB | ![]() 192.243.61.227 | |
code.jquery.com | 634 | 2005-12-10 | 2012-05-21 19:28:02 | 2023-09-16 18:14:54 | 414 B | 30 kB | ![]() 151.101.2.137 | |
ocsp.buypass.com | 157566 | 2004-08-13 | 2017-01-30 05:59:29 | 2023-09-17 05:11:59 | 330 B | 2.2 kB | ![]() 23.36.76.129 | |
aus5.mozilla.org | 2548 | 1998-01-24 | 2015-10-27 08:06:24 | 2023-09-16 18:13:28 | 513 B | 6.5 kB | ![]() 35.244.181.201 | |
1000fapvids.com | unknown | 2022-11-18 | 2022-11-18 15:29:05 | 2023-09-15 21:09:04 | 582 B | 3.3 kB | ![]() 109.206.176.116 | |
chaturflix.cam | unknown | 2022-10-08 | 2022-10-08 11:19:19 | 2023-08-27 15:51:59 | 7.0 kB | 355 kB | ![]() 91.229.239.171 | |
js.capndr.com | 316718 | 2021-08-30 | 2021-08-30 14:51:01 | 2023-09-17 12:25:53 | 403 B | 374 B | ![]() 45.133.44.53 | |
accounts.google.com | 81 | 1997-09-15 | 2016-03-20 13:44:49 | 2023-09-16 21:52:37 | 1.7 kB | 4.9 kB | ![]() 142.250.74.109 | |
9e813c2770.3227a4c431.com 4 alert(s) on this Host | unknown | unknown | No data | No data | 6.4 kB | 26 kB | ![]() 94.130.198.6 | |
creative.xlirdr.com | unknown | 2021-06-22 | 2021-07-02 12:31:16 | 2023-09-17 17:03:48 | 3.1 kB | 145 kB | ![]() 104.18.51.106 | |
f1cdn.nsimg.net | 112037 | 2009-07-07 | 2012-07-20 23:56:05 | 2023-09-16 23:31:37 | 506 B | 152 kB | ![]() 69.16.175.10 | |
js.cabnnr.com | 37463 | 2021-08-30 | 2021-08-30 14:50:21 | 2023-09-17 13:48:50 | 418 B | 51 kB | ![]() 45.133.44.52 | |
dl.chaturflix.cam | unknown | 2022-10-08 | 2022-11-18 20:27:07 | 2023-07-28 01:58:31 | 426 B | 814 B | ![]() 0.0.0.0 | |
r-eu.tsyndicate.com | 44819 | 2017-03-08 | 2021-07-12 11:55:56 | 2023-09-17 00:27:33 | 2.3 kB | 15 kB | ![]() 46.4.123.227 | |
ocsp.pki.goog | 175 | 2016-06-13 | 2018-07-01 08:43:07 | 2023-09-16 18:12:02 | 3.7 kB | 7.7 kB | ![]() 142.250.74.67 | |
zerossl.ocsp.sectigo.com | 4049 | 2018-08-16 | 2020-05-09 21:05:29 | 2023-09-16 18:12:07 | 338 B | 1.2 kB | ![]() 104.18.14.101 | |
fp.metricswpsh.com | unknown | 2021-10-29 | 2022-04-22 13:20:32 | 2023-09-17 06:06:24 | 1.0 kB | 815 B | ![]() 157.90.84.242 | |
www.blockadsnot.com | 75043 | 2020-04-18 | 2020-04-18 20:59:38 | 2023-09-16 19:07:53 | 437 B | 35 kB | ![]() 185.76.9.24 | |
fonts.gstatic.com | unknown | 2008-02-11 | 2014-09-09 02:40:21 | 2023-09-16 19:42:01 | 1.6 kB | 143 kB | ![]() 216.58.207.227 | |
chaturbate.com | 6807 | 2011-02-26 | 2012-05-23 01:11:36 | 2023-09-17 16:52:36 | 3.2 kB | 2.5 MB | ![]() 104.18.101.40 | |
syndication.realsrv.com | 9112 | 2019-02-07 | 2019-07-03 23:39:52 | 2023-09-17 11:21:19 | 18 kB | 38 kB | ![]() 95.211.229.245 | |
vast.yomeno.xyz | 44241 | 2019-09-18 | 2019-12-12 12:10:55 | 2023-09-17 06:50:27 | 2.5 kB | 56 kB | ![]() 109.206.181.2 | |
video.ktkjmp.com | 23778 | 2020-08-07 | 2020-10-02 10:52:19 | 2023-09-17 05:15:22 | 444 B | 1.0 kB | ![]() 104.18.48.21 | |
fvcwqkkqmuv.com | unknown | 2022-12-05 | 2023-01-17 11:41:57 | 2023-09-17 15:52:05 | 1.9 kB | 89 kB | ![]() 62.122.171.6 | |
superchat.live | 88201 | 2016-06-30 | 2019-01-29 06:50:18 | 2023-09-16 17:29:51 | 424 B | 445 B | ![]() 104.18.63.126 | |
vlcdn.tsyndicate.com | unknown | 2017-03-08 | 2022-11-10 08:57:23 | 2023-09-17 11:30:43 | 544 B | 2.3 MB | ![]() 8.247.218.249 | |
addresseepaper.com 1 alert(s) on this Host | 18169 | 2021-11-01 | 2021-11-01 22:11:31 | 2023-09-17 04:43:42 | 398 B | 0 B | ![]() 0.0.0.0 | |
m.2020mustang.com | 60583 | 2016-01-27 | 2017-03-30 10:58:30 | 2023-09-16 23:31:36 | 2.3 kB | 169 kB | ![]() 69.16.175.42 | |
fonts.googleapis.com | 8877 | 2005-01-25 | 2013-06-10 22:14:26 | 2023-09-16 21:38:01 | 483 B | 22 kB | ![]() 142.250.74.106 | |
57e1932c4c.6593167243.com | unknown | 2023-08-18 | 2023-09-14 05:21:26 | 2023-09-14 05:22:39 | 2.3 kB | 873 kB | ![]() 45.133.44.53 | |
99c0ae4d8b.2832278cae.com | unknown | 2023-08-18 | 2023-09-14 05:51:50 | 2023-09-17 03:33:21 | 1.6 kB | 320 B | ![]() 45.133.44.53 | |
as.2020mustang.com | 23443 | 2016-01-27 | 2017-01-30 15:06:47 | 2023-09-16 23:31:35 | 1.2 kB | 4.9 kB | ![]() 216.127.52.250 | |
a69i.com | unknown | 2023-08-02 | 2022-05-07 03:04:22 | 2023-09-17 06:06:21 | 513 B | 2.3 kB | ![]() 172.64.138.22 | |
cdnjs.cloudflare.com | 235 | 2009-02-17 | 2015-04-17 22:46:33 | 2023-09-16 19:20:12 | 870 B | 31 kB | ![]() 104.17.24.14 | |
nereserv.com | 40015 | 2020-12-21 | 2020-12-21 12:07:56 | 2023-09-17 06:06:24 | 591 B | 320 B | ![]() 94.130.198.6 | |
img.strpst.com | 12993 | 2021-05-31 | 2021-06-03 10:45:56 | 2023-09-16 18:36:02 | 448 B | 8.9 kB | ![]() 104.18.63.132 | |
mcpuwpsh.com | unknown | 2022-08-12 | 2022-08-12 18:58:44 | 2023-09-17 00:50:12 | 483 B | 1.3 kB | ![]() 94.130.197.240 | |
ciscobinary.openh264.org | 40822 | 2013-10-19 | 2014-10-07 07:43:56 | 2023-09-16 16:41:01 | 295 B | 512 kB | ![]() 88.221.134.209 | |
dooood.com | unknown | 2023-04-26 | 2016-02-09 14:35:35 | 2023-09-17 13:45:43 | 1.6 kB | 128 kB | ![]() 172.67.70.57 | |
s3t3d2y8.afcdn.net | unknown | 2022-06-27 | 2022-08-09 00:22:56 | 2023-09-16 18:35:21 | 6.3 kB | 645 kB | ![]() 185.76.9.24 | |
deductionkeepingbabysitter.com | unknown | 2023-04-24 | 2023-04-24 19:11:19 | 2023-09-16 19:07:52 | 446 B | 17 kB | ![]() 192.243.61.227 | |
go.xlirdr.com | unknown | 2021-06-22 | 2021-07-02 12:51:47 | 2023-09-17 17:12:50 | 1.4 kB | 8.1 kB | ![]() 104.18.51.106 | |
static.bookmsg.com | 47495 | 2020-09-15 | 2020-11-24 15:56:32 | 2023-09-17 16:20:17 | 2.1 kB | 4.3 kB | ![]() 88.198.136.228 | |
a.realsrv.com | 10080 | 2019-02-07 | 2019-07-03 18:12:14 | 2023-09-17 11:18:26 | 12 kB | 340 kB | ![]() 185.76.9.16 | |
firefox-settings-attachments.cdn.mozilla.net | 11509 | 1998-01-31 | 2019-11-30 10:32:57 | 2023-09-16 21:30:22 | 402 B | 818 kB | ![]() 34.117.121.53 | |
js.wpshsdk.com | 12130 | 2021-06-04 | 2021-06-04 15:50:00 | 2023-09-17 18:32:58 | 413 B | 35 kB | ![]() 45.133.44.52 | |
i.doodcdn.com | 56705 | 2020-01-30 | 2020-04-06 17:51:16 | 2023-09-16 19:07:53 | 432 B | 1.3 kB | ![]() 104.21.34.210 | |
www.googletagmanager.com | 75 | 2011-11-11 | 2013-05-22 04:07:37 | 2023-09-16 21:55:53 | 1.3 kB | 250 kB | ![]() 142.250.74.40 | |
i.doodcdn.co | unknown | 2022-04-23 | 2022-05-04 16:24:43 | 2023-09-16 19:07:52 | 3.5 kB | 458 kB | ![]() 172.67.70.190 | |
go.sexfortokens.com | unknown | 2016-06-13 | 2023-06-29 02:23:25 | 2023-09-17 04:18:25 | 2.4 kB | 3.2 kB | ![]() 45.131.145.131 | |
js.canstrm.com | 110952 | 2021-08-30 | 2021-08-30 14:50:59 | 2023-09-16 22:35:28 | 1.3 kB | 208 kB | ![]() 45.133.44.52 | |
static-assets.highwebmedia.com | 16059 | 2004-12-03 | 2021-01-19 22:46:26 | 2023-09-17 16:52:37 | 2.8 kB | 118 kB | ![]() 104.16.93.42 |
Related reports
Threat Detection Systems
Public InfoSec YARA rules
No alerts detected
OpenPhish
No alerts detected
PhishTank
No alerts detected
mnemonic secure dns
No alerts detected
Quad9 DNS
| Scan Date | Severity | Indicator | Alert |
|---|---|---|---|
| 2023-09-17 | medium | 3227a4c431.com | Sinkholed |
| 2023-09-17 | medium | 3227a4c431.com | Sinkholed |
| 2023-09-17 | medium | 3227a4c431.com | Sinkholed |
| 2023-09-17 | medium | 3227a4c431.com | Sinkholed |
| 2023-09-17 | medium | addresseepaper.com | Sinkholed |
ThreatFox
No alerts detected
File detected
URL
ciscobinary.openh264.org/openh264-linux64-2e1774ab6dc6c43debb0b5b628bdf122a391d521.zip
IP / ASN

88.221.134.209
File Overview
File TypeZip archive data, at least v2.0 to extract, compression method=deflate\012- data
Size512 kB (511815 bytes)
MD5152eda253e242e18443ef3282495bc7c
SHA1ff0fa85565f21ec4931baad4573b4c0bd08c4019
JavaScript (83)
| HASH | FROM | Size | First Seen | Last Seen | |
|---|---|---|---|---|---|
| 23bc52346513f37ece38fc8f3b1a694f | DocumentWrite | 948 B | 2024-08-21 | 2024-08-21 | |
Introduced by DocumentWrite First Seen 2024-08-21 Last Seen 2024-08-21 Times Seen 1 Size 948 B (948 bytes) MD5 23bc52346513f37ece38fc8f3b1a694f SHA1 b4a09c52e18e9b8c1ea392d7e685e0d2ffc5e567 Loading... | |||||
HTTP Transactions (184)
| URL | IP | Response | Size |
|---|






