Report Overview
Visitedpublic
2026-03-27 23:13:33
Tags
Submit Tags
URL
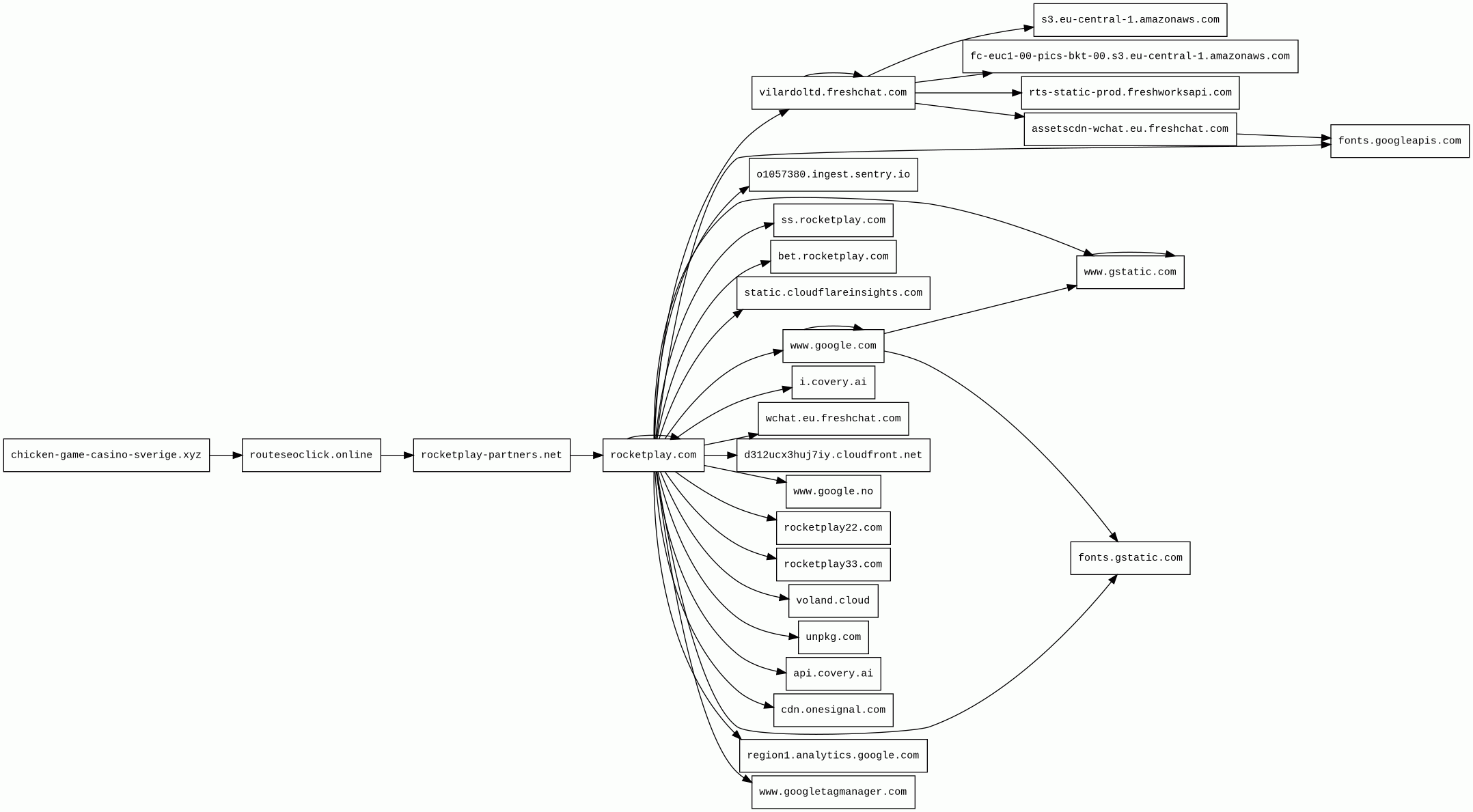
chicken-game-casino-sverige.xyz/
Finishing URL
rocketplay.com/en/registration?stag=227232_69c70efa3b90c974daa1806e&affb_id=241&click_id=1sjos4fm5i3v&sub_id_1=chicken-game-casino-sverige.xyz%252F&tracking_link=http%3A%2F%2Frocketplay-partners.net%2Faamzsrxbs&webmaster_id=5
IP / ASN

172.67.140.232
Title
Registration RocketPlay - Online Casino
Detections
urlquery
0
Network Intrusion Detection
0
Threat Detection Systems
3
Host Summary
| Host | Rank | Registered | First Seen | Last Seen | Sent | Received | IP | Fingerprints |
|---|---|---|---|---|---|---|---|---|
unpkg.com | 1093 | 2016-01-06 | 2016-01-07 | 2026-03-22 | 870 B | 13 kB | ![]() 104.18.1.22 | ![]() |
rocketplay.com | 227228 | 2012-05-26 | 2020-09-24 | 2026-03-27 | 95 kB | 5.0 MB | ![]() 104.18.27.225 | |
assetscdn-wchat.eu.freshchat.com | 433781 | 2001-07-05 | 2018-12-10 | 2026-03-25 | 6.5 kB | 3.0 MB | ![]() 52.84.50.89 | |
ss.rocketplay.com | unknown | 2012-05-26 | 2020-08-18 | 2026-03-27 | 1.4 kB | 540 B | ![]() 104.18.26.225 | |
bet.rocketplay.com | unknown | 2012-05-26 | 2026-03-27 | 2026-03-27 | 2.3 kB | 20 kB | ![]() 172.64.152.85 | |
static.cloudflareinsights.com | 4073 | 2019-08-30 | 2019-09-24 | 2026-03-22 | 506 B | 32 kB | ![]() 104.16.80.73 | |
www.gstatic.com | 146047 | 2008-02-11 | 2012-05-29 | 2026-03-22 | 2.4 kB | 2.7 MB | ![]() 142.250.178.67 | |
region1.analytics.google.com | 22257 | 1997-09-15 | 2022-03-17 | 2026-03-22 | 3.1 kB | 1.7 kB | ![]() 216.239.34.36 | |
api.covery.ai | 5855359 | 2017-12-16 | 2019-01-08 | 2026-03-27 | 1.2 kB | 1.3 kB | ![]() 3.75.124.171 | |
cdn.onesignal.com | 31060 | 2011-09-10 | 2015-04-22 | 2026-03-25 | 425 B | 11 kB | ![]() 104.17.111.223 | |
fonts.googleapis.com | 313 | 2005-01-25 | 2012-05-23 | 2026-03-22 | 1.0 kB | 18 kB | ![]() 142.251.38.106 | |
fonts.gstatic.com | unknown | 2008-02-11 | 2014-04-02 | 2026-03-22 | 2.2 kB | 154 kB | ![]() 172.217.19.227 | |
d312ucx3huj7iy.cloudfront.net | unknown | 2008-04-25 | 2024-10-26 | 2026-03-27 | 421 B | 444 kB | ![]() 54.192.209.72 | |
www.google.no | 92680 | 2001-02-26 | 2012-06-26 | 2026-03-22 | 703 B | 580 B | ![]() 142.250.74.3 | |
rocketplay33.com | unknown | 2025-10-22 | 2026-03-27 | 2026-03-27 | 531 B | 1.4 kB | ![]() 104.18.3.204 | |
o1057380.ingest.sentry.io | unknown | 2012-04-07 | 2023-09-30 | 2026-03-27 | 639 B | 522 B | ![]() 34.160.81.0 | |
fc-euc1-00-pics-bkt-00.s3.eu-central-1.amazonaws.com | 464036 | 2005-08-18 | 2022-04-09 | 2026-03-27 | 2.5 kB | 138 kB | ![]() 3.5.139.68 | |
rts-static-prod.freshworksapi.com | 64035 | 2017-03-15 | 2020-04-09 | 2026-03-27 | 445 B | 88 kB | ![]() 3.167.2.43 | |
s3.eu-central-1.amazonaws.com | 2522810 | 2005-08-18 | 2014-11-23 | 2026-03-21 | 1.7 kB | 72 kB | ![]() 52.219.140.91 | |
www.google.com | 22 | 1997-09-15 | 2015-05-10 | 2026-03-22 | 7.6 kB | 191 kB | ![]() 142.251.152.119 | |
www.googletagmanager.com | 283 | 2011-11-11 | 2012-10-04 | 2026-03-22 | 884 B | 976 kB | ![]() 142.251.143.136 | |
routeseoclick.online 2 alert(s) on this Host | unknown | 2025-06-05 | 2025-08-16 | 2026-03-27 | 535 B | 20 kB | ![]() 172.67.136.9 | |
rocketplay-partners.net | 5293017 | 2023-10-12 | 2025-08-16 | 2026-03-27 | 582 B | 20 kB | ![]() 172.67.178.57 | |
vilardoltd.freshchat.com | unknown | 2001-07-05 | 2023-11-08 | 2026-03-27 | 4.8 kB | 232 kB | ![]() 162.159.140.147 | ![]() |
voland.cloud | 2008835 | 2023-01-04 | 2023-01-24 | 2026-03-27 | 1.4 kB | 1.9 kB | ![]() 172.67.203.114 | |
i.covery.ai | 5796470 | 2017-12-16 | 2020-10-24 | 2026-03-27 | 2.5 kB | 3.2 kB | ![]() 18.195.145.34 | |
chicken-game-casino-sverige.xyz 1 alert(s) on this Host | unknown | 2026-03-03 | 2026-03-27 | 2026-03-27 | 500 B | 19 kB | ![]() 188.114.97.1 | |
rocketplay22.com | 2031173 | 2023-06-22 | 2025-08-21 | 2026-03-27 | 531 B | 1.4 kB | ![]() 104.18.6.30 | |
wchat.eu.freshchat.com | 540357 | 2001-07-05 | 2017-12-11 | 2026-03-27 | 422 B | 71 kB | ![]() 3.120.21.3 | ![]() |
Cloudflare (CDN)
Cloudflare is a web-infrastructure and website-security company, providing content-delivery-network services, DDoS mitigation, Internet security, and distributed domain-name-server services.Fly.io (PaaS)
Fly is a platform for running full stack apps and databases.Express (Web frameworks, Web servers)
Express is a web application framework for Node.js, released as free and open-source software under the MIT License. It is designed for building web applications and APIs.Node.js (Programming languages)
Node.js is an open-source, cross-platform, JavaScript runtime environment that executes JavaScript code outside a web browser.Cloudflare Bot Management (Security)
Cloudflare bot management solution identifies and mitigates automated traffic to protect websites from bad bots.PHP:8.2.30 (Programming languages)
PHP is a general-purpose scripting language used for web development.PHP:8.0.3 (Programming languages)
PHP is a general-purpose scripting language used for web development.Vue.js (JavaScript frameworks)
Vue.js is an open-source model–view–viewmodel JavaScript framework for building user interfaces and single-page applications.Cloudflare Browser Insights (Analytics, RUM)
Cloudflare Browser Insights is a tool that measures the performance of websites from the perspective of users.Amazon Web Services (PaaS)
Amazon Web Services (AWS) is a comprehensive cloud services platform offering compute power, database storage, content delivery and other functionality.Amazon CloudFront (CDN)
Amazon CloudFront is a fast content delivery network (CDN) service that securely delivers data, videos, applications, and APIs to customers globally with low latency, high transfer speeds.Amazon S3 (CDN)
Amazon S3 or Amazon Simple Storage Service is a service offered by Amazon Web Services (AWS) that provides object storage through a web service interface.Nginx (Web servers, Reverse proxies)
Nginx is a web server that can also be used as a reverse proxy, load balancer, mail proxy and HTTP cache.Google Cloud CDN (CDN)
Cloud CDN uses Google's global edge network to serve content closer to users.Google Cloud (IaaS)
Google Cloud is a suite of cloud computing services.Envoy (Reverse proxies)
Envoy is an open-source edge and service proxy, designed for cloud-native applications.Related reports
Threat Detection Systems
| Detection System | Indicator | Verdict | Alert |
|---|---|---|---|
| DNS4EU | chicken-game-casino-sverige.xyz | malicious | Sinkholed |
| DNS4EU | routeseoclick.online | malicious | Sinkholed |
| Cloudflare DNS | routeseoclick.online | malicious | Sinkholed |
JavaScript (179)
No JavaScripts
HTTP Transactions (163)
| URL | IP | Response | Size |
|---|



