Report Overview
Visitedpublic
2026-02-27 11:22:18
Tags
Submit Tags
URL
watteau-my.sharepoint.com/:o:/g/personal/vasken_ghayenian_gunes_be/IgAmMHK1FkElQ6cBhsgfGE-HASwD1EFxbzz1_W0NfI1lhoo?e=iETlhA
Finishing URL
watteau-my.sharepoint.com/personal/vasken_ghayenian_gunes_be/_layouts/15/Doc.aspx?sourcedoc={b5723026-4116-4325-a701-86c81f184f87}&action=view&wd=target%28SAKOWIN%20Green%20Energy.one%7Ce5a935f2-dd07-4549-b2fa-47408b148b5b%2FSAKOWIN%20GREEN%20ENERGY%7Ce9095b74-fce6-41e4-8876-7082bc048f54%2F%29&wdorigin=NavigationUrl
IP / ASN

13.107.138.10
Title
SAKOWIN GREEN ENERGY
Detections
urlquery
0
Network Intrusion Detection
0
Threat Detection Systems
1
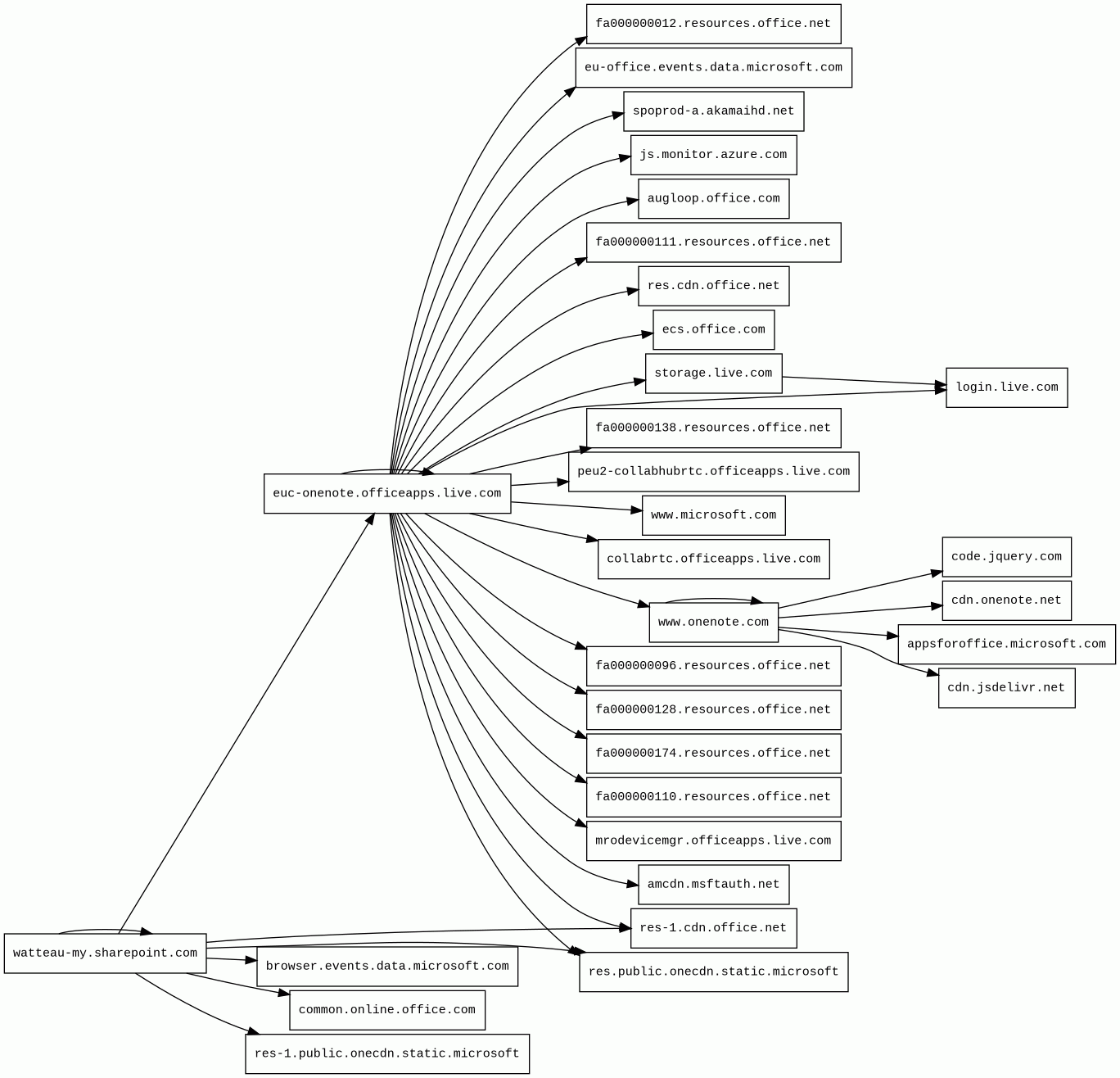
Host Summary
| Host | Rank | Registered | First Seen | Last Seen | Sent | Received | IP | Fingerprints |
|---|---|---|---|---|---|---|---|---|
js.monitor.azure.com | 3578 | 1994-10-25 | 2020-04-24 | 2026-02-25 | 520 B | 93 kB | ![]() 13.107.246.53 | |
appsforoffice.microsoft.com | 4708 | 1991-05-02 | 2013-09-02 | 2026-02-27 | 1.9 kB | 1.0 MB | ![]() 13.107.246.53 | |
fa000000096.resources.office.net | 25070 | 1994-11-14 | 2021-12-23 | 2026-02-19 | 559 B | 2.1 kB | ![]() 96.6.17.153 | |
browser.events.data.microsoft.com | 380 | 1991-05-02 | 2018-05-25 | 2026-02-25 | 7.6 kB | 6.3 kB | ![]() 20.44.10.123 | |
code.jquery.com | 4915 | 2005-12-10 | 2012-05-21 | 2026-02-22 | 428 B | 80 kB | ![]() 151.101.66.137 | |
watteau-my.sharepoint.com | unknown | 1998-08-10 | 2026-02-27 | 2026-02-27 | 2.6 kB | 358 kB | ![]() 13.107.138.10 | ![]() |
mrodevicemgr.officeapps.live.com | 1246 | 1994-12-28 | 2017-02-07 | 2026-02-19 | 1.3 kB | 6.5 kB | ![]() 52.110.19.74 | |
fa000000138.resources.office.net | 76603 | 1994-11-14 | 2023-08-28 | 2026-02-25 | 560 B | 10 kB | ![]() 96.6.17.153 | |
login.live.com | 179 | 1994-12-28 | 2012-05-21 | 2026-02-25 | 772 B | 2.9 kB | ![]() 20.190.147.11 | |
cdn.jsdelivr.net | 1678 | 2012-05-16 | 2012-09-30 | 2026-02-22 | 443 B | 23 kB | ![]() 167.82.49.229 | |
fa000000111.resources.office.net | 25448 | 1994-11-14 | 2022-09-10 | 2026-02-19 | 553 B | 1.5 kB | ![]() 96.6.17.153 | |
collabrtc.officeapps.live.com | 8316 | 1994-12-28 | 2020-07-10 | 2026-02-19 | 7.5 kB | 5.5 kB | ![]() 52.108.8.12 | |
cdn.onenote.net | 17292 | 2002-04-07 | 2014-10-29 | 2026-02-24 | 3.5 kB | 154 kB | ![]() 96.6.18.67 | |
www.onenote.com | 20953 | 2002-04-06 | 2014-03-28 | 2026-02-19 | 1.2 kB | 6.5 kB | ![]() 13.107.213.53 | ![]() |
euc-onenote.officeapps.live.com | 347083 | 1994-12-28 | 2013-08-05 | 2026-02-20 | 70 kB | 410 kB | ![]() 52.108.8.12 | |
ecs.office.com | 69 | 1999-04-20 | 2020-01-24 | 2026-02-23 | 1.4 kB | 2.8 kB | ![]() 52.123.129.14 | |
www.microsoft.com | 812 | 1991-05-02 | 2012-05-21 | 2026-02-26 | 2.8 kB | 3.4 kB | ![]() 96.6.17.223 | |
eu-office.events.data.microsoft.com | 5585 | 1991-05-02 | 2022-07-18 | 2026-02-23 | 8.7 kB | 5.6 kB | ![]() 13.69.116.105 | |
storage.live.com | 448 | 1994-12-28 | 2012-06-20 | 2026-02-21 | 578 B | 867 B | ![]() 20.135.4.169 | |
res.public.onecdn.static.microsoft 1 alert(s) on this Host | 930 | 2023-05-05 | 2024-03-21 | 2026-02-25 | 38 kB | 25 MB | ![]() 23.36.76.120 | |
common.online.office.com | 3453 | 1999-04-20 | 2022-05-04 | 2026-02-23 | 1.7 kB | 11 kB | ![]() 52.108.8.12 | |
res-1.cdn.office.net | 990 | 1994-11-14 | 2020-12-08 | 2026-02-25 | 4.4 kB | 742 kB | ![]() 23.36.76.162 | |
fa000000128.resources.office.net | 26693 | 1994-11-14 | 2023-07-25 | 2026-02-19 | 560 B | 4.6 kB | ![]() 96.6.17.153 | |
fa000000110.resources.office.net | 4834 | 1994-11-14 | 2022-09-14 | 2026-02-19 | 553 B | 1.5 kB | ![]() 96.6.17.153 | |
amcdn.msftauth.net | 4806 | 2018-10-25 | 2019-07-31 | 2026-02-19 | 542 B | 31 kB | ![]() 13.107.246.53 | |
peu2-collabhubrtc.officeapps.live.com | 45553 | 1994-12-28 | 2020-08-12 | 2026-02-23 | 2.9 kB | 1.7 kB | ![]() 52.108.56.3 | |
spoprod-a.akamaihd.net | 20483 | 2009-09-14 | 2015-06-16 | 2026-02-19 | 571 B | 152 kB | ![]() 23.36.77.97 | |
res.cdn.office.net | 686 | 1994-11-14 | 2021-09-30 | 2026-02-27 | 597 B | 16 kB | ![]() 23.36.76.162 | |
fa000000012.resources.office.net | 24466 | 1994-11-14 | 2023-12-28 | 2026-02-19 | 560 B | 4.5 kB | ![]() 96.6.17.153 | |
fa000000174.resources.office.net | 37636 | 1994-11-14 | 2025-06-08 | 2026-02-25 | 2.2 kB | 2.2 kB | ![]() 96.6.17.153 | |
augloop.office.com | 470 | 1999-04-20 | 2018-08-17 | 2026-02-19 | 573 B | 0 B | ![]() 0.0.0.0 | |
res-1.public.onecdn.static.microsoft | 9531 | 2023-05-05 | 2024-03-21 | 2026-02-25 | 4.8 kB | 1.7 MB | ![]() 23.36.76.120 |
Azure (PaaS)
Azure is a cloud computing service for building, testing, deploying, and managing applications and services through Microsoft-managed data centers.Azure Front Door (Load balancers)
Azure Front Door is a scalable and secure entry point for fast delivery of your global web applications.Microsoft ASP.NET (Web frameworks)
ASP.NET is an open-source, server-side web-application framework designed for web development to produce dynamic web pages.Kestrel (Web servers)
Microsoft HTTPAPI:2.0 (Web servers)
Microsoft HTTPAPI is a kernel-mode HTTP driver in the Windows operating system responsible for handling HTTP requests and responses with efficiency, scalability, and security.Varnish (Caching)
Varnish is a reverse caching proxy.Nginx (Web servers, Reverse proxies)
Nginx is a web server that can also be used as a reverse proxy, load balancer, mail proxy and HTTP cache.Microsoft ASP.NET:4.0.30319 (Web frameworks)
ASP.NET is an open-source, server-side web-application framework designed for web development to produce dynamic web pages.RequireJS (JavaScript frameworks)
RequireJS is a JavaScript library and file loader which manages the dependencies between JavaScript files and in modular programming.Azure Edge Network (Miscellaneous)
Azure Edge Network is a global network infrastructure provided by Microsoft Azure. It is designed to deliver content, applications, and services to end-users with low latency and high performance. The Azure Edge Network consists of a combination of Azure Content Delivery Network (CDN), Azure Front Door, and Azure Traffic Manager.Azure Monitor (Analytics, Performance)
Azure Monitor collects monitoring telemetry from a variety of on-premises and Azure sources. Azure Monitor helps you maximise the availability and performance of your applications and services.Azure CDN (CDN, Caching)
Azure Content Delivery Network (CDN) reduces load times, save bandwidth and speed responsiveness.pickadate.js (JavaScript libraries)
Mobile-friendly, responsive, and lightweight jQuery date & time input picker.jsDelivr (CDN)
JSDelivr is a free public CDN for open-source projects. It can serve web files directly from the npm registry and GitHub repositories without any configuration.jQuery:4.0.0 (JavaScript libraries)
jQuery is a JavaScript library which is a free, open-source software designed to simplify HTML DOM tree traversal and manipulation, as well as event handling, CSS animation, and Ajax.jQuery CDN (CDN)
jQuery CDN is a way to include jQuery in your website without actually downloading and keeping it your website's folder.Application Request Routing:3.0 (Load balancers)
Application Request Routing (ARR) is an extension to Internet Information Server (IIS), which enables an IIS server to function as a load balancer.IIS (Web servers)
Internet Information Services (IIS) is an extensible web server software created by Microsoft for use with the Windows NT family.Related reports
Threat Detection Systems
| Detection System | Indicator | Verdict | Alert |
|---|---|---|---|
| YARAhub by abuse.ch | res.public.onecdn.static.microsoft/officeonline/o/s/161981241007_App_Scripts/suiteux-shell/js/suiteux.shell.plus.js | malware | Detect files is `SliverFox` malware |
JavaScript (108)
No JavaScripts
HTTP Transactions (181)
| URL | IP | Response | Size |
|---|





