Report Overview
Visitedpublic
2025-11-06 22:43:07
Tags
Submit Tags
URL
www2.turkish123.org/kurulus-orhan-episode-2/
Finishing URL
www2.turkish123.org/kurulus-orhan-episode-2/
IP / ASN

172.67.140.175
Title
Kurulus Orhan - Episode 2 (English Subtitles) | Turkish123 ✔️
Detections
urlquery
0
Network Intrusion Detection
0
Threat Detection Systems
10
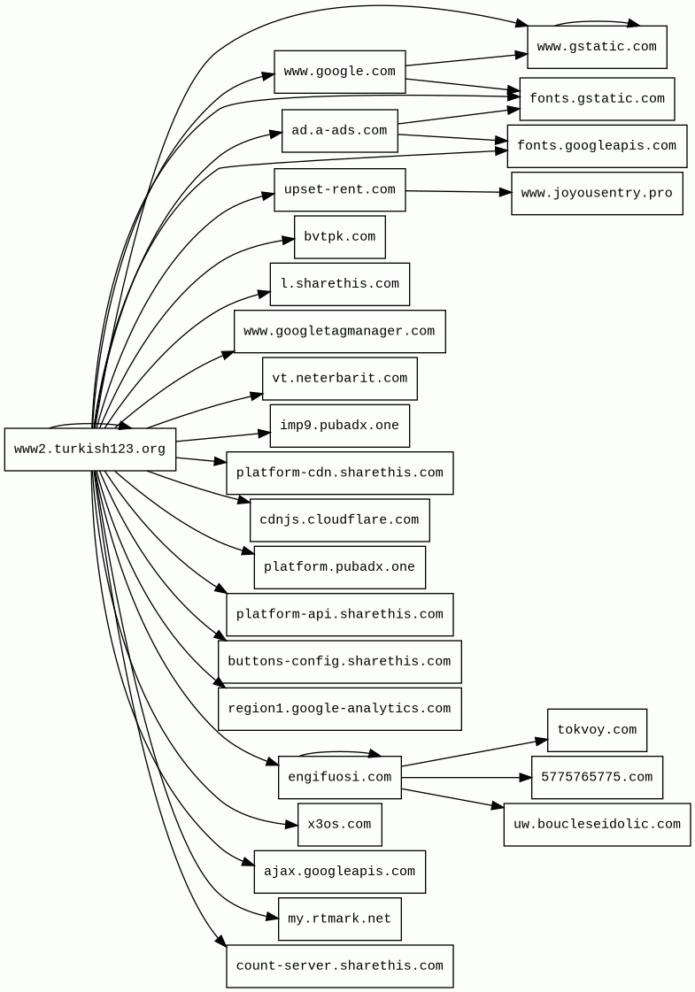
Host Summary
| Host | Rank | Registered | First Seen | Last Seen | Sent | Received | IP | Fingerprints |
|---|---|---|---|---|---|---|---|---|
tokvoy.com 4 alert(s) on this Host | 409810 | 2023-11-29 | 2024-02-14 | 2025-10-18 | 1.7 kB | 843 kB | ![]() 104.21.66.190 | |
www.google.com | 22 | 1997-09-15 | 2015-05-10 | 2025-11-02 | 1.1 kB | 10 kB | ![]() 142.250.178.68 | |
count-server.sharethis.com | 75442 | 1999-03-02 | 2017-01-04 | 2025-10-30 | 528 B | 740 B | ![]() 54.240.174.59 | |
cdnjs.cloudflare.com | 1222 | 2009-02-17 | 2012-05-23 | 2025-11-02 | 559 B | 58 kB | ![]() 104.17.25.14 | |
platform.pubadx.one | 172120 | 2024-01-17 | 2024-06-24 | 2025-11-05 | 1.9 kB | 23 kB | ![]() 104.26.11.54 | |
www.googletagmanager.com | 283 | 2011-11-11 | 2012-10-04 | 2025-11-02 | 440 B | 423 kB | ![]() 142.251.38.104 | |
vt.neterbarit.com 1 alert(s) on this Host | 6187089 | 2025-06-20 | 2025-07-09 | 2025-07-09 | 433 B | 1.5 kB | ![]() 172.241.53.29 | |
www.gstatic.com | 146047 | 2008-02-11 | 2012-05-29 | 2025-11-02 | 2.0 kB | 1.8 MB | ![]() 142.250.74.99 | |
upset-rent.com 3 alert(s) on this Host | 339055 | 2024-06-17 | 2024-06-20 | 2025-11-02 | 2.3 kB | 26 kB | ![]() 88.85.94.250 | |
fonts.googleapis.com | 313 | 2005-01-25 | 2012-05-23 | 2025-11-02 | 934 B | 17 kB | ![]() 216.58.211.10 | |
fonts.gstatic.com | unknown | 2008-02-11 | 2014-04-02 | 2025-11-02 | 2.7 kB | 166 kB | ![]() 142.250.74.3 | |
uw.boucleseidolic.com 3 alert(s) on this Host | 7257402 | unknown | No data | No data | 427 B | 1.4 kB | ![]() 172.255.106.134 | |
platform-api.sharethis.com | 38084 | 1999-03-02 | 2017-01-29 | 2025-11-01 | 434 B | 212 kB | ![]() 3.167.2.34 | |
www.joyousentry.pro 1 alert(s) on this Host | unknown | unknown | 2025-10-22 | 2025-10-29 | 458 B | 97 kB | ![]() 45.133.44.2 | |
region1.google-analytics.com | 19689 | 2005-07-18 | 2022-03-17 | 2025-11-06 | 1.1 kB | 853 B | ![]() 216.239.32.36 | |
www2.turkish123.org 21 alert(s) on this Host | 1340510 | 2021-01-09 | 2025-03-05 | 2025-03-05 | 11 kB | 878 kB | ![]() 172.67.140.175 | ![]() ![]() |
engifuosi.com | 372143 | 2024-02-25 | 2024-10-22 | 2025-04-08 | 2.7 kB | 168 kB | ![]() 104.21.62.43 | |
l.sharethis.com | 30086 | 1999-03-02 | 2012-05-21 | 2025-11-05 | 1.1 kB | 406 B | ![]() 3.124.210.133 | |
imp9.pubadx.one | 185792 | 2024-01-17 | 2024-07-27 | 2025-10-31 | 1.1 kB | 940 B | ![]() 104.26.11.54 | |
my.rtmark.net | 43911 | 2014-10-29 | 2015-02-04 | 2025-11-03 | 445 B | 842 B | ![]() 104.18.41.22 | |
bvtpk.com | 37068 | 2019-03-16 | 2025-05-21 | 2025-11-05 | 412 B | 111 kB | ![]() 172.67.154.171 | |
platform-cdn.sharethis.com | 71632 | 1999-03-02 | 2019-01-09 | 2025-10-30 | 3.2 kB | 11 kB | ![]() 54.240.174.106 | |
5775765775.com 5 alert(s) on this Host | 512957 | 2024-10-07 | 2025-03-07 | 2025-10-12 | 3.0 kB | 4.2 MB | ![]() 67.159.6.138 | |
x3os.com 1 alert(s) on this Host | 19468 | 2021-03-18 | 2025-04-24 | 2025-10-30 | 602 B | 834 B | ![]() 139.45.196.64 | |
buttons-config.sharethis.com | 41133 | 1999-03-02 | 2017-05-04 | 2025-11-05 | 451 B | 1.1 kB | ![]() 108.157.214.37 | |
ajax.googleapis.com | 3691 | 2005-01-25 | 2012-05-22 | 2025-11-02 | 458 B | 85 kB | ![]() 172.217.21.170 | |
ad.a-ads.com | 80794 | 2012-07-07 | 2013-04-19 | 2025-11-05 | 538 B | 16 kB | ![]() 136.243.35.166 | ![]() |
Cloudflare (CDN)
Cloudflare is a web-infrastructure and website-security company, providing content-delivery-network services, DDoS mitigation, Internet security, and distributed domain-name-server services.Amazon CloudFront (CDN)
Amazon CloudFront is a fast content delivery network (CDN) service that securely delivers data, videos, applications, and APIs to customers globally with low latency, high transfer speeds.Amazon Web Services (PaaS)
Amazon Web Services (AWS) is a comprehensive cloud services platform offering compute power, database storage, content delivery and other functionality.Nginx (Web servers, Reverse proxies)
Nginx is a web server that can also be used as a reverse proxy, load balancer, mail proxy and HTTP cache.Bootstrap (UI frameworks)
Bootstrap is a free and open-source CSS framework directed at responsive, mobile-first front-end web development. It contains CSS and JavaScript-based design templates for typography, forms, buttons, navigation, and other interface components.PHP (Programming languages)
PHP is a general-purpose scripting language used for web development.Yoast SEO:17.3 (SEO, WordPress plugins)
Yoast SEO is a search engine optimisation plugin for WordPress and other platforms.jQuery:2.1.3 (JavaScript libraries)
jQuery is a JavaScript library which is a free, open-source software designed to simplify HTML DOM tree traversal and manipulation, as well as event handling, CSS animation, and Ajax.reCAPTCHA (Security)
reCAPTCHA is a free service from Google that helps protect websites from spam and abuse.MySQL (Databases)
MySQL is an open-source relational database management system.WordPress:6.3.1 (CMS, Blogs)
WordPress is a free and open-source content management system written in PHP and paired with a MySQL or MariaDB database. Features include a plugin architecture and a template system.Google Analytics (Analytics)
Google Analytics is a free web analytics service that tracks and reports website traffic.jQuery Migrate:3.4.1 (JavaScript libraries)
Query Migrate is a javascript library that allows you to preserve the compatibility of your jQuery code developed for versions of jQuery older than 1.9.Google Hosted Libraries (CDN)
Google Hosted Libraries is a stable, reliable, high-speed, globally available content distribution network for the most popular, open-source JavaScript libraries.jQuery (JavaScript libraries)
jQuery is a JavaScript library which is a free, open-source software designed to simplify HTML DOM tree traversal and manipulation, as well as event handling, CSS animation, and Ajax.Phusion Passenger (Web servers)
Phusion Passenger is a free web server and application server with support for Ruby, Python and Node.js.Related reports
Threat Detection Systems
| Detection System | Indicator | Verdict | Alert |
|---|---|---|---|
| DigiCert UltraDNS | www2.turkish123.org | malicious | Sinkholed |
| Quad9 DNS | upset-rent.com | malicious | Sinkholed |
| Cloudflare DNS | tokvoy.com | malicious | Sinkholed |
| DNS0 Zero | 5775765775.com | malicious | Sinkholed |
| Cloudflare DNS | x3os.com | malicious | Sinkholed |
| Hagezi Threat Feed | uw.boucleseidolic.com | malicious | Sinkholed |
| DNS0 Zero | uw.boucleseidolic.com | malicious | Sinkholed |
| Quad9 DNS | uw.boucleseidolic.com | malicious | Sinkholed |
| Hagezi Threat Feed | vt.neterbarit.com | malicious | Sinkholed |
| DNS0 Zero | www.joyousentry.pro | malicious | Sinkholed |
JavaScript (65)
No JavaScripts
HTTP Transactions (80)
| URL | IP | Response | Size |
|---|






