Report Overview
Visitedpublic
2026-01-03 17:53:08
Tags
Submit Tags
URL
xyzyacin-net.goal01.space/?lang=ar&m=27282
Finishing URL
xyzyacin-net.goal01.space/?lang=ar&m=27282
IP / ASN

104.21.81.154
Title
السنغال ضد السودان - Live Stream | Sport TV
Detections
urlquery
0
Network Intrusion Detection
45
Threat Detection Systems
24
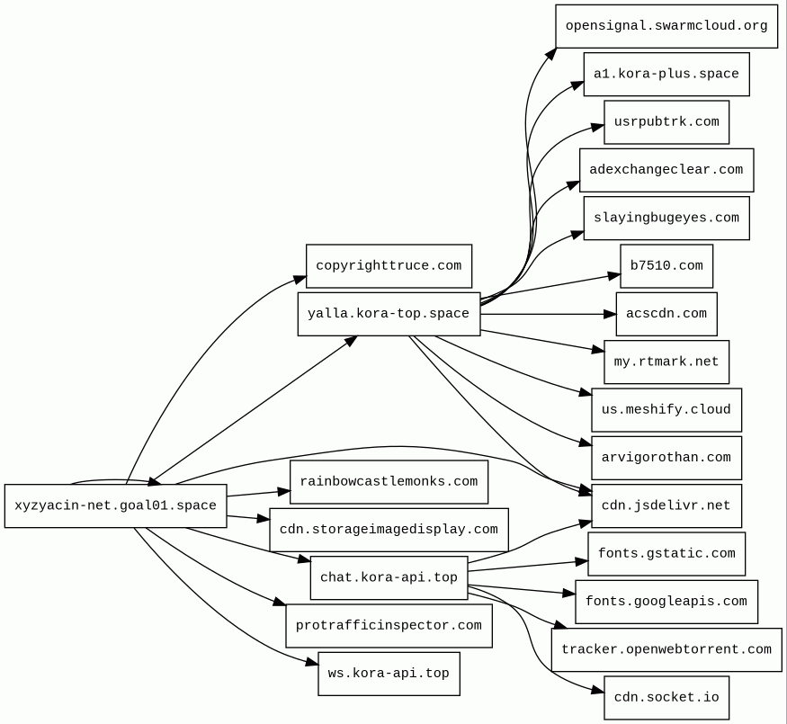
Host Summary
| Host | Rank | Registered | First Seen | Last Seen | Sent | Received | IP | Fingerprints |
|---|---|---|---|---|---|---|---|---|
cdn.storageimagedisplay.com | 170153 | 2024-09-13 | 2024-09-13 | 2025-12-29 | 2.0 kB | 253 kB | ![]() 45.133.44.1 | |
copyrighttruce.com 9 alert(s) on this Host | unknown | unknown | No data | No data | 14 kB | 24 kB | ![]() 172.240.127.243 | ![]() |
a1.kora-plus.space 10 alert(s) on this Host | unknown | 2025-11-13 | 2025-11-16 | 2026-01-02 | 4.8 kB | 2.4 MB | ![]() 5.63.19.17 | |
cdn.socket.io | 199187 | 2010-04-18 | 2015-03-23 | 2025-12-31 | 426 B | 50 kB | ![]() 3.167.2.78 | |
fonts.googleapis.com | 313 | 2005-01-25 | 2012-05-23 | 2025-12-28 | 477 B | 23 kB | ![]() 142.250.74.10 | |
rainbowcastlemonks.com 4 alert(s) on this Host | 5519081 | 2025-06-03 | 2025-10-26 | 2025-12-28 | 463 B | 45 kB | ![]() 172.240.253.132 | ![]() |
adexchangeclear.com 1 alert(s) on this Host | 24943 | 2015-04-27 | 2025-07-16 | 2025-12-30 | 799 B | 1.6 kB | ![]() 104.21.78.155 | |
xyzyacin-net.goal01.space | unknown | unknown | No data | No data | 1.6 kB | 100 kB | ![]() 188.114.96.1 | |
fonts.gstatic.com | unknown | 2008-02-11 | 2014-04-02 | 2025-12-28 | 1.7 kB | 123 kB | ![]() 142.250.74.35 | |
protrafficinspector.com | 614186 | 2025-06-18 | 2025-07-25 | 2025-12-30 | 466 B | 434 B | ![]() 3.120.91.143 | |
yalla.kora-top.space 1 alert(s) on this Host | unknown | 2025-11-13 | 2025-12-21 | 2025-12-21 | 611 B | 12 kB | ![]() 172.67.183.234 | |
arvigorothan.com 2 alert(s) on this Host | 168403 | 2023-10-19 | 2023-10-19 | 2026-01-02 | 420 B | 114 kB | ![]() 172.67.150.119 | |
ws.kora-api.top 1 alert(s) on this Host | 5559808 | 2024-11-06 | 2024-12-07 | 2025-12-28 | 488 B | 3.3 kB | ![]() 138.199.37.231 | |
b7510.com | unknown | 2021-03-21 | 2025-06-19 | 2026-01-01 | 612 B | 835 B | ![]() 139.45.197.115 | |
chat.kora-api.top 1 alert(s) on this Host | unknown | 2024-11-06 | 2025-11-23 | 2025-12-28 | 568 B | 104 kB | ![]() 104.21.3.172 | |
usrpubtrk.com 5 alert(s) on this Host | 6824 | 2025-06-16 | 2025-06-17 | 2026-01-01 | 500 B | 530 B | ![]() 104.21.92.33 | |
tracker.openwebtorrent.com 1 alert(s) on this Host | 510801 | 2016-01-13 | 2016-08-24 | 2025-12-27 | 567 B | 950 B | ![]() 104.21.31.24 | |
cdn.jsdelivr.net | 1678 | 2012-05-16 | 2012-09-30 | 2025-12-28 | 4.3 kB | 2.9 MB | ![]() 151.101.1.229 | |
slayingbugeyes.com 4 alert(s) on this Host | unknown | 2025-09-30 | 2025-10-25 | 2025-12-28 | 432 B | 1.5 kB | ![]() 172.241.53.164 | |
acscdn.com 2 alert(s) on this Host | 18769 | 2020-05-05 | 2020-05-06 | 2025-12-31 | 837 B | 229 kB | ![]() 104.18.16.201 | |
my.rtmark.net | 43911 | 2014-10-29 | 2015-02-04 | 2025-12-29 | 447 B | 843 B | ![]() 104.18.41.22 | |
us.meshify.cloud | 1702107 | 2025-03-26 | 2025-07-23 | 2026-01-02 | 1.0 kB | 1.4 kB | ![]() 172.67.177.177 | |
opensignal.swarmcloud.org 1 alert(s) on this Host | 1932716 | 2024-08-03 | 2025-07-13 | 2026-01-02 | 637 B | 183 B | ![]() 43.135.155.11 |
Nginx:1.21.6 (Web servers, Reverse proxies)
Nginx is a web server that can also be used as a reverse proxy, load balancer, mail proxy and HTTP cache.Envoy (Reverse proxies)
Envoy is an open-source edge and service proxy, designed for cloud-native applications.Nginx (Web servers, Reverse proxies)
Nginx is a web server that can also be used as a reverse proxy, load balancer, mail proxy and HTTP cache.Amazon CloudFront (CDN)
Amazon CloudFront is a fast content delivery network (CDN) service that securely delivers data, videos, applications, and APIs to customers globally with low latency, high transfer speeds.Amazon Web Services (PaaS)
Amazon Web Services (AWS) is a comprehensive cloud services platform offering compute power, database storage, content delivery and other functionality.Vercel (PaaS)
Vercel is a cloud platform for static frontends and serverless functions.Google Cloud CDN (CDN)
Cloud CDN uses Google's global edge network to serve content closer to users.Google Cloud (IaaS)
Google Cloud is a suite of cloud computing services.Cloudflare (CDN)
Cloudflare is a web-infrastructure and website-security company, providing content-delivery-network services, DDoS mitigation, Internet security, and distributed domain-name-server services.jsDelivr (CDN)
JSDelivr is a free public CDN for open-source projects. It can serve web files directly from the npm registry and GitHub repositories without any configuration.Bunny (CDN)
Socket.io (JavaScript frameworks)
Express (Web frameworks, Web servers)
Express is a web application framework for Node.js, released as free and open-source software under the MIT License. It is designed for building web applications and APIs.Bootstrap:5.3.2 (UI frameworks)
Bootstrap is a free and open-source CSS framework directed at responsive, mobile-first front-end web development. It contains CSS and JavaScript-based design templates for typography, forms, buttons, navigation, and other interface components.Node.js (Programming languages)
Node.js is an open-source, cross-platform, JavaScript runtime environment that executes JavaScript code outside a web browser.Google Cloud Storage (Miscellaneous)
Google Cloud Storage allows world-wide storage and retrieval of any amount of data at any time.Related reports
Network Intrusion Detection Systems
Suricata /w Emerging Threats Pro
Threat Detection Systems
| Detection System | Indicator | Verdict | Alert |
|---|---|---|---|
| DNS0 Zero | ws.kora-api.top | malicious | Sinkholed |
| Quad9 DNS | copyrighttruce.com | malicious | Sinkholed |
| DigiCert UltraDNS | slayingbugeyes.com | malicious | Sinkholed |
| Cloudflare DNS | slayingbugeyes.com | malicious | Sinkholed |
| DNS0 Zero | slayingbugeyes.com | malicious | Sinkholed |
| Quad9 DNS | slayingbugeyes.com | malicious | Sinkholed |
| DNS0 Zero | a1.kora-plus.space | malicious | Sinkholed |
| DNS0 Zero | chat.kora-api.top | malicious | Sinkholed |
| DigiCert UltraDNS | acscdn.com | malicious | Sinkholed |
| Cloudflare DNS | usrpubtrk.com | malicious | Sinkholed |
| DigiCert UltraDNS | usrpubtrk.com | malicious | Sinkholed |
| Quad9 DNS | usrpubtrk.com | malicious | Sinkholed |
| DNS4EU | usrpubtrk.com | malicious | Sinkholed |
| DNS0 Zero | usrpubtrk.com | malicious | Sinkholed |
| DNS0 Zero | yalla.kora-top.space | malicious | Sinkholed |
| DigiCert UltraDNS | tracker.openwebtorrent.com | malicious | Sinkholed |
| DigiCert UltraDNS | arvigorothan.com | malicious | Sinkholed |
| Cloudflare DNS | arvigorothan.com | malicious | Sinkholed |
| Hagezi Threat Feed | rainbowcastlemonks.com | malicious | Sinkholed |
| DNS4EU | rainbowcastlemonks.com | malicious | Sinkholed |
| DNS0 Zero | rainbowcastlemonks.com | malicious | Sinkholed |
| Quad9 DNS | rainbowcastlemonks.com | malicious | Sinkholed |
| Cloudflare DNS | adexchangeclear.com | malicious | Sinkholed |
| DNS0 Zero | opensignal.swarmcloud.org | malicious | Sinkholed |
JavaScript (63)
No JavaScripts
HTTP Transactions (57)
| URL | IP | Response | Size |
|---|





