Report Overview
Visitedpublic
2026-04-01 07:11:38
Tags
Submit Tags
URL
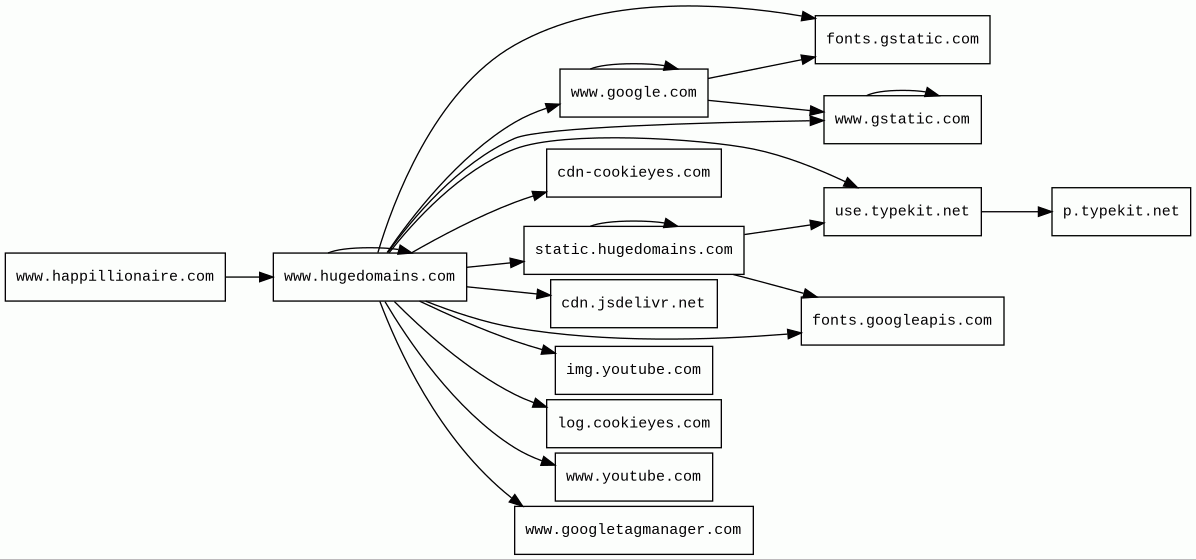
www.happillionaire.com/
Finishing URL
www.hugedomains.com/domain_profile.cfm?d=happillionaire.com
IP / ASN

13.223.25.84
Title
HapPillionAire.com is for sale | HugeDomains
Detections
urlquery
0
Network Intrusion Detection
0
Threat Detection Systems
1
Host Summary
| Host | Rank | Registered | First Seen | Last Seen | Sent | Received | IP | Fingerprints |
|---|---|---|---|---|---|---|---|---|
static.hugedomains.com | 961089 | 2003-10-31 | 2015-10-21 | 2026-03-25 | 15 kB | 610 kB | ![]() 172.67.70.191 | |
www.hugedomains.com | 89333 | 2003-10-31 | 2017-01-29 | 2026-03-25 | 8.1 kB | 110 kB | ![]() 172.67.70.191 | ![]() ![]() |
www.youtube.com | 286 | 2005-02-15 | 2013-04-13 | 2026-03-30 | 577 B | 0 B | ![]() 0.0.0.0 | |
www.google.com | 22 | 1997-09-15 | 2015-05-10 | 2026-03-29 | 1.9 kB | 100 kB | ![]() 142.251.153.119 | |
use.typekit.net | 4054 | 2010-08-02 | 2012-07-05 | 2026-03-30 | 1.5 kB | 23 kB | ![]() 23.36.77.115 | |
fonts.gstatic.com | unknown | 2008-02-11 | 2014-04-02 | 2026-03-29 | 2.2 kB | 156 kB | ![]() 172.217.19.227 | |
www.happillionaire.com 1 alert(s) on this Host | unknown | 2026-01-10 | 2026-04-01 | 2026-04-01 | 491 B | 45 kB | ![]() 13.223.25.84 | |
img.youtube.com | 6546 | 2005-02-15 | 2012-05-30 | 2026-03-25 | 461 B | 44 kB | ![]() 172.217.20.174 | |
cdn-cookieyes.com | 9847 | 2020-04-22 | 2020-04-26 | 2026-03-30 | 3.8 kB | 97 kB | ![]() 104.18.19.62 | |
log.cookieyes.com | 39345 | 2018-06-03 | 2022-05-25 | 2026-03-29 | 538 B | 359 B | ![]() 104.20.23.25 | |
www.gstatic.com | 146047 | 2008-02-11 | 2012-05-29 | 2026-03-29 | 2.4 kB | 2.7 MB | ![]() 172.217.20.163 | |
fonts.googleapis.com | 313 | 2005-01-25 | 2012-05-23 | 2026-03-29 | 939 B | 14 kB | ![]() 142.251.38.106 | |
p.typekit.net | 4638 | 2010-08-02 | 2012-05-23 | 2026-03-30 | 477 B | 340 B | ![]() 23.36.77.57 | |
cdn.jsdelivr.net | 1678 | 2012-05-16 | 2012-09-30 | 2026-03-29 | 479 B | 14 kB | ![]() 151.101.193.229 | |
www.googletagmanager.com | 283 | 2011-11-11 | 2012-10-04 | 2026-03-29 | 440 B | 353 kB | ![]() 142.251.143.136 |
Microsoft ASP.NET (Web frameworks)
ASP.NET is an open-source, server-side web-application framework designed for web development to produce dynamic web pages.Cloudflare (CDN)
Cloudflare is a web-infrastructure and website-security company, providing content-delivery-network services, DDoS mitigation, Internet security, and distributed domain-name-server services.Microsoft ASP.NET:4.0.30319 (Web frameworks)
ASP.NET is an open-source, server-side web-application framework designed for web development to produce dynamic web pages.Typekit (Font scripts)
Typekit is an online service which offers a subscription library of fonts.YouTube (Video players)
YouTube is a video sharing service where users can create their own profile, upload videos, watch, like and comment on other videos.Google Analytics (Analytics)
Google Analytics is a free web analytics service that tracks and reports website traffic.CookieYes (Cookie compliance)
Adobe Fonts (Font scripts)
Adobe Fonts is a web-based service providing access to a vast library of high-quality fonts for web and print design.reCAPTCHA (Security)
reCAPTCHA is a free service from Google that helps protect websites from spam and abuse.jQuery (JavaScript libraries)
jQuery is a JavaScript library which is a free, open-source software designed to simplify HTML DOM tree traversal and manipulation, as well as event handling, CSS animation, and Ajax.Nginx (Web servers, Reverse proxies)
Nginx is a web server that can also be used as a reverse proxy, load balancer, mail proxy and HTTP cache.Kestrel (Web servers)
Related reports
Threat Detection Systems
| Detection System | Indicator | Verdict | Alert |
|---|---|---|---|
| DNS4EU | www.happillionaire.com | malicious | Sinkholed |
JavaScript (28)
No JavaScripts
HTTP Transactions (72)
| URL | IP | Response | Size |
|---|



