Report Overview
Visitedpublic
2024-01-08 11:47:01
Tags
Submit Tags
URL
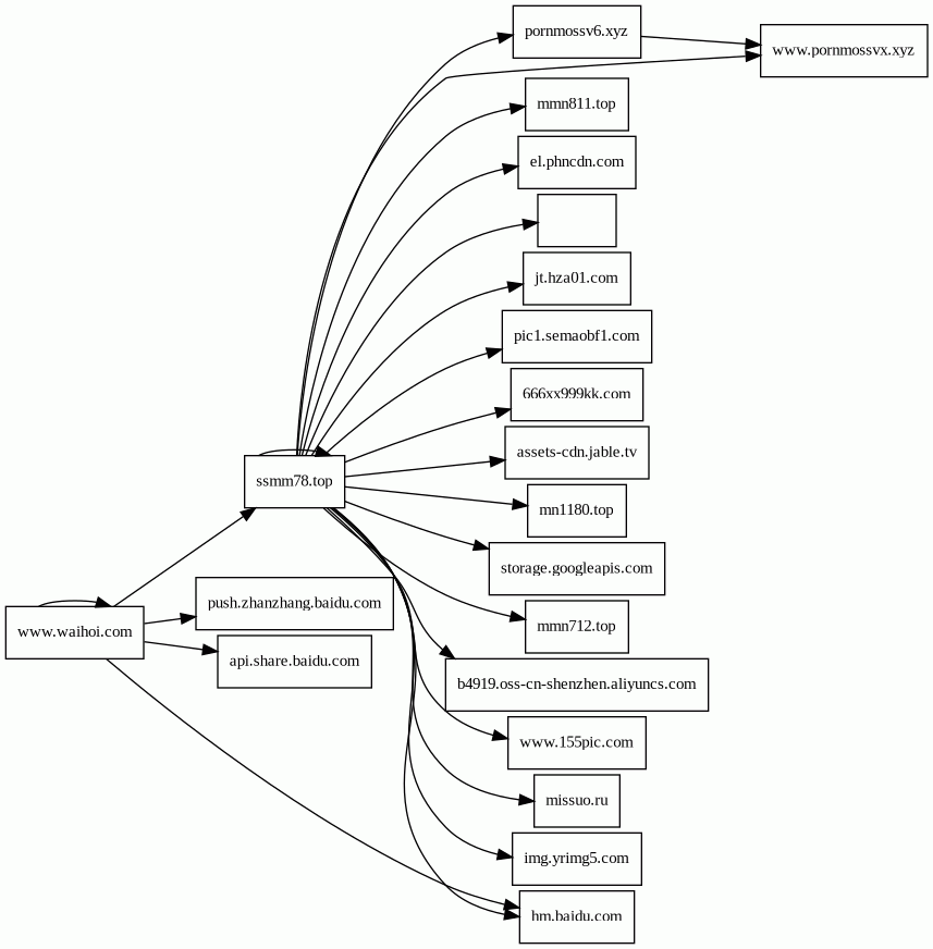
www.waihoi.com/soft/ck/update.exe
Finishing URL
www.waihoi.com/soft/ck/update.exe
IP / ASN

45.199.12.156
Title
固原辣肆航天信息有限公司
Detections
urlquery
0
Network Intrusion Detection
0
Threat Detection Systems
0
Host Summary
| Host | Rank | Registered | First Seen | Last Seen | Sent | Received | IP | Fingerprints |
|---|---|---|---|---|---|---|---|---|
www.155pic.com | unknown | 2022-08-05 | 2022-10-23 04:49:15 | 2023-12-28 17:08:22 | 14 kB | 339 kB | ![]() 172.67.31.6 | |
assets-cdn.jable.tv | 201619 | 2017-04-04 | 2021-12-02 17:16:11 | 2023-11-17 05:16:02 | 454 B | 66 kB | ![]() 51.222.43.21 | |
mmn712.top | unknown | 2023-12-24 | 2024-01-01 20:05:23 | 2024-01-03 05:26:24 | 451 B | 7.1 kB | ![]() 142.132.201.10 | |
push.zhanzhang.baidu.com | 57139 | 1999-10-11 | 2015-07-22 07:44:02 | 2024-01-07 06:15:49 | 335 B | 750 B | ![]() 112.34.113.148 | |
ssmm78.top | unknown | unknown | No data | No data | 9.0 kB | 326 kB | ![]() 45.204.84.101 | |
mmn811.top | unknown | unknown | No data | No data | 449 B | 459 kB | ![]() 142.132.201.10 | |
storage.googleapis.com | 420 | 2005-01-25 | 2012-08-06 08:33:30 | 2024-01-08 10:41:08 | 447 B | 185 kB | ![]() 216.58.211.27 | |
jt.hza01.com | unknown | 2020-08-14 | 2023-06-25 19:38:45 | 2024-01-05 06:45:24 | 452 B | 0 B | ![]() 0.0.0.0 | |
www.waihoi.com | unknown | unknown | No data | No data | 1.5 kB | 3.8 kB | ![]() 45.199.12.156 | |
| unknown | 1.1 kB | 4.1 kB | ![]() 150.138.78.129 | |||||
el.phncdn.com | 268704 | 2009-12-11 | 2021-01-29 14:24:06 | 2023-11-24 21:48:31 | 877 B | 40 MB | ![]() 64.210.135.151 | |
zhibo128x.xyz | unknown | 2022-08-27 | 2022-09-07 01:50:00 | 2024-01-05 03:15:57 | 399 B | 246 kB | ![]() 156.232.89.110 | |
666xx999kk.com | unknown | 2023-12-21 | 2023-12-27 10:00:04 | 2023-12-30 23:08:21 | 453 B | 717 kB | ![]() 143.92.34.170 | |
img.yrimg5.com | unknown | 2023-01-29 | 2023-08-06 07:38:37 | 2023-12-30 06:43:54 | 477 B | 0 B | ![]() 0.0.0.0 | |
hm.baidu.com | 8254 | 1999-10-11 | 2012-05-26 10:38:45 | 2024-01-08 08:30:22 | 3.9 kB | 48 kB | ![]() 103.235.46.191 | |
mn1180.top | unknown | 2023-12-20 | 2023-12-23 06:05:23 | 2023-12-23 17:47:24 | 912 B | 325 kB | ![]() 172.83.155.45 | |
pornmossv6.xyz | unknown | unknown | No data | No data | 902 B | 73 kB | ![]() 172.233.80.14 | |
pic1.semaobf1.com | unknown | 2022-02-20 | 2022-04-22 18:04:48 | 2024-01-02 08:05:25 | 466 B | 13 kB | ![]() 216.180.232.98 | |
www.pornmossvx.xyz | unknown | unknown | No data | No data | 910 B | 156 kB | ![]() 172.233.80.14 | |
api.share.baidu.com | 44629 | 1999-10-11 | 2013-04-25 16:45:11 | 2024-01-08 05:16:26 | 393 B | 114 B | ![]() 182.61.201.94 | |
b4919.oss-cn-shenzhen.aliyuncs.com | unknown | 2012-04-01 | 2023-12-14 00:35:42 | 2023-12-23 09:47:43 | 898 B | 122 kB | ![]() 112.74.1.144 | |
missuo.ru | unknown | 2022-10-04 | 2022-10-04 23:55:59 | 2023-12-17 20:04:24 | 900 B | 1.5 MB | ![]() 104.21.58.169 |
Related reports
Threat Detection Systems
Public InfoSec YARA rules
No alerts detected
OpenPhish
No alerts detected
PhishTank
No alerts detected
mnemonic secure dns
No alerts detected
Quad9 DNS
No alerts detected
ThreatFox
No alerts detected
JavaScript (75)
| HASH | FROM | Size | First Seen | Last Seen | |
|---|---|---|---|---|---|
| 5c5f6e6def057d7e3417db2a3e1e995f | DocumentWrite | 42 B | 2023-03-07 | 2024-08-21 | |
Introduced by DocumentWrite First Seen 2023-03-07 Last Seen 2024-08-21 Times Seen 300 Size 42 B (42 bytes) MD5 5c5f6e6def057d7e3417db2a3e1e995f SHA1 1b44b244953a58445f1f51657c8ac2483e9796f5 Loading... | |||||
| d6c1ced2c017b415bf11b2d53ef6d88f | DocumentWrite | 98 B | 2024-01-08 | 2024-08-20 | |
Introduced by DocumentWrite First Seen 2024-01-08 Last Seen 2024-08-20 Times Seen 35 Size 98 B (98 bytes) MD5 d6c1ced2c017b415bf11b2d53ef6d88f SHA1 07297e521c1eb649bc13f2fc00c40d740d3a3b6a Loading... | |||||
| cd294310c64674f91e3fd766a238b702 | DocumentWrite | 40 B | 2023-06-03 | 2025-04-27 | |
Introduced by DocumentWrite First Seen 2023-06-03 Last Seen 2025-04-27 Times Seen 304 Size 40 B (40 bytes) MD5 cd294310c64674f91e3fd766a238b702 SHA1 b2be5c88d3ceb51ee337fc79827739894a2bd7b4 Loading... | |||||
| e864d8364b3b32cd62bd0ce42cf30f4d | DocumentWrite | 43 B | 2023-10-19 | 2024-08-21 | |
Introduced by DocumentWrite First Seen 2023-10-19 Last Seen 2024-08-21 Times Seen 38 Size 43 B (43 bytes) MD5 e864d8364b3b32cd62bd0ce42cf30f4d SHA1 a44440dcd3f7c89e7e91312b1752e5d243b6ddd9 Loading... | |||||
| 7a2ff21a4aaf4109b4f4c2edd636c84f | DocumentWrite | 28 B | 2023-03-07 | 2025-05-23 | |
Introduced by DocumentWrite First Seen 2023-03-07 Last Seen 2025-05-23 Times Seen 577 Size 28 B (28 bytes) MD5 7a2ff21a4aaf4109b4f4c2edd636c84f SHA1 680c4f4b70ef7b0c5bf03aac8d966e80bab4d48d Loading... | |||||
| 5f24856bef5d3dde315e0b5ae38e09c1 | DocumentWrite | 252 B | 2023-12-02 | 2024-08-20 | |
Introduced by DocumentWrite First Seen 2023-12-02 Last Seen 2024-08-20 Times Seen 14 Size 252 B (252 bytes) MD5 5f24856bef5d3dde315e0b5ae38e09c1 SHA1 5903d154ba4e273a308374f5d1f2dfb7c225d203 Loading... | |||||
| cfb0b5f8ccae71824d6eaeed9d5efb2c | DocumentWrite | 4 B | 2023-03-07 | 2026-04-03 | |
Introduced by DocumentWrite First Seen 2023-03-07 Last Seen 2026-04-03 Times Seen 5012 Size 4 B (4 bytes) MD5 cfb0b5f8ccae71824d6eaeed9d5efb2c SHA1 f26a5fc2d93401fd0a0fb60d5b8ba770e74ca387 Loading... | |||||
| 5c4fec1b936e5b83185d8396d66a619b | DocumentWrite | 33 B | 2023-03-07 | 2025-05-23 | |
Introduced by DocumentWrite First Seen 2023-03-07 Last Seen 2025-05-23 Times Seen 578 Size 33 B (33 bytes) MD5 5c4fec1b936e5b83185d8396d66a619b SHA1 83d6db65f5e0835976707dbb30a58b142efb4267 Loading... | |||||
| 01abc07e19c8cdbcd9d1019ea33cfb82 | DocumentWrite | 211 B | 2023-12-13 | 2024-08-20 | |
Introduced by DocumentWrite First Seen 2023-12-13 Last Seen 2024-08-20 Times Seen 17 Size 211 B (211 bytes) MD5 01abc07e19c8cdbcd9d1019ea33cfb82 SHA1 b461a661293917d3aae1112945e0dd878b9262cd Loading... | |||||
| c3a2274931a2a88e9ede55d55aff2e17 | DocumentWrite | 17 B | 2023-03-08 | 2025-05-23 | |
Introduced by DocumentWrite First Seen 2023-03-08 Last Seen 2025-05-23 Times Seen 642 Size 17 B (17 bytes) MD5 c3a2274931a2a88e9ede55d55aff2e17 SHA1 cd3777d4950fcfd4615b8f0410f1c148d204c5bd Loading... | |||||
| 4d59640cf3c6ee5c2cfd793e46a3bebd | DocumentWrite | 177 B | 2024-01-03 | 2024-08-20 | |
Introduced by DocumentWrite First Seen 2024-01-03 Last Seen 2024-08-20 Times Seen 5 Size 177 B (177 bytes) MD5 4d59640cf3c6ee5c2cfd793e46a3bebd SHA1 078f3cb9d67d5a6b0023e011c1fb1b3839361f13 Loading... | |||||
| a9b770732f45c6cc5219ef11fc28ad25 | DocumentWrite | 186 B | 2023-12-30 | 2024-08-20 | |
Introduced by DocumentWrite First Seen 2023-12-30 Last Seen 2024-08-20 Times Seen 11 Size 186 B (186 bytes) MD5 a9b770732f45c6cc5219ef11fc28ad25 SHA1 10f75376b6bbb960f741b0ed28e721f24e65f01b Loading... | |||||
| 47c334c1a59c66ebebab08e8e23026ca | DocumentWrite | 213 B | 2024-01-08 | 2024-08-20 | |
Introduced by DocumentWrite First Seen 2024-01-08 Last Seen 2024-08-20 Times Seen 11 Size 213 B (213 bytes) MD5 47c334c1a59c66ebebab08e8e23026ca SHA1 ebfe6376dda4fb4847196df89b004c5f99736685 Loading... | |||||
| 889b7c7344023e9702eeef3c1dbdca42 | DocumentWrite | 197 B | 2024-01-08 | 2024-08-20 | |
Introduced by DocumentWrite First Seen 2024-01-08 Last Seen 2024-08-20 Times Seen 6 Size 197 B (197 bytes) MD5 889b7c7344023e9702eeef3c1dbdca42 SHA1 eeff203c1217e734316e562662ee2da414092e8c Loading... | |||||
| b77dbd254fbf2aba9a04ce1e87380bc0 | DocumentWrite | 144 B | 2023-12-02 | 2024-08-20 | |
Introduced by DocumentWrite First Seen 2023-12-02 Last Seen 2024-08-20 Times Seen 15 Size 144 B (144 bytes) MD5 b77dbd254fbf2aba9a04ce1e87380bc0 SHA1 2dfd329a716be5fadc716f3a1914302fa960c68f Loading... | |||||
| bf25afced66a12c2623600b4967a18d0 | DocumentWrite | 142 B | 2024-01-08 | 2024-08-20 | |
Introduced by DocumentWrite First Seen 2024-01-08 Last Seen 2024-08-20 Times Seen 44 Size 142 B (142 bytes) MD5 bf25afced66a12c2623600b4967a18d0 SHA1 b03103dee0f897a34187da290a60a56a0f7bb6cd Loading... | |||||
| 388e9e080eda27aed9a7911f46ac1e8e | DocumentWrite | 130 B | 2023-04-17 | 2024-08-21 | |
Introduced by DocumentWrite First Seen 2023-04-17 Last Seen 2024-08-21 Times Seen 351 Size 130 B (130 bytes) MD5 388e9e080eda27aed9a7911f46ac1e8e SHA1 ee63edbe2358048652398a497dd78451b9541ce8 Loading... | |||||
| d827db6c1fee4fe8b5f8559fb73b56d6 | DocumentWrite | 132 B | 2023-05-10 | 2024-09-19 | |
Introduced by DocumentWrite First Seen 2023-05-10 Last Seen 2024-09-19 Times Seen 363 Size 132 B (132 bytes) MD5 d827db6c1fee4fe8b5f8559fb73b56d6 SHA1 85ccd15a143d6037965f216ac48a0416cd6c78d9 Loading... | |||||
| 40ebf21a1fd0390a45625eba1430a1f0 | DocumentWrite | 172 B | 2023-11-18 | 2024-08-20 | |
Introduced by DocumentWrite First Seen 2023-11-18 Last Seen 2024-08-20 Times Seen 17 Size 172 B (172 bytes) MD5 40ebf21a1fd0390a45625eba1430a1f0 SHA1 18785498587eaa2bc4a6522ddc23f911d8990dfd Loading... | |||||
| 7f2286a7b7b3491fffd491629e768e5c | DocumentWrite | 158 B | 2024-01-08 | 2024-08-20 | |
Introduced by DocumentWrite First Seen 2024-01-08 Last Seen 2024-08-20 Times Seen 6 Size 158 B (158 bytes) MD5 7f2286a7b7b3491fffd491629e768e5c SHA1 e74079c92205a49dd415a6305c584f5f844a03d8 Loading... | |||||
| ffa0303c7f8a47212f00e62d653b0f1b | DocumentWrite | 31 B | 2023-03-07 | 2026-02-19 | |
Introduced by DocumentWrite First Seen 2023-03-07 Last Seen 2026-02-19 Times Seen 590 Size 31 B (31 bytes) MD5 ffa0303c7f8a47212f00e62d653b0f1b SHA1 c898b865cfe55782a0d00dc4fe8166e665ae65d0 Loading... | |||||
| b0385e426774a3d06601c8bcc37dd5e4 | DocumentWrite | 135 B | 2023-08-03 | 2024-08-21 | |
Introduced by DocumentWrite First Seen 2023-08-03 Last Seen 2024-08-21 Times Seen 93 Size 135 B (135 bytes) MD5 b0385e426774a3d06601c8bcc37dd5e4 SHA1 85ed1946630ab4ffbb851b254d566ff694348d76 Loading... | |||||
| 21f0af278cea8da9cbd972897b38c8b8 | DocumentWrite | 81 B | 2023-12-13 | 2024-08-20 | |
Introduced by DocumentWrite First Seen 2023-12-13 Last Seen 2024-08-20 Times Seen 16 Size 81 B (81 bytes) MD5 21f0af278cea8da9cbd972897b38c8b8 SHA1 09711a605955dab1eb266c19eae653b1559c33c7 Loading... | |||||
| 1fea21290c59399ffbc7a6942e5fc38a | DocumentWrite | 149 B | 2024-08-20 | 2024-08-20 | |
Introduced by DocumentWrite First Seen 2024-08-20 Last Seen 2024-08-20 Times Seen 4 Size 149 B (149 bytes) MD5 1fea21290c59399ffbc7a6942e5fc38a SHA1 80f5e9dbfd74a49181f820fba670075cb0186302 Loading... | |||||
| 8b4b63d852941ce8c3e5a6d712ed0e40 | DocumentWrite | 4 B | 2023-03-07 | 2026-04-03 | |
Introduced by DocumentWrite First Seen 2023-03-07 Last Seen 2026-04-03 Times Seen 1500 Size 4 B (4 bytes) MD5 8b4b63d852941ce8c3e5a6d712ed0e40 SHA1 a845c297571480ce87b6468471e5c53b5b1beee3 Loading... | |||||
| f59da7c5b26d5fe6eabb0b6a00dc67d6 | DocumentWrite | 98 B | 2024-01-08 | 2024-08-20 | |
Introduced by DocumentWrite First Seen 2024-01-08 Last Seen 2024-08-20 Times Seen 9 Size 98 B (98 bytes) MD5 f59da7c5b26d5fe6eabb0b6a00dc67d6 SHA1 c4b6ce7b8be14572e524a5a83fcac42ec8640ba9 Loading... | |||||
| 17f3768213f8cada30b6891b6e63daca | DocumentWrite | 44 B | 2023-03-07 | 2025-05-23 | |
Introduced by DocumentWrite First Seen 2023-03-07 Last Seen 2025-05-23 Times Seen 517 Size 44 B (44 bytes) MD5 17f3768213f8cada30b6891b6e63daca SHA1 276fe649b147f5deb010de6c868a3a57656e94aa Loading... | |||||
| dd659b5e35eed8a5098b83ff40220420 | DocumentWrite | 435 B | 2024-08-20 | 2024-08-20 | |
Introduced by DocumentWrite First Seen 2024-08-20 Last Seen 2024-08-20 Times Seen 4 Size 435 B (435 bytes) MD5 dd659b5e35eed8a5098b83ff40220420 SHA1 e0a1fe6c28554f9ccdf5335e75cf3c99567f9729 Loading... | |||||
| fc4d7a09cf76db3f093ffbf97788fed5 | DocumentWrite | 5 B | 2023-03-07 | 2026-04-01 | |
Introduced by DocumentWrite First Seen 2023-03-07 Last Seen 2026-04-01 Times Seen 3329 Size 5 B (5 bytes) MD5 fc4d7a09cf76db3f093ffbf97788fed5 SHA1 0683d9779d8c72e89fe046ffbec62d1d3ede8377 Loading... | |||||
| 33329d176bbfa2726707f623df153d50 | DocumentWrite | 144 B | 2023-03-07 | 2025-04-28 | |
Introduced by DocumentWrite First Seen 2023-03-07 Last Seen 2025-04-28 Times Seen 384 Size 144 B (144 bytes) MD5 33329d176bbfa2726707f623df153d50 SHA1 bf88bcfaf22a6079bf7efa1dd86194121682803c Loading... | |||||
| 83af3616706754628bd491368c853121 | DocumentWrite | 177 B | 2024-08-20 | 2024-08-20 | |
Introduced by DocumentWrite First Seen 2024-08-20 Last Seen 2024-08-20 Times Seen 4 Size 177 B (177 bytes) MD5 83af3616706754628bd491368c853121 SHA1 e8f5887c60cf7ba26f08a13113b66eb89fd0d424 Loading... | |||||
| 07f30096ac198088e662c6246b5534d0 | DocumentWrite | 5 B | 2023-03-07 | 2026-04-03 | |
Introduced by DocumentWrite First Seen 2023-03-07 Last Seen 2026-04-03 Times Seen 1786 Size 5 B (5 bytes) MD5 07f30096ac198088e662c6246b5534d0 SHA1 1de02074087a00f44662dd2dd9f68398e71ac4d2 Loading... | |||||
| e27757d93d279c173dea51b9edcafbc3 | DocumentWrite | 145 B | 2024-01-08 | 2024-08-20 | |
Introduced by DocumentWrite First Seen 2024-01-08 Last Seen 2024-08-20 Times Seen 9 Size 145 B (145 bytes) MD5 e27757d93d279c173dea51b9edcafbc3 SHA1 49a02895d639bd3e653a0246d68675c3996290c8 Loading... | |||||
| 50bcf0f582d189c09662e6180ad29d96 | DocumentWrite | 144 B | 2023-05-10 | 2024-10-11 | |
Introduced by DocumentWrite First Seen 2023-05-10 Last Seen 2024-10-11 Times Seen 396 Size 144 B (144 bytes) MD5 50bcf0f582d189c09662e6180ad29d96 SHA1 65f378f350f65243fa61a750b6b27f9e9de9bc9c Loading... | |||||
| 2a8afd8833f4fabadaff60f170773bbb | DocumentWrite | 141 B | 2023-09-01 | 2024-09-20 | |
Introduced by DocumentWrite First Seen 2023-09-01 Last Seen 2024-09-20 Times Seen 106 Size 141 B (141 bytes) MD5 2a8afd8833f4fabadaff60f170773bbb SHA1 db5a9151ce86edc2d66d5b4f33d13c7a39ed8284 Loading... | |||||
| e8ec49ecadfebd2d7df8361222665d50 | DocumentWrite | 144 B | 2023-03-14 | 2025-05-18 | |
Introduced by DocumentWrite First Seen 2023-03-14 Last Seen 2025-05-18 Times Seen 559 Size 144 B (144 bytes) MD5 e8ec49ecadfebd2d7df8361222665d50 SHA1 26d3a98557d648c23f504a310293cc86cd164a6e Loading... | |||||
| c11b35f632c4a75cd247389d27a13b6d | DocumentWrite | 36 B | 2023-03-07 | 2025-05-23 | |
Introduced by DocumentWrite First Seen 2023-03-07 Last Seen 2025-05-23 Times Seen 577 Size 36 B (36 bytes) MD5 c11b35f632c4a75cd247389d27a13b6d SHA1 f6d85ede422df43abe646152d6406334b49c68dd Loading... | |||||
| fa660a8ad505547640133768f2877788 | DocumentWrite | 8 B | 2023-03-07 | 2026-04-03 | |
Introduced by DocumentWrite First Seen 2023-03-07 Last Seen 2026-04-03 Times Seen 2291 Size 8 B (8 bytes) MD5 fa660a8ad505547640133768f2877788 SHA1 cdf4bf8f51f450a842d85ab41a089e05a2e12f73 Loading... | |||||
| 5bddf889da5f2bf945982e3cc5357a02 | DocumentWrite | 227 B | 2024-01-08 | 2024-08-20 | |
Introduced by DocumentWrite First Seen 2024-01-08 Last Seen 2024-08-20 Times Seen 44 Size 227 B (227 bytes) MD5 5bddf889da5f2bf945982e3cc5357a02 SHA1 8ccbf6596da102ca094c283872a5c6026b7c1b60 Loading... | |||||
| 0be118d59b312669ade56faa4df64b40 | DocumentWrite | 262 B | 2024-01-08 | 2024-08-20 | |
Introduced by DocumentWrite First Seen 2024-01-08 Last Seen 2024-08-20 Times Seen 9 Size 262 B (262 bytes) MD5 0be118d59b312669ade56faa4df64b40 SHA1 44da6d11b8eb00f134f80f815e1d5e2c9f32c510 Loading... | |||||
| 6d3a8e2ad1e41428f359295d9e645a23 | DocumentWrite | 258 B | 2023-12-14 | 2024-08-20 | |
Introduced by DocumentWrite First Seen 2023-12-14 Last Seen 2024-08-20 Times Seen 13 Size 258 B (258 bytes) MD5 6d3a8e2ad1e41428f359295d9e645a23 SHA1 4751ac86a0becf3931473559ca087aac365d26ee Loading... | |||||
| 7bb212907b228c107cd8a77687096175 | DocumentWrite | 144 B | 2023-04-17 | 2025-05-23 | |
Introduced by DocumentWrite First Seen 2023-04-17 Last Seen 2025-05-23 Times Seen 541 Size 144 B (144 bytes) MD5 7bb212907b228c107cd8a77687096175 SHA1 39b2f293a2fa7eb95cb12dd2ceaf2c5f47fe9839 Loading... | |||||
| 0f33c92e8d7f2b273999c2784812b690 | DocumentWrite | 196 B | 2024-01-08 | 2024-08-20 | |
Introduced by DocumentWrite First Seen 2024-01-08 Last Seen 2024-08-20 Times Seen 24 Size 196 B (196 bytes) MD5 0f33c92e8d7f2b273999c2784812b690 SHA1 7580d0b2ebae24fa26ae9e0be9870f16929f7b6c Loading... | |||||
| e24112af4b7cb3367249c1f89395f604 | DocumentWrite | 40 B | 2023-03-07 | 2025-05-23 | |
Introduced by DocumentWrite First Seen 2023-03-07 Last Seen 2025-05-23 Times Seen 580 Size 40 B (40 bytes) MD5 e24112af4b7cb3367249c1f89395f604 SHA1 bca3695578fa52932bc842639957c8a989f23140 Loading... | |||||
| 001438b5f47fa04329d362c105a9af43 | DocumentWrite | 130 B | 2023-12-14 | 2024-08-20 | |
Introduced by DocumentWrite First Seen 2023-12-14 Last Seen 2024-08-20 Times Seen 40 Size 130 B (130 bytes) MD5 001438b5f47fa04329d362c105a9af43 SHA1 9cfcb5159c0ae176b44dd17fb01a5920551462f2 Loading... | |||||
| 075407c6f04b62908bcf02b935cf39c8 | DocumentWrite | 198 B | 2024-08-20 | 2024-08-20 | |
Introduced by DocumentWrite First Seen 2024-08-20 Last Seen 2024-08-20 Times Seen 4 Size 198 B (198 bytes) MD5 075407c6f04b62908bcf02b935cf39c8 SHA1 204600b1e58a4ab27d9e961b7f0c23fa92e98989 Loading... | |||||
| 2c5519092ac22e2ecc96d3fd7c9d814a | DocumentWrite | 127 B | 2023-12-13 | 2024-08-20 | |
Introduced by DocumentWrite First Seen 2023-12-13 Last Seen 2024-08-20 Times Seen 17 Size 127 B (127 bytes) MD5 2c5519092ac22e2ecc96d3fd7c9d814a SHA1 65f28ab716bc5cc641a8ee7939c1171811249b50 Loading... | |||||
| a84d431c99bf4850dc705eeb8bad9c50 | DocumentWrite | 85 B | 2023-12-13 | 2024-08-20 | |
Introduced by DocumentWrite First Seen 2023-12-13 Last Seen 2024-08-20 Times Seen 61 Size 85 B (85 bytes) MD5 a84d431c99bf4850dc705eeb8bad9c50 SHA1 420bd3549a38c05ac84488a7b33d5e4fc648d84d Loading... | |||||
| 6f5be6215fe8833f74ccf956b676af2e | DocumentWrite | 185 B | 2024-08-20 | 2024-08-20 | |
Introduced by DocumentWrite First Seen 2024-08-20 Last Seen 2024-08-20 Times Seen 4 Size 185 B (185 bytes) MD5 6f5be6215fe8833f74ccf956b676af2e SHA1 2d1b2411a78b72f8f420658822ae3661354d76ae Loading... | |||||
HTTP Transactions (87)
| URL | IP | Response | Size |
|---|




