Report Overview
Visitedpublic
2026-04-02 01:12:10
Tags
Submit Tags
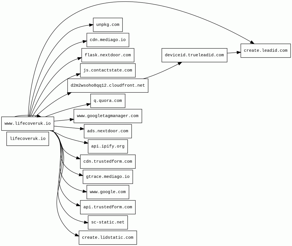
URL
lifecoveruk.io/
Finishing URL
www.lifecoveruk.io/
IP / ASN

23.21.173.90
Title
InsuranceUK
Detections
urlquery
0
Network Intrusion Detection
1
Threat Detection Systems
0
Host Summary
| Host | Rank | Registered | First Seen | Last Seen | Sent | Received | IP | Fingerprints |
|---|---|---|---|---|---|---|---|---|
api.trustedform.com | 151305 | 2009-02-13 | 2012-10-29 | 2026-03-26 | 2.7 kB | 38 kB | ![]() 54.205.55.109 | ![]() ![]() |
deviceid.trueleadid.com | 89611 | 2010-11-03 | 2018-07-10 | 2026-04-01 | 731 B | 4.9 kB | ![]() 54.173.227.151 | |
q.quora.com | 39022 | 2000-03-29 | 2017-05-08 | 2026-04-01 | 542 B | 530 B | ![]() 162.159.152.17 | |
api.ipify.org | 8166 | 2014-01-05 | 2014-10-06 | 2026-03-30 | 449 B | 269 B | ![]() 104.26.13.205 | |
cdn.trustedform.com | 163006 | 2009-02-13 | 2020-08-26 | 2026-03-27 | 973 B | 157 kB | ![]() 65.9.46.89 | |
ads.nextdoor.com | 42148 | 2004-02-11 | 2017-07-08 | 2026-03-26 | 2.0 kB | 381 kB | ![]() 44.239.34.119 | ![]() |
gtrace.mediago.io | 21260 | 2019-03-15 | 2023-12-08 | 2026-03-26 | 1.3 kB | 628 B | ![]() 35.214.168.80 | |
sc-static.net | 3142 | 2017-03-16 | 2017-09-05 | 2026-04-01 | 419 B | 59 kB | ![]() 3.163.248.4 | |
d2m2wsoho8qq12.cloudfront.net | unknown | 2008-04-25 | 2013-05-25 | 2026-03-31 | 718 B | 5.0 kB | ![]() 108.157.232.108 | |
unpkg.com | 1093 | 2016-01-06 | 2016-01-07 | 2026-03-29 | 1.8 kB | 342 kB | ![]() 104.18.0.22 | ![]() |
lifecoveruk.io | unknown | 2023-01-05 | 2023-01-05 | 2025-08-11 | 483 B | 66 kB | ![]() 54.205.78.44 | |
www.google.com | 22 | 1997-09-15 | 2015-05-10 | 2026-03-29 | 1.7 kB | 987 B | ![]() 142.251.155.119 | |
flask.nextdoor.com | 41066 | 2004-02-11 | 2018-02-22 | 2026-03-27 | 750 B | 187 B | ![]() 44.239.34.119 | ![]() |
www.lifecoveruk.io | unknown | 2023-01-05 | 2023-06-23 | 2025-08-11 | 10 kB | 634 kB | ![]() 54.205.78.44 | ![]() |
create.leadid.com | 77861 | 2010-07-11 | 2014-01-22 | 2026-03-28 | 4.3 kB | 5.6 kB | ![]() 52.205.58.6 | |
cdn.mediago.io | 54405 | 2019-03-15 | 2020-08-25 | 2026-03-26 | 989 B | 118 kB | ![]() 34.111.133.51 | |
www.googletagmanager.com | 283 | 2011-11-11 | 2012-10-04 | 2026-03-29 | 441 B | 432 kB | ![]() 142.250.178.104 | |
js.contactstate.com | unknown | 2019-01-10 | 2019-12-16 | 2026-03-13 | 428 B | 289 kB | ![]() 52.84.50.94 | |
create.lidstatic.com | 161321 | 2015-08-14 | 2015-09-23 | 2026-04-01 | 478 B | 136 kB | ![]() 104.20.16.91 |
Cowboy (Web servers)
Cowboy is a small, fast, modular HTTP server written in Erlang.Erlang (Programming languages)
Erlang is a general-purpose, concurrent, functional programming language, and a garbage-collected runtime system.Amazon ELB (Load balancers)
AWS ELB is a network load balancer service provided by Amazon Web Services for distributing traffic across multiple targets, such as Amazon EC2 instances, containers, IP addresses, and Lambda functions.Amazon Web Services (PaaS)
Amazon Web Services (AWS) is a comprehensive cloud services platform offering compute power, database storage, content delivery and other functionality.Nginx (Web servers, Reverse proxies)
Nginx is a web server that can also be used as a reverse proxy, load balancer, mail proxy and HTTP cache.Cloudflare (CDN)
Cloudflare is a web-infrastructure and website-security company, providing content-delivery-network services, DDoS mitigation, Internet security, and distributed domain-name-server services.Amazon S3 (CDN)
Amazon S3 or Amazon Simple Storage Service is a service offered by Amazon Web Services (AWS) that provides object storage through a web service interface.Amazon CloudFront (CDN)
Amazon CloudFront is a fast content delivery network (CDN) service that securely delivers data, videos, applications, and APIs to customers globally with low latency, high transfer speeds.Envoy (Reverse proxies)
Envoy is an open-source edge and service proxy, designed for cloud-native applications.Google Cloud (IaaS)
Google Cloud is a suite of cloud computing services.Google Cloud CDN (CDN)
Cloud CDN uses Google's global edge network to serve content closer to users.Fly.io (PaaS)
Fly is a platform for running full stack apps and databases.Unpkg (CDN)
Unpkg is a content delivery network for everything on npm.PHP (Programming languages)
PHP is a general-purpose scripting language used for web development.jQuery:3.5.0 (JavaScript libraries)
jQuery is a JavaScript library which is a free, open-source software designed to simplify HTML DOM tree traversal and manipulation, as well as event handling, CSS animation, and Ajax.Google Cloud Storage (Miscellaneous)
Google Cloud Storage allows world-wide storage and retrieval of any amount of data at any time.Related reports
Network Intrusion Detection Systems
Suricata /w Emerging Threats Pro
| Timestamp | Severity | Source IP | Destination IP | Alert |
|---|---|---|---|---|
| low | Client IP | ![]() 104.26.13.205 | ET INFO External IP Address Lookup Domain (ipify .org) in TLS SNI |
Threat Detection Systems
No alerts detected
JavaScript (54)
No JavaScripts
HTTP Transactions (56)
| URL | IP | Response | Size |
|---|






