Report Overview
Visitedpublic
2024-05-07 15:54:31
Tags
Submit Tags
URL
sveepizode.net/serija/ubice-mog-oca-sezona-6-sve-epizode-online
Finishing URL
sveepizode.net/serija/ubice-mog-oca-sezona-6-sve-epizode-online
IP / ASN

172.67.191.226
Title
Ubice Mog Oca Sve Epizode Online - Sezona 6
Detections
urlquery
0
Network Intrusion Detection
0
Threat Detection Systems
0
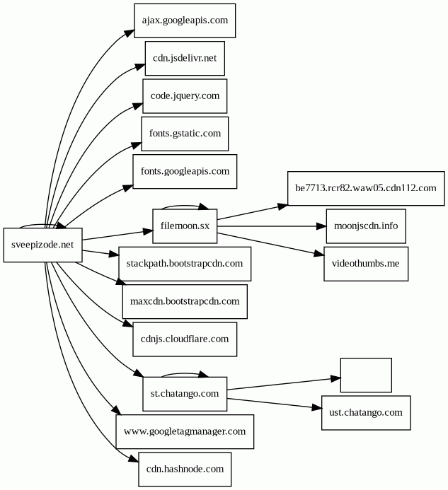
Host Summary
| Host | Rank | Registered | First Seen | Last Seen | Sent | Received | IP | Fingerprints |
|---|---|---|---|---|---|---|---|---|
ust.chatango.com | 43894 | 2004-05-23 | 2012-12-10 17:31:50 | 2024-05-03 19:29:57 | 456 B | 363 B | ![]() 208.93.230.28 | |
fonts.googleapis.com | 8877 | 2005-01-25 | 2013-06-10 22:14:26 | 2024-05-07 02:50:08 | 971 B | 25 kB | ![]() 142.250.74.106 | |
stackpath.bootstrapcdn.com | 2467 | 2012-05-25 | 2018-06-15 22:36:43 | 2024-05-07 07:38:29 | 444 B | 82 kB | ![]() 104.18.10.207 | |
www.googletagmanager.com | 75 | 2011-11-11 | 2013-05-22 04:07:37 | 2024-05-07 03:26:08 | 421 B | 102 kB | ![]() 142.250.74.168 | |
cdn.jsdelivr.net | 439 | 2012-05-16 | 2012-09-30 02:15:09 | 2024-05-06 18:15:41 | 454 B | 9.5 kB | ![]() 104.18.186.31 | |
be7713.rcr82.waw05.cdn112.com | unknown | 2023-05-27 | 2023-05-27 23:21:37 | 2024-04-19 13:02:13 | 1.7 kB | 4.1 MB | ![]() 178.171.122.36 | |
moonjscdn.info 1 alert(s) on this Host | unknown | 2024-03-13 | 2024-03-13 12:26:40 | 2024-05-07 10:44:53 | 407 B | 120 kB | ![]() 172.67.174.118 | |
filemoon.sx | unknown | unknown | 2022-05-09 15:36:25 | 2024-04-30 10:12:29 | 5.6 kB | 850 kB | ![]() 104.21.95.104 | |
st.chatango.com | 37357 | 2004-05-23 | 2012-06-04 04:57:52 | 2024-05-04 15:38:41 | 1.8 kB | 253 kB | ![]() 208.93.230.28 | |
fonts.gstatic.com | unknown | 2008-02-11 | 2014-09-09 02:40:21 | 2024-05-07 01:23:41 | 3.7 kB | 87 kB | ![]() 216.58.207.227 | |
videothumbs.me | unknown | 2024-03-25 | 2024-03-25 12:39:58 | 2024-05-05 17:30:31 | 427 B | 79 kB | ![]() 104.21.70.187 | |
maxcdn.bootstrapcdn.com | 724 | 2012-05-25 | 2014-06-18 02:37:31 | 2024-05-06 20:15:45 | 434 B | 38 kB | ![]() 104.18.10.207 | |
cdn.hashnode.com | 537223 | 2015-04-02 | 2018-03-28 08:41:46 | 2024-04-18 10:22:16 | 465 B | 557 kB | ![]() 151.101.2.208 | |
| unknown | 1.1 kB | 256 B | ![]() 208.93.228.39 | |||||
cdnjs.cloudflare.com | 235 | 2009-02-17 | 2015-04-17 22:46:33 | 2024-05-06 18:19:08 | 1.6 kB | 164 kB | ![]() 104.17.24.14 | |
sveepizode.net | unknown | unknown | No data | No data | 12 kB | 811 kB | ![]() 172.67.191.226 | |
code.jquery.com | 634 | 2005-12-10 | 2012-05-21 19:28:02 | 2024-05-07 07:44:20 | 408 B | 31 kB | ![]() 151.101.66.137 | |
ajax.googleapis.com | 12905 | 2005-01-25 | 2013-08-16 11:51:31 | 2024-05-07 13:04:51 | 429 B | 31 kB | ![]() 142.250.74.42 |
Related reports
Threat Detection Systems
Public InfoSec YARA rules
No alerts detected
OpenPhish
No alerts detected
PhishTank
No alerts detected
mnemonic secure dns
No alerts detected
Quad9 DNS
| Scan Date | Severity | Indicator | Alert |
|---|---|---|---|
| 2024-05-07 | medium | moonjscdn.info | Sinkholed |
ThreatFox
No alerts detected
JavaScript (57)
| HASH | FROM | Size | First Seen | Last Seen | |
|---|---|---|---|---|---|
| 2bf9f8719f16e737293569b35c9d0656 | DocumentWrite | 221 B | 2023-03-07 | 2026-03-31 | |
Introduced by DocumentWrite First Seen 2023-03-07 Last Seen 2026-03-31 Times Seen 1506 Size 221 B (221 bytes) MD5 2bf9f8719f16e737293569b35c9d0656 SHA1 fae39a6c0395a64f118e3fff97b2e19b5502a43a Loading... | |||||
| 19b9046675930a9eef1304e86042128c | DocumentWrite | 423 B | 2024-08-20 | 2024-08-20 | |
Introduced by DocumentWrite First Seen 2024-08-20 Last Seen 2024-08-20 Times Seen 1 Size 423 B (423 bytes) MD5 19b9046675930a9eef1304e86042128c SHA1 13b1474bec94c38c9944dc522626b6da1a399f4b Loading... | |||||
HTTP Transactions (67)
| URL | IP | Response | Size |
|---|

