Report Overview
Visitedpublic
2026-04-15 02:34:58
Tags
Submit Tags
URL
chordza.blogspot.com/
Finishing URL
chordza.blogspot.com/
IP / ASN

172.217.19.225
Title
Chordza คอร์ดเพลง คอร์ดกีต้าร์ เนื้อเพลง เพื่อท่านที่มีดนตรีในหัวใจ
Detections
urlquery
0
Network Intrusion Detection
0
Threat Detection Systems
1
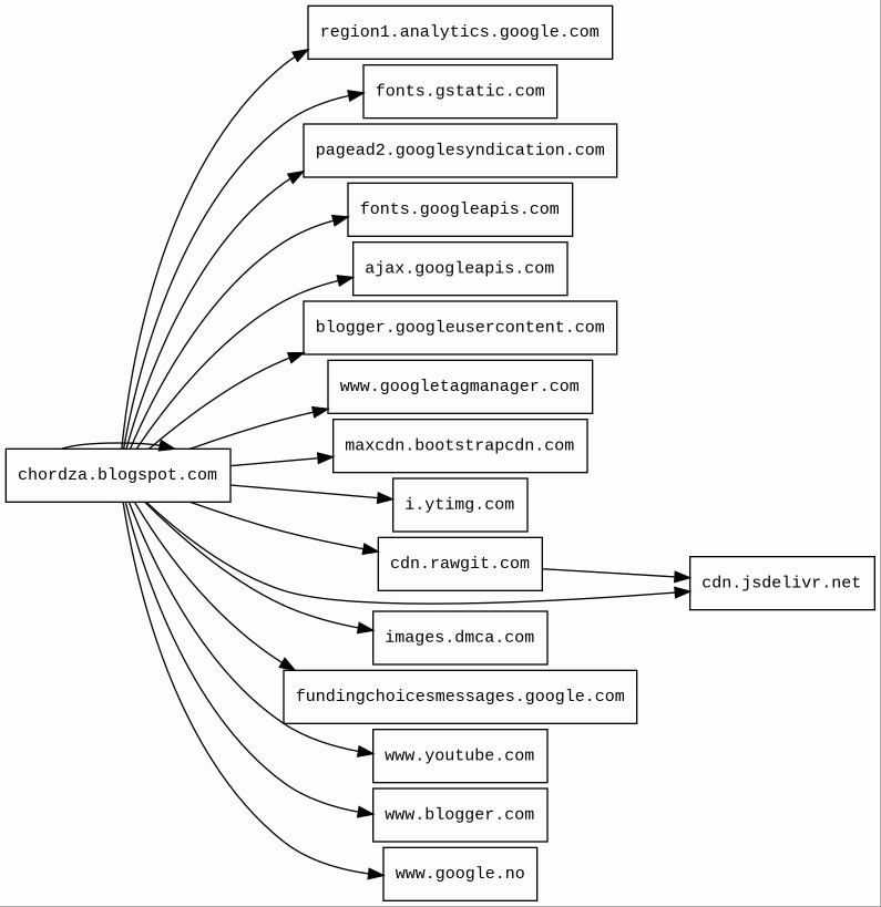
Host Summary
| Host | Rank | Registered | First Seen | Last Seen | Sent | Received | IP | Fingerprints |
|---|---|---|---|---|---|---|---|---|
cdn.rawgit.com | 102096 | 2014-03-20 | 2017-01-30 | 2026-04-09 | 450 B | 5.4 kB | ![]() 194.242.11.186 | |
blogger.googleusercontent.com | 4332 | 2008-11-17 | 2012-05-25 | 2026-04-13 | 1.9 kB | 2.4 kB | ![]() 142.250.178.97 | |
fonts.gstatic.com | unknown | 2008-02-11 | 2014-04-02 | 2026-04-12 | 5.6 kB | 320 kB | ![]() 192.178.25.3 | |
www.blogger.com | 9514 | 1999-06-22 | 2012-05-22 | 2026-04-13 | 1.4 kB | 183 kB | ![]() 142.251.142.233 | |
i.ytimg.com | 436 | 2007-12-11 | 2012-10-03 | 2026-04-13 | 3.2 kB | 33 kB | ![]() 216.58.201.214 | |
www.googletagmanager.com | 283 | 2011-11-11 | 2012-10-04 | 2026-04-12 | 441 B | 542 kB | ![]() 142.250.74.8 | |
www.google.no | 92680 | 2001-02-26 | 2012-06-26 | 2026-04-12 | 669 B | 580 B | ![]() 216.58.201.195 | |
pagead2.googlesyndication.com | 610 | 2003-01-21 | 2012-05-21 | 2026-04-13 | 4.6 kB | 2.0 MB | ![]() 172.217.19.226 | |
images.dmca.com | 84234 | 2000-05-18 | 2012-06-18 | 2026-04-08 | 943 B | 4.3 kB | ![]() 194.242.11.186 | |
fundingchoicesmessages.google.com | 4438 | 1997-09-15 | 2019-01-16 | 2026-04-08 | 5.3 kB | 695 kB | ![]() 142.250.74.14 | |
fonts.googleapis.com | 313 | 2005-01-25 | 2012-05-23 | 2026-04-12 | 1.4 kB | 150 kB | ![]() 172.217.19.234 | |
maxcdn.bootstrapcdn.com | 6807 | 2012-05-25 | 2014-06-18 | 2026-04-13 | 1.0 kB | 101 kB | ![]() 104.18.11.207 | |
region1.analytics.google.com | 22257 | 1997-09-15 | 2022-03-17 | 2026-04-12 | 1.4 kB | 854 B | ![]() 216.239.32.36 | |
chordza.blogspot.com 4 alert(s) on this Host | unknown | 2000-07-31 | 2025-08-23 | 2025-08-23 | 2.2 kB | 3.2 MB | ![]() 142.251.38.97 | ![]() ![]() ![]() |
www.youtube.com | 286 | 2005-02-15 | 2013-04-13 | 2026-04-13 | 1.6 kB | 0 B | ![]() 0.0.0.0 | |
cdn.jsdelivr.net | 1678 | 2012-05-16 | 2012-09-30 | 2026-04-12 | 455 B | 5.2 kB | ![]() 151.101.65.229 | |
ajax.googleapis.com | 3691 | 2005-01-25 | 2012-05-22 | 2026-04-12 | 449 B | 85 kB | ![]() 142.251.38.106 |
Bunny (CDN)
OpenGSE (Web servers)
OpenGSE is a test suite used for testing servlet compliance. It is deployed by using WAR files that are deployed on the server engine.Java (Programming languages)
Java is a class-based, object-oriented programming language that is designed to have as few implementation dependencies as possible.Microsoft ASP.NET (Web frameworks)
ASP.NET is an open-source, server-side web-application framework designed for web development to produce dynamic web pages.Cloudflare (CDN)
Cloudflare is a web-infrastructure and website-security company, providing content-delivery-network services, DDoS mitigation, Internet security, and distributed domain-name-server services.Blogger (Blogs)
Blogger is a blog-publishing service that allows multi-user blogs with time-stamped entries.YouTube (Video players)
YouTube is a video sharing service where users can create their own profile, upload videos, watch, like and comment on other videos.Python (Programming languages)
Python is an interpreted and general-purpose programming language.jQuery:2.1.4 (JavaScript libraries)
jQuery is a JavaScript library which is a free, open-source software designed to simplify HTML DOM tree traversal and manipulation, as well as event handling, CSS animation, and Ajax.Google AdSense (Advertising)
Google AdSense is a program run by Google through which website publishers serve advertisements that are targeted to the site content and audience.Google Hosted Libraries (CDN)
Google Hosted Libraries is a stable, reliable, high-speed, globally available content distribution network for the most popular, open-source JavaScript libraries.Related reports
Threat Detection Systems
| Detection System | Indicator | Verdict | Alert |
|---|---|---|---|
| DNS4EU | chordza.blogspot.com | malicious | Sinkholed |
JavaScript (29)
| HASH | FROM | Size | First Seen | Last Seen | |
|---|---|---|---|---|---|
| c00338ecf284a8a252713f1ebf039ce9 | DocumentWrite | 371 B | 2026-04-15 | 2026-04-15 | |
Introduced by DocumentWrite First Seen 2026-04-15 Last Seen 2026-04-15 Times Seen 1 Size 371 B (371 bytes) MD5 c00338ecf284a8a252713f1ebf039ce9 SHA1 c933a7bb384b1b557c959058eb19ec80fea180e9 Loading... | |||||
| 4e74b821d1c8a0a3f3ac3ed287cca197 | DocumentWrite | 453 B | 2026-04-15 | 2026-04-15 | |
Introduced by DocumentWrite First Seen 2026-04-15 Last Seen 2026-04-15 Times Seen 1 Size 453 B (453 bytes) MD5 4e74b821d1c8a0a3f3ac3ed287cca197 SHA1 364da0782a6c1080f1a0a83f642fe649277ddb4f Loading... | |||||
| be5c5cacf41250dd46af2aa940b7fd90 | DocumentWrite | 245 B | 2026-04-15 | 2026-04-15 | |
Introduced by DocumentWrite First Seen 2026-04-15 Last Seen 2026-04-15 Times Seen 1 Size 245 B (245 bytes) MD5 be5c5cacf41250dd46af2aa940b7fd90 SHA1 23243161167ce9bee2503e3c46d9d587906807be Loading... | |||||
| 7b3035d9b9e04286dc571fb9eab23fdf | DocumentWrite | 102 B | 2023-03-07 | 2026-04-15 | |
Introduced by DocumentWrite First Seen 2023-03-07 Last Seen 2026-04-15 Times Seen 1055 Size 102 B (102 bytes) MD5 7b3035d9b9e04286dc571fb9eab23fdf SHA1 87271d0d4bb274f6c36a2b87bf4fcf088a2a3a1b Loading... | |||||
| d18c3cb37b42f9af38944b152b836288 | DocumentWrite | 437 B | 2026-04-15 | 2026-04-15 | |
Introduced by DocumentWrite First Seen 2026-04-15 Last Seen 2026-04-15 Times Seen 1 Size 437 B (437 bytes) MD5 d18c3cb37b42f9af38944b152b836288 SHA1 9bc7b0fea750104fb9a0f4f43190ee02cd43ffe0 Loading... | |||||
| 4c085bafeb40ebedaaa5ed3e350f8e82 | DocumentWrite | 351 B | 2026-04-15 | 2026-04-15 | |
Introduced by DocumentWrite First Seen 2026-04-15 Last Seen 2026-04-15 Times Seen 1 Size 351 B (351 bytes) MD5 4c085bafeb40ebedaaa5ed3e350f8e82 SHA1 1b9034a459f61fba5acd5434eff4273d6d688c58 Loading... | |||||
| c41065234ac6a056ae2dd0bc86826582 | DocumentWrite | 387 B | 2026-04-15 | 2026-04-15 | |
Introduced by DocumentWrite First Seen 2026-04-15 Last Seen 2026-04-15 Times Seen 1 Size 387 B (387 bytes) MD5 c41065234ac6a056ae2dd0bc86826582 SHA1 cec8f60ebe7282ecfc686264ee012a65e0a6b6ca Loading... | |||||
| 4ee21ff4e86235370f9a853a5f049a4a | DocumentWrite | 381 B | 2026-04-15 | 2026-04-15 | |
Introduced by DocumentWrite First Seen 2026-04-15 Last Seen 2026-04-15 Times Seen 1 Size 381 B (381 bytes) MD5 4ee21ff4e86235370f9a853a5f049a4a SHA1 af4c5c0699a540ab6dc13dc968f1b72d4685c7c6 Loading... | |||||
HTTP Transactions (60)
| URL | IP | Response | Size |
|---|




