Report Overview
Visitedpublic
2025-12-30 13:43:47
Tags
Submit Tags
URL
obmenvsem.com/info.php?id=5220386
Finishing URL
ru2.obmenvsem.cc/info.php?id=5220386
IP / ASN

82.192.80.133
Title
82-ALA-Melissa-S33-083.jpg () - скачать на мобильный телефон
Detections
urlquery
0
Network Intrusion Detection
0
Threat Detection Systems
3
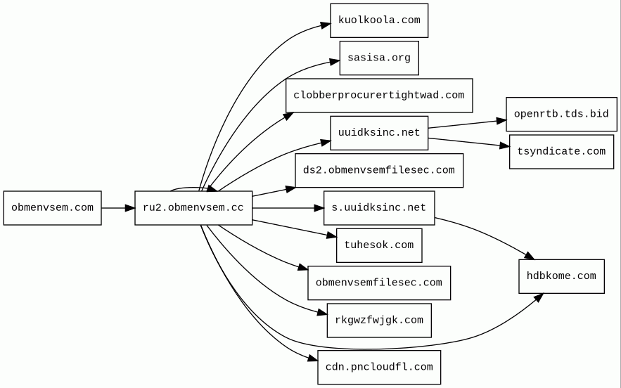
Host Summary
| Host | Rank | Registered | First Seen | Last Seen | Sent | Received | IP | Fingerprints |
|---|---|---|---|---|---|---|---|---|
obmenvsemfilesec.com | unknown | 2025-10-18 | 2025-11-05 | 2025-12-16 | 1.5 kB | 17 kB | ![]() 82.192.80.149 | |
hdbkome.com 4 alert(s) on this Host | 128894 | 2023-06-02 | 2023-06-16 | 2025-12-30 | 2.3 kB | 26 kB | ![]() 31.220.27.135 | |
ru2.obmenvsem.cc | unknown | 2024-11-01 | 2025-12-30 | 2025-12-30 | 5.9 kB | 1.0 MB | ![]() 82.192.80.133 | |
tsyndicate.com | 1289 | 2017-03-08 | 2017-03-16 | 2025-12-30 | 503 B | 855 B | ![]() 136.243.90.242 | |
cdn.pncloudfl.com | 95245 | 2021-04-20 | 2021-06-07 | 2025-12-26 | 1.5 kB | 18 kB | ![]() 172.66.165.188 | |
rkgwzfwjgk.com 4 alert(s) on this Host | 637113 | 2023-03-06 | 2023-03-06 | 2025-12-30 | 4.2 kB | 207 kB | ![]() 212.117.190.201 | |
openrtb.tds.bid | unknown | 2022-07-21 | 2025-11-27 | 2025-12-25 | 457 B | 192 B | ![]() 85.202.195.162 | |
sasisa.org 1 alert(s) on this Host | 502253 | 2008-06-10 | 2014-03-11 | 2025-12-18 | 442 B | 522 B | ![]() 85.17.28.52 | |
obmenvsem.com | unknown | 2025-11-21 | 2025-12-21 | 2025-12-21 | 501 B | 66 kB | ![]() 82.192.80.133 | |
kuolkoola.com | 47044 | 2025-03-20 | 2025-05-08 | 2025-12-25 | 1.1 kB | 5.6 kB | ![]() 172.67.195.236 | |
ds2.obmenvsemfilesec.com | unknown | 2025-10-18 | 2025-11-05 | 2025-12-25 | 500 B | 72 kB | ![]() 85.17.28.50 | |
s.uuidksinc.net | 47808 | 2015-05-05 | 2015-07-20 | 2025-12-25 | 509 B | 544 B | ![]() 31.220.27.155 | |
uuidksinc.net | 6184 | 2015-05-05 | 2015-05-31 | 2025-12-25 | 581 B | 3.1 kB | ![]() 31.220.27.155 | |
tuhesok.com | 758811 | 2024-07-31 | 2024-08-14 | 2025-12-21 | 409 B | 44 kB | ![]() 88.208.46.49 | |
clobberprocurertightwad.com | 52289 | 2024-05-17 | 2024-05-19 | 2025-12-29 | 3.1 kB | 164 kB | ![]() 94.242.247.29 |
Nginx (Web servers, Reverse proxies)
Nginx is a web server that can also be used as a reverse proxy, load balancer, mail proxy and HTTP cache.Nginx:1.23.2 (Web servers, Reverse proxies)
Nginx is a web server that can also be used as a reverse proxy, load balancer, mail proxy and HTTP cache.Cloudflare (CDN)
Cloudflare is a web-infrastructure and website-security company, providing content-delivery-network services, DDoS mitigation, Internet security, and distributed domain-name-server services.Amazon Web Services (PaaS)
Amazon Web Services (AWS) is a comprehensive cloud services platform offering compute power, database storage, content delivery and other functionality.Related reports
Threat Detection Systems
| Detection System | Indicator | Verdict | Alert |
|---|---|---|---|
| DNS4EU | rkgwzfwjgk.com | malicious | Sinkholed |
| Cloudflare DNS | hdbkome.com | malicious | Sinkholed |
| DNS4EU | sasisa.org | malicious | Sinkholed |
JavaScript (15)
No JavaScripts
HTTP Transactions (39)
| URL | IP | Response | Size |
|---|



