Report Overview
Visitedpublic
2025-07-10 07:51:41
Tags
Submit Tags
URL
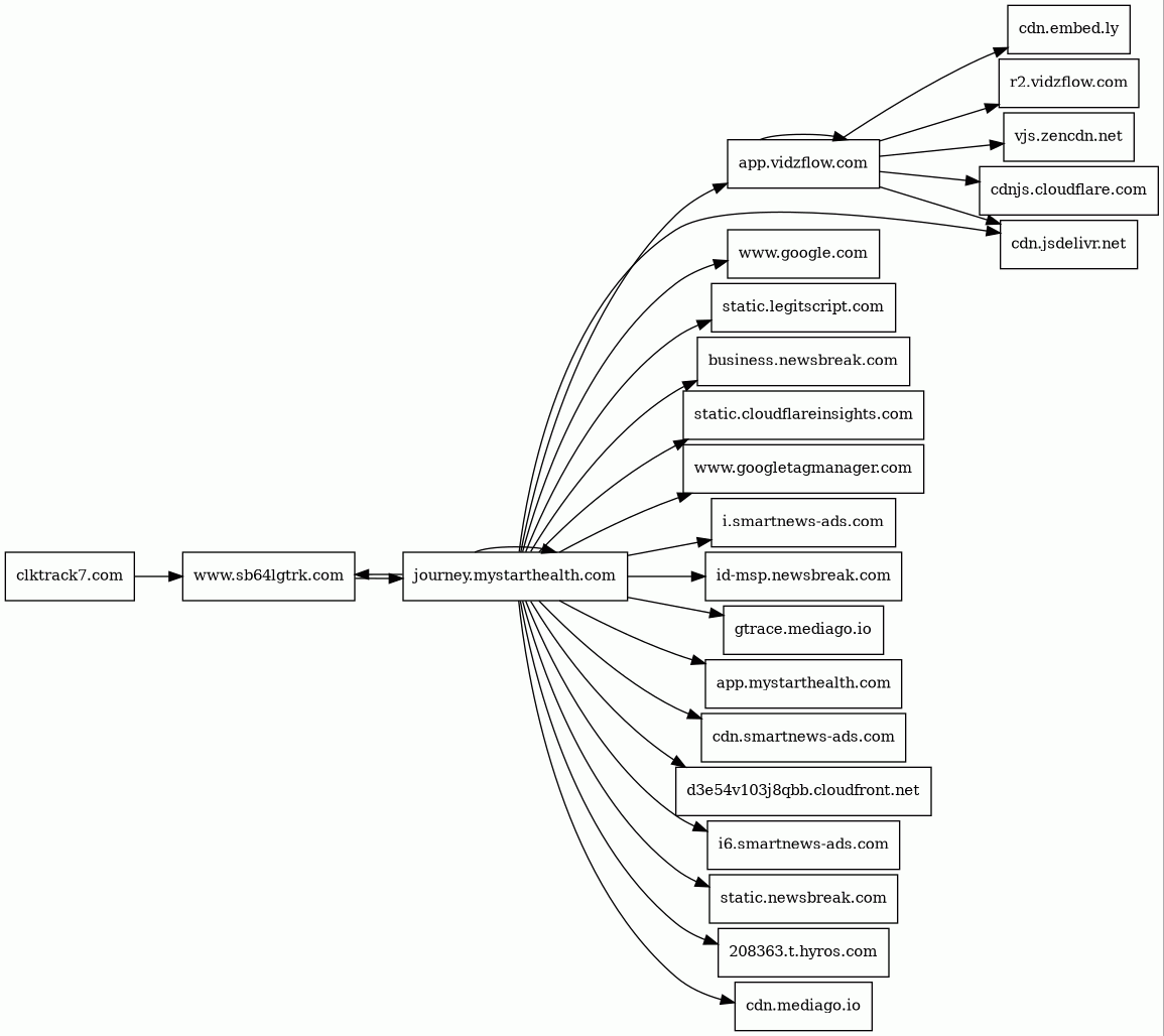
clktrack7.com/?a=542&c=15456&oc=3718&s1=my2mn7&ckmguid=d3883781-0ff3-4a3b-b84e-d66286178b95
Finishing URL
journey.mystarthealth.com/wellnes/weightloss/2411/o12a/?utm_source=31&_ef_transaction_id=af2df1cb6e574b9c9403333ce1a15b44
IP / ASN

34.214.210.148
Title
MyStart Health - Weight Loss Program
Detections
urlquery
0
Network Intrusion Detection
0
Threat Detection Systems
0
Host Summary
| Host | Rank | Registered | First Seen | Last Seen | Sent | Received | IP | Fingerprints |
|---|---|---|---|---|---|---|---|---|
app.mystarthealth.com | unknown | 2024-05-08 | 2025-03-23 | 2025-07-09 | 440 B | 347 kB | ![]() 104.21.20.223 | |
i.smartnews-ads.com | 61738 | 2014-10-01 | 2016-04-25 | 2025-07-08 | 710 B | 304 B | ![]() 57.181.214.164 | |
cdn.jsdelivr.net | 439 | 2012-05-16 | 2012-09-30 | 2025-07-09 | 1.4 kB | 164 kB | ![]() 151.101.193.229 | |
business.newsbreak.com | 19951 | 1997-09-03 | 2021-10-06 | 2025-07-07 | 996 B | 280 B | ![]() 44.237.103.98 | |
cdn.mediago.io | 14324 | 2019-03-15 | 2020-08-25 | 2025-07-10 | 1.0 kB | 115 kB | ![]() 54.240.174.12 | |
208363.t.hyros.com | unknown | 2005-08-16 | 2025-06-13 | 2025-07-09 | 659 B | 444 B | ![]() 44.216.215.184 | |
journey.mystarthealth.com | unknown | 2024-05-08 | 2025-06-13 | 2025-07-09 | 18 kB | 1.8 MB | ![]() 104.21.20.223 | |
www.google.com | 7 | 1997-09-15 | 2015-05-10 | 2025-07-09 | 947 B | 576 B | ![]() 142.250.74.68 | |
static.legitscript.com | 36878 | 2007-03-20 | 2012-10-24 | 2025-07-05 | 898 B | 24 kB | ![]() 104.18.16.34 | |
r2.vidzflow.com | unknown | 2023-02-17 | 2024-10-25 | 2025-07-08 | 3.1 kB | 25 MB | ![]() 188.114.96.1 | |
static.cloudflareinsights.com | 1294 | 2019-08-30 | 2019-09-24 | 2025-07-09 | 528 B | 20 kB | ![]() 104.16.80.73 | |
www.googletagmanager.com | 75 | 2011-11-11 | 2012-10-04 | 2025-07-09 | 891 B | 801 kB | ![]() 142.250.74.136 | |
vjs.zencdn.net | 4968 | 2011-12-27 | 2012-05-21 | 2025-07-05 | 862 B | 642 kB | ![]() 151.101.2.217 | |
cdn.smartnews-ads.com | 52739 | 2014-10-01 | 2015-04-10 | 2025-07-08 | 430 B | 5.6 kB | ![]() 3.167.2.56 | |
d3e54v103j8qbb.cloudfront.net | unknown | 2008-04-25 | 2016-03-11 | 2025-07-03 | 531 B | 90 kB | ![]() 54.230.245.67 | |
clktrack7.com | unknown | 2021-05-22 | 2021-05-26 | 2025-07-06 | 559 B | 130 kB | ![]() 35.161.101.29 | |
app.vidzflow.com | unknown | 2023-02-17 | 2023-06-22 | 2025-07-08 | 2.1 kB | 90 kB | ![]() 139.59.144.54 | |
www.sb64lgtrk.com | unknown | 2021-11-09 | 2022-09-10 | 2025-07-09 | 2.8 kB | 194 kB | ![]() 34.107.223.80 | |
cdn.embed.ly | 16539 | 2009-10-13 | 2013-05-21 | 2025-07-06 | 421 B | 15 kB | ![]() 104.16.90.50 | |
id-msp.newsbreak.com | unknown | 1997-09-03 | 2025-05-15 | 2025-07-06 | 580 B | 403 B | ![]() 54.200.185.167 | |
gtrace.mediago.io | unknown | 2019-03-15 | 2023-12-08 | 2025-07-10 | 2.1 kB | 1.5 kB | ![]() 35.214.168.80 | |
i6.smartnews-ads.com | unknown | 2014-10-01 | 2022-08-31 | 2025-07-06 | 722 B | 685 B | ![]() 54.240.174.83 | |
cdnjs.cloudflare.com | 235 | 2009-02-17 | 2012-05-23 | 2025-07-09 | 455 B | 17 kB | ![]() 104.17.25.14 | |
static.newsbreak.com | 48268 | 1997-09-03 | 2019-09-26 | 2025-07-07 | 463 B | 12 kB | ![]() 54.240.174.29 |
Related reports
Threat Detection Systems
Public InfoSec YARA rules
No alerts detected
OpenPhish
No alerts detected
PhishTank
No alerts detected
Quad9 DNS
No alerts detected
ThreatFox
No alerts detected
JavaScript (31)
| HASH | FROM | Size | First Seen | Last Seen | |
|---|---|---|---|---|---|
| da18838ff57a78c269ab509c28e41d9c | DocumentWrite | 161 B | 2025-06-22 | 2026-03-22 | |
Introduced by DocumentWrite First Seen 2025-06-22 Last Seen 2026-03-22 Times Seen 25 Size 161 B (161 bytes) MD5 da18838ff57a78c269ab509c28e41d9c SHA1 027bd316f1094863f34f86c376bba8935706e041 Loading... | |||||
| 79e7664e335172a2ce482f8b27679620 | DocumentWrite | 134 B | 2025-06-22 | 2026-03-22 | |
Introduced by DocumentWrite First Seen 2025-06-22 Last Seen 2026-03-22 Times Seen 25 Size 134 B (134 bytes) MD5 79e7664e335172a2ce482f8b27679620 SHA1 38061582e72d9c06e9936db07c684f1236df1db7 Loading... | |||||
| cfb0b5f8ccae71824d6eaeed9d5efb2c | DocumentWrite | 4 B | 2023-03-07 | 2026-04-02 | |
Introduced by DocumentWrite First Seen 2023-03-07 Last Seen 2026-04-02 Times Seen 5005 Size 4 B (4 bytes) MD5 cfb0b5f8ccae71824d6eaeed9d5efb2c SHA1 f26a5fc2d93401fd0a0fb60d5b8ba770e74ca387 Loading... | |||||
HTTP Transactions (70)
| URL | IP | Response | Size |
|---|



