Report Overview
Visitedpublic
2025-03-27 18:20:53
Tags
Submit Tags
URL
bloombergradio.com
Finishing URL
www.bloombergradio.com/
IP / ASN
3.33.146.110
#16509 AMAZON-02
Title
Bloomberg Radio

Detections

urlquery
0
Network Intrusion Detection
0
Threat Detection Systems
0

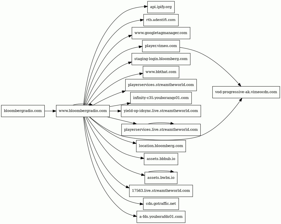
Host Summary

HostRankRegisteredFirst SeenLast Seen
www.bbthat.com
606112015-09-222015-11-032025-03-24
17563.live.streamtheworld.com
2548512004-10-212025-03-272025-03-27
rtb.adentifi.com
10862011-11-192014-11-072025-03-20
a-fds.youborafds01.com
120192015-12-102017-01-302025-03-24
www.googletagmanager.com
752011-11-112012-10-042025-03-26
infinity-c35.youboranqs01.com
unknown2015-12-102023-05-162025-01-13
location.bloomberg.com
464451993-09-292017-01-302025-03-25
bloombergradio.com
1651431999-03-032025-03-272025-03-27
player.vimeo.com
18582004-12-152013-09-262025-03-27
www.bloombergradio.com
103943unknown2015-05-042023-01-06
playerservices.streamtheworld.com
198042004-10-212012-08-142025-03-15
yield-op-idsync.live.streamtheworld.com
145692004-10-212018-05-092025-03-23
playerservices.live.streamtheworld.com
161712004-10-212012-11-062025-03-23
staging-login.bloomberg.com
unknown1993-09-292025-03-272025-03-27
assets.bbhub.io
1788992016-03-292020-05-312025-03-24
assets.bwbx.io
181092008-12-162015-02-072025-03-23
cdn.gotraffic.net
367731999-03-072012-06-262023-11-08
api.ipify.org
32672014-01-052014-10-062025-03-26
vod-progressive-ak.vimeocdn.com
unknown2010-04-212024-11-122025-03-21

Related reports

Threat Detection Systems

Public InfoSec YARA rules

No alerts detected


OpenPhish

No alerts detected


PhishTank

No alerts detected


Quad9 DNS

No alerts detected


ThreatFox

No alerts detected


JavaScript (38)

HTTP Transactions (82)

URLIPResponseSize