Report Overview
Visitedpublic
2026-03-04 07:59:30
Tags
Submit Tags
URL
www.robiox.com.py/games/92890194833092/RELAPSE-Dating-Hangout?privateServerLinkCode=257434941151195116785291811350
Finishing URL
www.robiox.com.py/games/92890194833092/RELAPSE-Dating-Hangout?privateServerLinkCode=257434941151195116785291811350
IP / ASN

138.226.236.35
Title
Dating Hangout | Play on Roblox
Detections
urlquery
0
Network Intrusion Detection
0
Threat Detection Systems
10
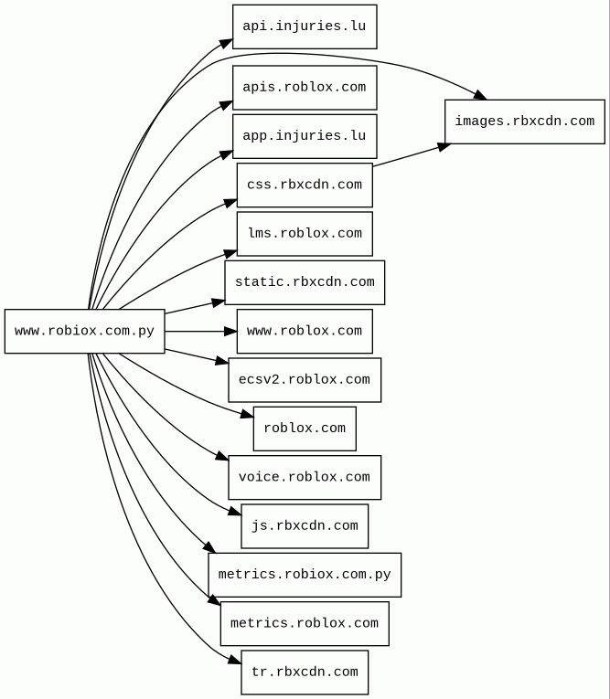
Host Summary
| Host | Rank | Registered | First Seen | Last Seen | Sent | Received | IP | Fingerprints |
|---|---|---|---|---|---|---|---|---|
voice.roblox.com | 30097 | 2004-01-30 | 2019-10-15 | 2026-03-01 | 496 B | 534 B | ![]() 128.116.13.3 | ![]() |
api.injuries.lu 39 alert(s) on this Host | 5485296 | unknown | 2024-10-15 | 2026-03-02 | 22 kB | 24 kB | ![]() 138.226.236.35 | |
app.injuries.lu 13 alert(s) on this Host | 4683579 | unknown | 2024-10-27 | 2026-03-02 | 6.1 kB | 1.2 MB | ![]() 138.226.236.35 | |
www.robiox.com.py 20 alert(s) on this Host | unknown | unknown | 2025-10-30 | 2026-03-02 | 3.5 kB | 12 kB | ![]() 138.226.236.35 | |
tr.rbxcdn.com | 26027 | 2013-07-17 | 2019-05-23 | 2026-02-26 | 492 B | 75 kB | ![]() 52.84.50.56 | ![]() |
css.rbxcdn.com | 73058 | 2013-07-17 | 2017-02-16 | 2026-02-27 | 18 kB | 2.5 MB | ![]() 2.22.55.27 | |
www.roblox.com | 1776 | 2004-01-30 | 2012-05-24 | 2026-02-26 | 2.8 kB | 15 kB | ![]() 128.116.31.3 | |
images.rbxcdn.com | 99657 | 2013-07-17 | 2013-08-19 | 2026-02-26 | 4.1 kB | 149 kB | ![]() 2.22.55.99 | |
roblox.com | 80 | 2004-01-30 | 2012-05-24 | 2026-02-26 | 415 B | 1.0 kB | ![]() 128.116.102.3 | |
metrics.roblox.com | 30666 | 2004-01-30 | 2019-02-13 | 2026-02-25 | 462 B | 758 B | ![]() 128.116.13.3 | ![]() |
static.rbxcdn.com | 57272 | 2013-07-17 | 2017-01-30 | 2026-02-27 | 958 B | 74 kB | ![]() 2.22.55.113 | |
js.rbxcdn.com | 67902 | 2013-07-17 | 2013-08-16 | 2026-02-26 | 54 kB | 9.6 MB | ![]() 2.23.13.128 | |
ecsv2.roblox.com | 21988 | 2004-01-30 | 2015-06-10 | 2026-02-26 | 2.1 kB | 2.0 kB | ![]() 128.116.13.3 | ![]() |
metrics.robiox.com.py 4 alert(s) on this Host | unknown | unknown | 2025-10-30 | 2026-02-25 | 517 B | 0 B | ![]() 0.0.0.0 | |
lms.roblox.com | 57671 | 2004-01-30 | 2020-05-12 | 2026-02-27 | 454 B | 1.3 kB | ![]() 128.116.13.3 | |
apis.roblox.com | 22537 | 2004-01-30 | 2019-10-02 | 2026-02-27 | 447 B | 625 B | ![]() 128.116.31.3 | ![]() |
Envoy (Reverse proxies)
Envoy is an open-source edge and service proxy, designed for cloud-native applications.Amazon CloudFront (CDN)
Amazon CloudFront is a fast content delivery network (CDN) service that securely delivers data, videos, applications, and APIs to customers globally with low latency, high transfer speeds.Amazon Web Services (PaaS)
Amazon Web Services (AWS) is a comprehensive cloud services platform offering compute power, database storage, content delivery and other functionality.Amazon S3 (CDN)
Amazon S3 or Amazon Simple Storage Service is a service offered by Amazon Web Services (AWS) that provides object storage through a web service interface.Arkose Labs (Security)
Arkose Labs is a toolkit for fraud prevention that provides solutions to detect and mitigate malicious activity across digital platforms.Related reports
Threat Detection Systems
| Detection System | Indicator | Verdict | Alert |
|---|---|---|---|
| Hagezi Threat Feed | app.injuries.lu | malicious | Sinkholed |
| OpenDNS | www.robiox.com.py | phishing | Phishing Block |
| Cloudflare DNS | www.robiox.com.py | malicious | Sinkholed |
| Quad9 DNS | www.robiox.com.py | malicious | Sinkholed |
| Hagezi Threat Feed | www.robiox.com.py | malicious | Sinkholed |
| Hagezi Threat Feed | api.injuries.lu | malicious | Sinkholed |
| OpenDNS | metrics.robiox.com.py | phishing | Phishing Block |
| DNS4EU | metrics.robiox.com.py | malicious | Sinkholed |
| Hagezi Threat Feed | metrics.robiox.com.py | malicious | Sinkholed |
| Cloudflare DNS | metrics.robiox.com.py | malicious | Sinkholed |
JavaScript (64)
No JavaScripts
HTTP Transactions (233)
| URL | IP | Response | Size |
|---|





