Report Overview
Visitedpublic
2026-03-02 23:46:23
Tags
Submit Tags
URL
www.raveis.com/
Finishing URL
www.raveis.com/
IP / ASN

52.171.209.19
Title
William Raveis: The Northeast's No. 1 Family-Owned Real Estate Agency
Detections
urlquery
0
Network Intrusion Detection
0
Threat Detection Systems
1
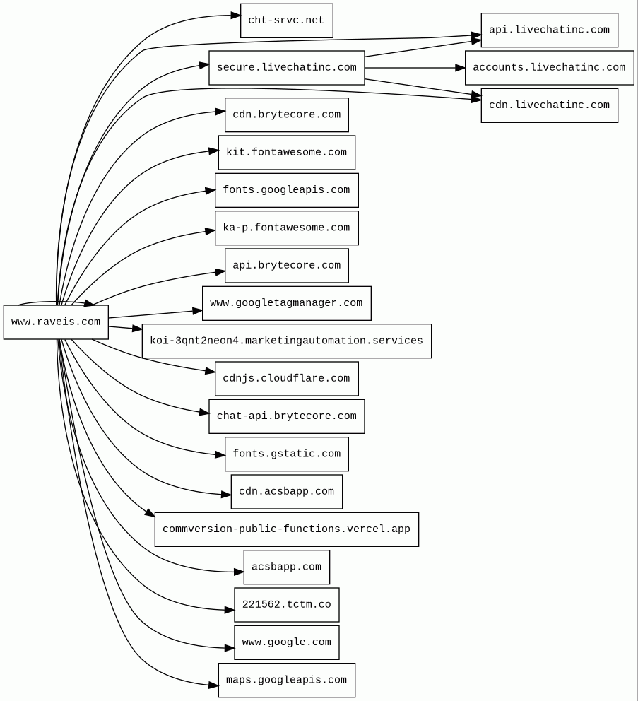
Host Summary
| Host | Rank | Registered | First Seen | Last Seen | Sent | Received | IP | Fingerprints |
|---|---|---|---|---|---|---|---|---|
cdn.acsbapp.com | 31348 | 2020-08-08 | 2020-08-16 | 2026-02-25 | 460 B | 1.1 kB | ![]() 104.20.47.8 | |
kit.fontawesome.com | 16651 | 2012-10-18 | 2019-03-29 | 2026-03-02 | 449 B | 16 kB | ![]() 104.18.40.68 | |
cht-srvc.net | 268197 | 2022-04-28 | 2022-04-28 | 2026-02-27 | 4.4 kB | 38 kB | ![]() 216.150.1.1 | |
fonts.gstatic.com | unknown | 2008-02-11 | 2014-04-02 | 2026-03-01 | 560 B | 20 kB | ![]() 142.250.178.35 | |
cdn.brytecore.com | 1700646 | 2012-02-16 | 2015-09-16 | 2026-02-22 | 1.5 kB | 20 kB | ![]() 54.89.205.40 | |
cdnjs.cloudflare.com | 1222 | 2009-02-17 | 2012-05-23 | 2026-03-01 | 933 B | 27 kB | ![]() 104.17.25.14 | |
commversion-public-functions.vercel.app | 927678 | 2020-01-28 | 2022-10-07 | 2026-02-21 | 515 B | 731 B | ![]() 64.29.17.195 | |
secure.livechatinc.com | 8212 | 2005-10-31 | 2012-08-20 | 2026-03-02 | 715 B | 2.0 kB | ![]() 23.0.161.50 | |
chat-api.brytecore.com | 1695264 | 2012-02-16 | 2021-11-02 | 2026-02-22 | 1.2 kB | 973 B | ![]() 54.227.205.37 | |
maps.googleapis.com 1 alert(s) on this Host | 3442 | 2005-01-25 | 2012-05-22 | 2026-03-01 | 1.8 kB | 1.1 MB | ![]() 142.250.74.10 | |
ka-p.fontawesome.com | 22175 | 2012-10-18 | 2019-12-16 | 2026-03-02 | 9.5 kB | 840 kB | ![]() 104.18.40.68 | |
cdn.livechatinc.com | 36142 | 2005-10-31 | 2012-06-22 | 2026-03-02 | 6.7 kB | 1.1 MB | ![]() 95.101.10.171 | |
www.raveis.com | 558787 | 1995-10-11 | 2017-02-03 | 2026-01-25 | 20 kB | 1.7 MB | ![]() 52.171.209.19 | ![]() ![]() ![]() |
api.brytecore.com | 941119 | 2012-02-16 | 2017-06-28 | 2026-02-22 | 5.1 kB | 4.5 kB | ![]() 44.220.109.233 | |
www.google.com | 22 | 1997-09-15 | 2015-05-10 | 2026-03-01 | 3.8 kB | 2.0 kB | ![]() 172.217.19.228 | |
www.googletagmanager.com | 283 | 2011-11-11 | 2012-10-04 | 2026-03-01 | 1.3 kB | 1.0 MB | ![]() 142.251.142.232 | |
koi-3qnt2neon4.marketingautomation.services | 3905686 | 2015-04-07 | 2022-08-12 | 2026-01-25 | 1.1 kB | 14 kB | ![]() 34.8.56.4 | |
api.livechatinc.com | 29526 | 2005-10-31 | 2013-12-20 | 2026-03-02 | 2.5 kB | 27 kB | ![]() 23.0.161.50 | |
221562.tctm.co | 3847014 | 2012-09-02 | 2020-01-29 | 2026-01-25 | 406 B | 48 kB | ![]() 54.240.174.100 | |
fonts.googleapis.com | 313 | 2005-01-25 | 2012-05-23 | 2026-03-01 | 466 B | 1.6 kB | ![]() 142.250.178.42 | |
acsbapp.com | 9095 | 2020-08-08 | 2020-08-14 | 2026-02-25 | 425 B | 820 kB | ![]() 172.66.147.250 | |
accounts.livechatinc.com | 44666 | 2005-10-31 | 2017-07-31 | 2026-03-02 | 575 B | 1.9 kB | ![]() 23.0.161.50 |
Cloudflare (CDN)
Cloudflare is a web-infrastructure and website-security company, providing content-delivery-network services, DDoS mitigation, Internet security, and distributed domain-name-server services.Google Cloud Storage (Miscellaneous)
Google Cloud Storage allows world-wide storage and retrieval of any amount of data at any time.Google Cloud (IaaS)
Google Cloud is a suite of cloud computing services.Vercel (PaaS)
Vercel is a cloud platform for static frontends and serverless functions.Nginx (Web servers, Reverse proxies)
Nginx is a web server that can also be used as a reverse proxy, load balancer, mail proxy and HTTP cache.Express (Web frameworks, Web servers)
Express is a web application framework for Node.js, released as free and open-source software under the MIT License. It is designed for building web applications and APIs.Node.js (Programming languages)
Node.js is an open-source, cross-platform, JavaScript runtime environment that executes JavaScript code outside a web browser.IIS:10.0 (Web servers)
Internet Information Services (IIS) is an extensible web server software created by Microsoft for use with the Windows NT family.Windows Server (Operating systems)
Windows Server is a brand name for a group of server operating systems.Microsoft ASP.NET (Web frameworks)
ASP.NET is an open-source, server-side web-application framework designed for web development to produce dynamic web pages.Osano:3.1.0 (Cookie compliance)
Osano is a data privacy platform that helps your website comply with regulations such as GDPR and CCPA.Google Maps (Maps)
Google Maps is a web mapping service. It offers satellite imagery, aerial photography, street maps, 360° interactive panoramic views of streets, real-time traffic conditions, and route planning for traveling by foot, car, bicycle and air, or public transportation.OWL Carousel (JavaScript libraries)
OWL Carousel is an enabled jQuery plugin that lets you create responsive carousel sliders.jQuery (JavaScript libraries)
jQuery is a JavaScript library which is a free, open-source software designed to simplify HTML DOM tree traversal and manipulation, as well as event handling, CSS animation, and Ajax.Google Tag Manager (Tag managers)
Google Tag Manager is a tag management system (TMS) that allows you to quickly and easily update measurement codes and related code fragments collectively known as tags on your website or mobile app.Onsen UI (Mobile frameworks)
Onsen UI is an open-source HTML5 hybrid app framework offering mobile UI components for PhoneGap and Cordova development.Font Awesome (Font scripts)
Font Awesome is a font and icon toolkit based on CSS and Less.cdnjs (CDN)
cdnjs is a free distributed JS library delivery service.Google Cloud CDN (CDN)
Cloud CDN uses Google's global edge network to serve content closer to users.OpenResty (Web servers)
OpenResty is a web platform based on nginx which can run Lua scripts using its LuaJIT engine.Amazon Web Services (PaaS)
Amazon Web Services (AWS) is a comprehensive cloud services platform offering compute power, database storage, content delivery and other functionality.Amazon CloudFront (CDN)
Amazon CloudFront is a fast content delivery network (CDN) service that securely delivers data, videos, applications, and APIs to customers globally with low latency, high transfer speeds.Related reports
Threat Detection Systems
| Detection System | Indicator | Verdict | Alert |
|---|---|---|---|
| Private YARA rules | maps.googleapis.com/maps-api-v3/api/js/64/3a/common.js | audit | Hunting_JS_WebAssembly |
JavaScript (61)
| HASH | FROM | Size | First Seen | Last Seen | |
|---|---|---|---|---|---|
| 6adcbb972c87b7e8dc92a82b6e6fe892 | DocumentWrite | 6.5 kB | 2026-03-02 | 2026-03-02 | |
Introduced by DocumentWrite First Seen 2026-03-02 Last Seen 2026-03-02 Times Seen 1 Size 6.5 kB (6542 bytes) MD5 6adcbb972c87b7e8dc92a82b6e6fe892 SHA1 1f38aec686f01e3622f9384beb63613118c9eac3 Loading... | |||||
HTTP Transactions (120)
| URL | IP | Response | Size |
|---|





