Report Overview
Visitedpublic
2026-01-04 10:41:54
Tags
Submit Tags
URL
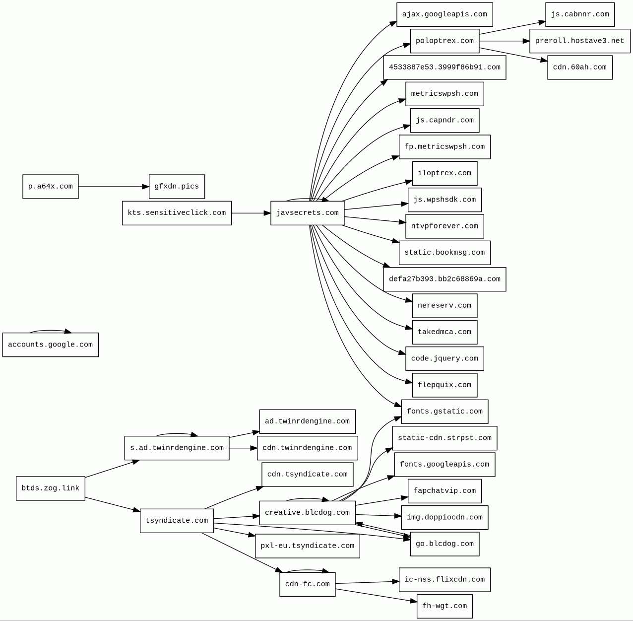
kts.sensitiveclick.com/in/2660/
Finishing URL
javsecrets.com/no/?c=&src_hostname=&source=&target_id=&subid=tcbp_1758&sid={{sid}}&utm_source=tcb&utm_medium=-&utm_campaign={{sid}}----162514&utm_content=1758--
IP / ASN

62.122.173.28
Title
Japanese Sex Videos and Categories | Free JAV Porn Tube - javsecrets.com
Detections
urlquery
0
Network Intrusion Detection
0
Threat Detection Systems
13
Host Summary
| Host | Rank | Registered | First Seen | Last Seen | Sent | Received | IP | Fingerprints |
|---|---|---|---|---|---|---|---|---|
fapchatvip.com 1 alert(s) on this Host | 44916 | 2025-04-23 | 2025-07-24 | 2026-01-01 | 436 B | 472 B | ![]() 194.1.140.1 | |
fp.metricswpsh.com 4 alert(s) on this Host | 154722 | 2021-10-29 | 2022-04-22 | 2025-12-31 | 2.1 kB | 1.6 kB | ![]() 157.90.84.242 | |
preroll.hostave3.net | 304993 | 2005-09-05 | 2018-02-22 | 2026-01-01 | 1.4 kB | 2.4 kB | ![]() 104.21.81.190 | |
takedmca.com | unknown | 2025-05-28 | 2025-09-12 | 2025-12-31 | 494 B | 11 kB | ![]() 94.130.197.238 | |
code.jquery.com | 4915 | 2005-12-10 | 2012-05-21 | 2025-12-28 | 422 B | 88 kB | ![]() 151.101.130.137 | |
p.a64x.com | 273555 | 2023-07-27 | 2023-07-27 | 2026-01-01 | 1.5 kB | 1.5 kB | ![]() 172.67.185.171 | |
gfxdn.pics 4 alert(s) on this Host | 36621 | 2024-10-01 | 2024-10-01 | 2026-01-01 | 889 B | 4.7 kB | ![]() 45.133.44.24 | |
img.doppiocdn.com | 38793 | 2022-02-16 | 2025-02-10 | 2025-12-30 | 8.3 kB | 271 kB | ![]() 104.17.222.114 | |
accounts.google.com | 103 | 1997-09-15 | 2012-05-23 | 2025-12-29 | 1.8 kB | 6.9 kB | ![]() 142.250.150.84 | |
pxl-eu.tsyndicate.com | 61788 | 2017-03-08 | 2025-07-17 | 2026-01-01 | 3.8 kB | 394 B | ![]() 94.130.37.151 | |
ic-nss.flixcdn.com | 60032 | 2017-05-17 | 2024-04-26 | 2026-01-01 | 2.1 kB | 167 kB | ![]() 185.76.9.5 | ![]() |
metricswpsh.com 1 alert(s) on this Host | 8777 | 2021-10-29 | 2021-11-02 | 2026-01-02 | 877 B | 322 B | ![]() 138.201.237.88 | |
cdn.60ah.com | 285202 | 2023-01-18 | 2023-05-16 | 2026-01-01 | 428 B | 2.1 kB | ![]() 45.133.44.25 | |
ajax.googleapis.com | 3691 | 2005-01-25 | 2012-05-22 | 2025-12-28 | 441 B | 96 kB | ![]() 142.251.142.234 | |
static-cdn.strpst.com | 64029 | 2021-05-31 | 2023-01-16 | 2026-01-01 | 8.7 kB | 146 kB | ![]() 104.17.10.106 | |
a.adspector.io | 213577 | 2023-06-02 | 2024-06-28 | 2026-01-01 | 492 B | 705 B | ![]() 172.67.161.189 | |
go.blcdog.com 6 alert(s) on this Host | 187088 | 2024-01-09 | 2024-08-05 | 2025-12-31 | 5.0 kB | 38 kB | ![]() 172.64.147.206 | |
flepquix.com | 17067 | 2025-03-10 | 2025-03-24 | 2026-01-01 | 1.4 kB | 966 B | ![]() 195.201.208.168 | |
ntvpforever.com | 18811 | 2021-11-18 | 2021-11-19 | 2025-12-30 | 1.0 kB | 717 B | ![]() 167.235.163.216 | |
cdn.twinrdengine.com | 405040 | 2023-06-07 | 2023-09-25 | 2026-01-01 | 472 B | 34 kB | ![]() 185.76.9.11 | ![]() |
js.wpshsdk.com | 343711 | 2021-06-04 | 2021-06-04 | 2025-12-28 | 423 B | 32 kB | ![]() 45.133.44.53 | |
cdn-fc.com 6 alert(s) on this Host | 18430 | 2023-02-07 | 2023-03-03 | 2026-01-01 | 4.3 kB | 163 kB | ![]() 172.67.174.79 | |
js.cabnnr.com | 185771 | 2021-08-30 | 2021-08-30 | 2026-01-01 | 1.3 kB | 2.3 kB | ![]() 45.133.44.52 | |
defa27b393.bb2c68869a.com | unknown | 2025-12-05 | 2026-01-04 | 2026-01-04 | 887 B | 345 B | ![]() 45.133.44.53 | |
ad.twinrdengine.com | 79586 | 2023-06-07 | 2024-01-20 | 2025-12-29 | 758 B | 3.3 kB | ![]() 34.111.67.216 | |
s.ad.twinrdengine.com | 159757 | 2023-06-07 | 2024-01-30 | 2025-12-26 | 1.4 kB | 25 kB | ![]() 95.173.205.15 | ![]() |
cdn.tsyndicate.com | 40822 | 2017-03-08 | 2017-07-04 | 2026-01-01 | 1.1 kB | 12 kB | ![]() 45.133.44.70 | |
javsecrets.com | 160434 | 2023-08-08 | 2023-08-08 | 2025-12-26 | 40 kB | 3.1 MB | ![]() 172.67.172.150 | ![]() |
kts.sensitiveclick.com | 518301 | 2023-10-31 | 2023-12-09 | 2025-12-26 | 499 B | 426 kB | ![]() 62.122.173.18 | |
poloptrex.com | 17677 | 2023-10-11 | 2023-10-11 | 2026-01-01 | 26 kB | 52 kB | ![]() 159.69.163.100 | |
tsyndicate.com | 1289 | 2017-03-08 | 2017-03-16 | 2025-12-30 | 1.4 kB | 26 kB | ![]() 136.243.90.137 | ![]() |
fonts.googleapis.com | 313 | 2005-01-25 | 2012-05-23 | 2025-12-28 | 489 B | 6.1 kB | ![]() 142.250.74.10 | |
creative.blcdog.com 4 alert(s) on this Host | 254844 | 2024-01-09 | 2024-08-05 | 2026-01-01 | 4.3 kB | 1.2 MB | ![]() 172.67.176.108 | |
4533887e53.3999f86b91.com | unknown | 2025-12-05 | 2026-01-04 | 2026-01-04 | 994 B | 150 kB | ![]() 45.133.44.52 | |
nereserv.com 6 alert(s) on this Host | 17097 | 2020-12-21 | 2020-12-21 | 2025-12-31 | 2.0 kB | 966 B | ![]() 167.235.163.216 | |
js.capndr.com 1 alert(s) on this Host | 156902 | 2021-08-30 | 2021-08-30 | 2026-01-01 | 415 B | 399 B | ![]() 45.133.44.53 | |
iloptrex.com | 31561 | 2023-10-12 | 2023-10-16 | 2026-01-02 | 13 kB | 87 kB | ![]() 167.235.163.216 | |
fh-wgt.com 2 alert(s) on this Host | 18569 | 2024-10-24 | 2025-03-17 | 2026-01-01 | 571 B | 4.8 kB | ![]() 104.21.63.35 | |
static.bookmsg.com | 169473 | 2020-09-15 | 2020-11-24 | 2026-01-01 | 981 B | 2.3 kB | ![]() 45.133.44.24 | |
fonts.gstatic.com | unknown | 2008-02-11 | 2014-04-02 | 2025-12-28 | 2.1 kB | 75 kB | ![]() 142.250.74.35 | |
btds.zog.link | 370858 | 2015-01-11 | 2019-10-07 | 2026-01-01 | 3.4 kB | 27 kB | ![]() 109.206.163.116 |
Nginx:1.20.1 (Web servers, Reverse proxies)
Nginx is a web server that can also be used as a reverse proxy, load balancer, mail proxy and HTTP cache.Cloudflare (CDN)
Cloudflare is a web-infrastructure and website-security company, providing content-delivery-network services, DDoS mitigation, Internet security, and distributed domain-name-server services.Nginx:1.16.0 (Web servers, Reverse proxies)
Nginx is a web server that can also be used as a reverse proxy, load balancer, mail proxy and HTTP cache.Varnish (Caching)
Varnish is a reverse caching proxy.Nginx (Web servers, Reverse proxies)
Nginx is a web server that can also be used as a reverse proxy, load balancer, mail proxy and HTTP cache.Java (Programming languages)
Java is a class-based, object-oriented programming language that is designed to have as few implementation dependencies as possible.OpenGSE (Web servers)
OpenGSE is a test suite used for testing servlet compliance. It is deployed by using WAR files that are deployed on the server engine.CDN77 (CDN)
CDN77 is a content delivery network (CDN).Nginx:1.20.2 (Web servers, Reverse proxies)
Nginx is a web server that can also be used as a reverse proxy, load balancer, mail proxy and HTTP cache.Amazon Web Services (PaaS)
Amazon Web Services (AWS) is a comprehensive cloud services platform offering compute power, database storage, content delivery and other functionality.Nginx:1.24.0 (Web servers, Reverse proxies)
Nginx is a web server that can also be used as a reverse proxy, load balancer, mail proxy and HTTP cache.Google Cloud Storage (Miscellaneous)
Google Cloud Storage allows world-wide storage and retrieval of any amount of data at any time.Google Cloud (IaaS)
Google Cloud is a suite of cloud computing services.Nginx:1.18.0 (Web servers, Reverse proxies)
Nginx is a web server that can also be used as a reverse proxy, load balancer, mail proxy and HTTP cache.Google Cloud CDN (CDN)
Cloud CDN uses Google's global edge network to serve content closer to users.PHP:7.4.33 (Programming languages)
PHP is a general-purpose scripting language used for web development.OWL Carousel (JavaScript libraries)
OWL Carousel is an enabled jQuery plugin that lets you create responsive carousel sliders.jQuery CDN (CDN)
jQuery CDN is a way to include jQuery in your website without actually downloading and keeping it your website's folder.Google Hosted Libraries (CDN)
Google Hosted Libraries is a stable, reliable, high-speed, globally available content distribution network for the most popular, open-source JavaScript libraries.jQuery:3.7.1 (JavaScript libraries)
jQuery is a JavaScript library which is a free, open-source software designed to simplify HTML DOM tree traversal and manipulation, as well as event handling, CSS animation, and Ajax.TrafficStars (Advertising)
TrafficStars is a self-served ad network and ad exchange that operates mainly in adult-related verticals.Related reports
Threat Detection Systems
| Detection System | Indicator | Verdict | Alert |
|---|---|---|---|
| Cloudflare DNS | creative.blcdog.com | malicious | Sinkholed |
| Cloudflare DNS | cdn-fc.com | malicious | Sinkholed |
| DigiCert UltraDNS | fh-wgt.com | malicious | Sinkholed |
| Cloudflare DNS | fh-wgt.com | malicious | Sinkholed |
| Cloudflare DNS | fp.metricswpsh.com | malicious | Sinkholed |
| Cloudflare DNS | nereserv.com | malicious | Sinkholed |
| Hagezi Threat Feed | nereserv.com | malicious | Sinkholed |
| Cloudflare DNS | go.blcdog.com | malicious | Sinkholed |
| Cloudflare DNS | metricswpsh.com | malicious | Sinkholed |
| Cloudflare DNS | js.capndr.com | malicious | Sinkholed |
| DNS4EU | gfxdn.pics | malicious | Sinkholed |
| DNS0 Zero | gfxdn.pics | malicious | Sinkholed |
| Cloudflare DNS | fapchatvip.com | malicious | Sinkholed |
JavaScript (58)
| HASH | FROM | Size | First Seen | Last Seen | |
|---|---|---|---|---|---|
| f6603c19339363a3d41f24f2d31aac4f | DocumentWrite | 52 B | 2025-02-21 | 2026-03-15 | |
Introduced by DocumentWrite First Seen 2025-02-21 Last Seen 2026-03-15 Times Seen 40 Size 52 B (52 bytes) MD5 f6603c19339363a3d41f24f2d31aac4f SHA1 c2a0f9296ad3bd5feebecdca7e26c1ca08d99f21 Loading... | |||||
| 6175051babcecb987a1afa3dfcdd3204 | DocumentWrite | 1.6 kB | 2026-01-04 | 2026-01-04 | |
Introduced by DocumentWrite First Seen 2026-01-04 Last Seen 2026-01-04 Times Seen 1 Size 1.6 kB (1644 bytes) MD5 6175051babcecb987a1afa3dfcdd3204 SHA1 11aba9b9a08ffcef37a0546eb2dc1a1464ad1734 Loading... | |||||
HTTP Transactions (182)
| URL | IP | Response | Size |
|---|









