Report Overview
Visitedpublic
2025-11-21 12:16:12
Tags
Submit Tags
URL
hpxjxc.xsn5.fit/s/%E5%B0%8F%E5%AD%A6%E7%94%9F.html
Finishing URL
hpxjxc.xsn5.fit/s/%E5%B0%8F%E5%AD%A6%E7%94%9F.html
IP / ASN

104.21.56.107
Title
小学生_搜索_第1页 - 小淑娘
Detections
urlquery
0
Network Intrusion Detection
2
Threat Detection Systems
3
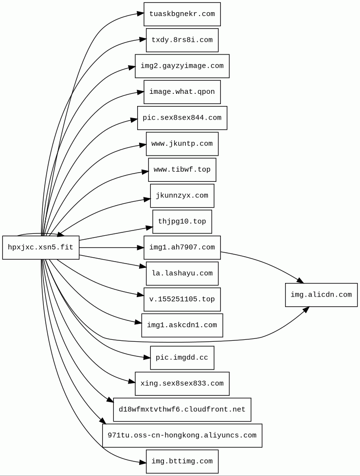
Host Summary
| Host | Rank | Registered | First Seen | Last Seen | Sent | Received | IP | Fingerprints |
|---|---|---|---|---|---|---|---|---|
thjpg10.top 2 alert(s) on this Host | 1625868 | 2025-07-25 | 2025-07-27 | 2025-11-15 | 958 B | 166 kB | ![]() 204.188.235.18 | |
images.20images32.com | unknown | 2025-10-05 | 2025-10-08 | 2025-11-19 | 454 B | 512 kB | ![]() 108.186.124.93 | |
pic.imgdd.cc | unknown | 2025-03-18 | 2025-04-19 | 2025-11-19 | 455 B | 57 kB | ![]() 162.159.38.160 | |
xm99.img4758972832.com | unknown | 2025-09-20 | 2025-09-23 | 2025-11-19 | 457 B | 444 kB | ![]() 156.231.116.59 | |
xing.sex8sex833.com | unknown | 2025-02-25 | 2025-09-30 | 2025-11-21 | 904 B | 18 kB | ![]() 216.180.228.114 | |
971tu.oss-cn-hongkong.aliyuncs.com | unknown | 2012-04-01 | 2025-11-21 | 2025-11-21 | 459 B | 140 kB | ![]() 47.79.65.159 | |
la.lashayu.com | 3641502 | 2025-05-31 | 2025-06-14 | 2025-11-14 | 482 B | 108 kB | ![]() 156.238.201.107 | |
pic.sex8sex844.com | unknown | 2025-02-25 | 2025-11-17 | 2025-11-17 | 2.3 kB | 589 kB | ![]() 188.114.97.1 | |
hpxjxc.xsn5.fit | unknown | 2025-09-09 | 2025-11-21 | 2025-11-21 | 6.6 kB | 327 kB | ![]() 188.114.96.1 | |
tuaskbgnekr.com | 193855 | 2025-03-12 | 2025-03-16 | 2025-11-19 | 3.1 kB | 874 kB | ![]() 208.64.217.32 | |
txdy.8rs8i.com | unknown | 2024-08-29 | 2025-10-24 | 2025-11-14 | 435 B | 120 kB | ![]() 138.113.20.20 | |
d18wfmxtvthwf6.cloudfront.net | unknown | 2008-04-25 | 2025-10-19 | 2025-11-21 | 2.3 kB | 2.0 MB | ![]() 3.167.7.64 | |
img.bttimg.com | unknown | 2022-06-21 | 2022-08-09 | 2025-11-21 | 452 B | 0 B | ![]() 0.0.0.0 | |
image.what.qpon | unknown | 2025-06-27 | 2025-10-14 | 2025-11-16 | 479 B | 1.7 MB | ![]() 172.67.222.188 | |
www.jkuntp.com | 3345365 | 2023-02-23 | 2023-03-12 | 2025-11-21 | 965 B | 110 kB | ![]() 64.112.76.43 | |
jkunnzyx.com | 376120 | 2025-04-21 | 2025-05-09 | 2025-11-15 | 1.3 kB | 134 kB | ![]() 23.226.76.18 | |
img1.ah7907.com | unknown | 2024-08-29 | 2025-11-08 | 2025-11-15 | 1.8 kB | 771 kB | ![]() 47.242.20.187 | |
yj99.img4939463946.com | unknown | 2025-09-20 | 2025-09-22 | 2025-11-19 | 454 B | 644 kB | ![]() 156.231.116.59 | |
pg99.img5504422276.com | unknown | 2025-09-20 | 2025-09-23 | 2025-11-21 | 457 B | 732 kB | ![]() 156.231.116.59 | |
v.155251105.top 1 alert(s) on this Host | unknown | 2025-11-06 | 2025-11-10 | 2025-11-19 | 448 B | 414 B | ![]() 172.66.155.73 | |
img1.askcdn1.com | unknown | 2023-07-22 | 2023-07-26 | 2025-11-15 | 449 B | 11 kB | ![]() 64.112.76.23 | |
www.tibwf.top | unknown | 2025-10-31 | 2025-11-12 | 2025-11-19 | 458 B | 598 kB | ![]() 104.26.0.40 | |
img2.gayzyimage.com 1 alert(s) on this Host | 3140778 | 2024-07-25 | 2024-12-14 | 2025-11-21 | 479 B | 0 B | ![]() 0.0.0.0 | |
img.siwazywimg2.com | 3750644 | 2023-05-19 | 2023-05-20 | 2025-11-15 | 452 B | 30 kB | ![]() 64.112.77.33 | |
mbh99.img3229438778.com | unknown | 2025-09-20 | 2025-09-22 | 2025-11-21 | 458 B | 543 kB | ![]() 156.231.116.59 | |
img.alicdn.com | 61670 | 2008-06-25 | 2015-03-04 | 2025-11-18 | 6.4 kB | 4.5 MB | ![]() 47.246.44.177 | ![]() |
Nginx (Web servers, Reverse proxies)
Nginx is a web server that can also be used as a reverse proxy, load balancer, mail proxy and HTTP cache.Cloudflare (CDN)
Cloudflare is a web-infrastructure and website-security company, providing content-delivery-network services, DDoS mitigation, Internet security, and distributed domain-name-server services.Alibaba Cloud Object Storage Service (IaaS)
Alibaba Cloud Object Storage Service (OSS) is a cloud-based object storage service provided by Alibaba Cloud, which allows users to store and access large amounts of data in the cloud.Amazon CloudFront (CDN)
Amazon CloudFront is a fast content delivery network (CDN) service that securely delivers data, videos, applications, and APIs to customers globally with low latency, high transfer speeds.Amazon Web Services (PaaS)
Amazon Web Services (AWS) is a comprehensive cloud services platform offering compute power, database storage, content delivery and other functionality.Amazon S3 (CDN)
Amazon S3 or Amazon Simple Storage Service is a service offered by Amazon Web Services (AWS) that provides object storage through a web service interface.Tengine (Web servers)
Tengine is a web server which is based on the Nginx HTTP server.Related reports
Network Intrusion Detection Systems
Suricata /w Emerging Threats Pro
| Timestamp | Severity | Source IP | Destination IP | Alert |
|---|---|---|---|---|
| low | ![]() 172.18.0.10 | ![]() 47.79.65.159 | ET INFO Observed Alibaba Cloud CDN Domain (aliyuncs .com in TLS SNI) | |
| low | ![]() 172.18.0.10 | ![]() 47.79.65.159 | ET INFO Observed Alibaba Cloud CDN Domain (aliyuncs .com in TLS SNI) |
Threat Detection Systems
| Detection System | Indicator | Verdict | Alert |
|---|---|---|---|
| DNS0 Zero | thjpg10.top | malicious | Sinkholed |
| Hagezi Threat Feed | img2.gayzyimage.com | malicious | Sinkholed |
| DNS0 Zero | v.155251105.top | malicious | Sinkholed |
JavaScript (4)
No JavaScripts
HTTP Transactions (71)
| URL | IP | Response | Size |
|---|







