Report Overview
Visitedpublic
2026-04-22 13:18:24
Tags
Submit Tags
URL
dofuspourlesnooobs.fr/
Finishing URL
dofuspourlesnooobs.fr/
IP / ASN

176.123.0.55
Title
Quête AbrakenMou
Detections
urlquery
0
Network Intrusion Detection
0
Threat Detection Systems
2
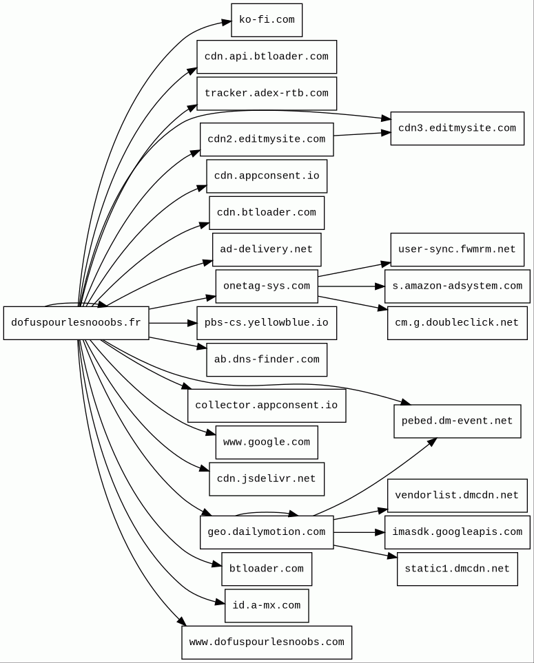
Host Summary
| Host | Rank | Registered | First Seen | Last Seen | Sent | Received | IP | Fingerprints |
|---|---|---|---|---|---|---|---|---|
dofuspourlesnooobs.fr 268 alert(s) on this Host | unknown | 2026-03-05 | 2026-04-22 | 2026-04-22 | 70 kB | 7.0 MB | ![]() 176.123.0.55 | ![]() |
pebed.dm-event.net | 73949 | 2018-01-29 | 2018-09-17 | 2026-04-17 | 4.1 kB | 2.9 kB | ![]() 188.65.124.58 | |
pbs-cs.yellowblue.io | 18143 | 2020-06-21 | 2023-06-26 | 2026-04-17 | 1.7 kB | 231 B | ![]() 35.207.140.152 | ![]() |
static1.dmcdn.net | 78389 | 2009-07-03 | 2015-02-19 | 2026-04-21 | 1.0 kB | 102 kB | ![]() 52.84.50.28 | |
ab.dns-finder.com | unknown | 2024-07-18 | 2025-10-24 | 2026-04-18 | 455 B | 405 B | ![]() 34.36.200.111 | |
cdn.jsdelivr.net | 1678 | 2012-05-16 | 2012-09-30 | 2026-04-19 | 462 B | 6.1 kB | ![]() 104.16.175.226 | |
cdn.btloader.com | 193488 | 2020-10-06 | 2024-01-03 | 2026-04-20 | 548 B | 1.2 kB | ![]() 104.20.20.189 | |
ad-delivery.net | 3060 | 2017-05-03 | 2017-06-22 | 2026-04-16 | 1.8 kB | 4.7 kB | ![]() 172.66.148.140 | |
ko-fi.com | 4729 | 2011-05-15 | 2014-06-03 | 2026-04-08 | 1.3 kB | 6.6 kB | ![]() 104.20.38.66 | |
www.google.com | 22 | 1997-09-15 | 2015-05-10 | 2026-04-19 | 530 B | 313 B | ![]() 142.251.155.119 | |
www.dofuspourlesnoobs.com | 145242 | 2013-08-29 | 2014-07-18 | 2025-11-28 | 532 B | 22 kB | ![]() 199.34.228.145 | |
cdn2.editmysite.com | 154739 | 1999-09-10 | 2012-10-02 | 2026-04-16 | 436 B | 76 kB | ![]() 151.101.1.46 | |
cdn.appconsent.io | 490669 | 2018-01-02 | 2018-06-04 | 2026-04-18 | 4.3 kB | 595 kB | ![]() 35.227.209.167 | |
collector.appconsent.io | 447707 | 2018-01-02 | 2018-06-04 | 2026-04-19 | 4.0 kB | 1.1 MB | ![]() 34.98.113.213 | |
geo.dailymotion.com | 62664 | 2005-03-15 | 2020-10-30 | 2026-04-21 | 7.7 kB | 2.3 MB | ![]() 3.164.230.72 | |
onetag-sys.com | 1047 | 2015-04-05 | 2015-04-08 | 2026-04-16 | 4.1 kB | 6.5 kB | ![]() 51.38.120.206 | |
cdn.api.btloader.com | unknown | 2020-10-06 | 2026-04-20 | 2026-04-20 | 479 B | 396 B | ![]() 104.20.20.189 | |
tracker.adex-rtb.com | 39134 | unknown | No data | No data | 981 B | 0 B | ![]() 0.0.0.0 | |
cdn3.editmysite.com | 221935 | 1999-09-10 | 2019-02-20 | 2026-04-16 | 455 B | 76 kB | ![]() 151.101.1.46 | |
imasdk.googleapis.com | 3922 | 2005-01-25 | 2014-02-25 | 2026-04-16 | 1.4 kB | 1.9 MB | ![]() 142.250.178.42 | |
btloader.com | 975 | 2020-10-06 | 2020-10-22 | 2026-04-16 | 1.0 kB | 131 kB | ![]() 104.20.20.189 | |
id.a-mx.com | 9067 | 2021-07-01 | 2021-07-16 | 2026-04-16 | 493 B | 695 B | ![]() 185.59.220.199 | |
vendorlist.dmcdn.net | 104454 | 2009-07-03 | 2020-03-25 | 2026-04-21 | 957 B | 1.1 MB | ![]() 52.84.50.20 | |
user-sync.fwmrm.net | unknown | 2007-11-13 | 2025-09-22 | 2026-04-17 | 1.0 kB | 437 B | ![]() 18.134.84.20 |
Nginx (Web servers, Reverse proxies)
Nginx is a web server that can also be used as a reverse proxy, load balancer, mail proxy and HTTP cache.Engintron (Web server extensions)
Engintron is a plugin that integrates Nginx to cPanel/WHM server.jQuery (JavaScript libraries)
jQuery is a JavaScript library which is a free, open-source software designed to simplify HTML DOM tree traversal and manipulation, as well as event handling, CSS animation, and Ajax.Google Cloud (IaaS)
Google Cloud is a suite of cloud computing services.Envoy (Reverse proxies)
Envoy is an open-source edge and service proxy, designed for cloud-native applications.Google Cloud CDN (CDN)
Cloud CDN uses Google's global edge network to serve content closer to users.Amazon CloudFront (CDN)
Amazon CloudFront is a fast content delivery network (CDN) service that securely delivers data, videos, applications, and APIs to customers globally with low latency, high transfer speeds.Amazon Web Services (PaaS)
Amazon Web Services (AWS) is a comprehensive cloud services platform offering compute power, database storage, content delivery and other functionality.Cloudflare (CDN)
Cloudflare is a web-infrastructure and website-security company, providing content-delivery-network services, DDoS mitigation, Internet security, and distributed domain-name-server services.Google Cloud Storage (Miscellaneous)
Google Cloud Storage allows world-wide storage and retrieval of any amount of data at any time.Cloudflare Bot Management (Security)
Cloudflare bot management solution identifies and mitigates automated traffic to protect websites from bad bots.Varnish (Caching)
Varnish is a reverse caching proxy.Amazon S3 (CDN)
Amazon S3 or Amazon Simple Storage Service is a service offered by Amazon Web Services (AWS) that provides object storage through a web service interface.Bunny (CDN)
Related reports
Threat Detection Systems
| Detection System | Indicator | Verdict | Alert |
|---|---|---|---|
| Cloudflare DNS | dofuspourlesnooobs.fr | malicious | Sinkholed |
| Hagezi Threat Feed | dofuspourlesnooobs.fr | malicious | Sinkholed |
JavaScript (127)
| HASH | FROM | Size | First Seen | Last Seen | |
|---|---|---|---|---|---|
| 786f1afc9d64ae6caaaaae7955b85ea0 | DocumentWrite | 5.3 kB | 2026-04-22 | 2026-04-22 | |
Introduced by DocumentWrite First Seen 2026-04-22 Last Seen 2026-04-22 Times Seen 2 Size 5.3 kB (5342 bytes) MD5 786f1afc9d64ae6caaaaae7955b85ea0 SHA1 1a78ab8aa067f0694c7908c5eb73d4289a29a2e1 Loading... | |||||
| a8e586c376a46fdf55a18a393f590c72 | DocumentWrite | 633 B | 2026-04-22 | 2026-04-22 | |
Introduced by DocumentWrite First Seen 2026-04-22 Last Seen 2026-04-22 Times Seen 1 Size 633 B (633 bytes) MD5 a8e586c376a46fdf55a18a393f590c72 SHA1 d0713326e88d4b08c6352945a054fda61842ea3e Loading... | |||||
| 88311476a50524230e66674663bae79e | DocumentWrite | 69 B | 2023-05-26 | 2026-04-22 | |
Introduced by DocumentWrite First Seen 2023-05-26 Last Seen 2026-04-22 Times Seen 5021 Size 69 B (69 bytes) MD5 88311476a50524230e66674663bae79e SHA1 8cd3c1f19cbd2e7499019bff1690ed1dd1ed2afa Loading... | |||||
| 9176517432a832b0d7254edf2972e746 | DocumentWrite | 43 kB | 2026-04-22 | 2026-04-22 | |
Introduced by DocumentWrite First Seen 2026-04-22 Last Seen 2026-04-22 Times Seen 2 Size 43 kB (43368 bytes) MD5 9176517432a832b0d7254edf2972e746 SHA1 4da005cdb9fdb3bf3ca0cf76b17884c4f61e3ac6 Loading... | |||||
HTTP Transactions (202)
| URL | IP | Response | Size |
|---|






