Report Overview
Visitedpublic
2026-03-27 11:12:57
Tags
Submit Tags
URL
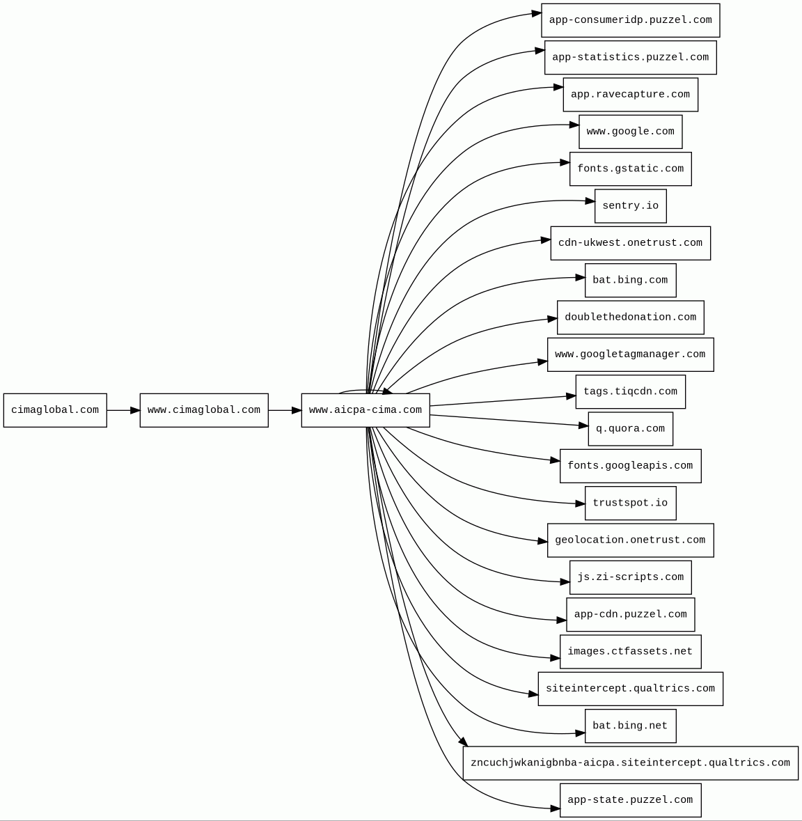
cimaglobal.com
Finishing URL
www.aicpa-cima.com/home
IP / ASN

137.117.58.204
Title
AICPA & CIMA | AICPA & CIMA
Detections
urlquery
0
Network Intrusion Detection
0
Threat Detection Systems
1
Host Summary
| Host | Rank | Registered | First Seen | Last Seen | Sent | Received | IP | Fingerprints |
|---|---|---|---|---|---|---|---|---|
bat.bing.net | 24312 | 1997-09-03 | 2023-11-04 | 2026-03-23 | 4.9 kB | 4.2 kB | ![]() 150.171.27.10 | |
tags.tiqcdn.com | 6802 | 2012-07-11 | 2013-01-15 | 2026-03-25 | 9.4 kB | 387 kB | ![]() 52.84.50.112 | |
zncuchjwkanigbnba-aicpa.siteintercept.qualtrics.com | 1684088 | 2000-03-30 | 2023-08-05 | 2026-02-28 | 1.1 kB | 21 kB | ![]() 104.17.208.240 | |
app-statistics.puzzel.com | 4611148 | 1997-02-25 | 2024-10-25 | 2026-03-22 | 3.8 kB | 1.9 kB | ![]() 212.89.53.154 | |
cdn-ukwest.onetrust.com | 38288 | 2004-01-12 | 2019-08-15 | 2026-03-25 | 5.9 kB | 872 kB | ![]() 104.18.32.137 | |
cimaglobal.com | 196117 | 1999-10-01 | 2026-03-27 | 2026-03-27 | 483 B | 229 kB | ![]() 137.117.58.204 | |
app.ravecapture.com | 550057 | 2023-12-22 | 2024-04-23 | 2026-03-22 | 477 B | 147 kB | ![]() 52.84.50.71 | |
images.ctfassets.net | 23334 | 2017-03-28 | 2017-09-20 | 2026-03-26 | 8.9 kB | 368 kB | ![]() 54.240.174.102 | |
app-consumeridp.puzzel.com | 3074188 | 1997-02-25 | 2024-10-25 | 2026-03-22 | 533 B | 1.7 kB | ![]() 212.89.53.154 | |
siteintercept.qualtrics.com | 4574 | 2000-03-30 | 2012-05-22 | 2026-03-23 | 13 kB | 867 kB | ![]() 104.17.208.240 | |
fonts.gstatic.com | unknown | 2008-02-11 | 2014-04-02 | 2026-03-22 | 2.7 kB | 158 kB | ![]() 172.217.19.227 | |
sentry.io | 135 | 2012-04-07 | 2016-08-31 | 2026-03-23 | 4.4 kB | 4.2 kB | ![]() 35.186.247.156 | ![]() |
q.quora.com | 39022 | 2000-03-29 | 2017-05-08 | 2026-03-25 | 546 B | 527 B | ![]() 162.159.152.17 | |
www.aicpa-cima.com | 533431 | 2015-11-04 | 2017-12-24 | 2026-02-28 | 13 kB | 18 MB | ![]() 32.193.200.66 | ![]() |
doublethedonation.com | 61288 | 2011-09-03 | 2013-05-25 | 2026-03-26 | 431 B | 524 kB | ![]() 20.172.164.4 | |
www.googletagmanager.com | 283 | 2011-11-11 | 2012-10-04 | 2026-03-22 | 5.4 kB | 4.9 MB | ![]() 142.251.143.136 | |
app-cdn.puzzel.com 1 alert(s) on this Host | 3855709 | 1997-02-25 | 2024-10-25 | 2026-03-24 | 2.9 kB | 633 kB | ![]() 212.89.53.155 | |
bat.bing.com | 2924 | 1996-01-29 | 2014-04-08 | 2026-03-23 | 1.7 kB | 113 kB | ![]() 150.171.29.10 | |
geolocation.onetrust.com | 4022 | 2004-01-12 | 2018-02-07 | 2026-03-23 | 493 B | 461 B | ![]() 104.18.32.137 | |
www.google.com | 22 | 1997-09-15 | 2015-05-10 | 2026-03-22 | 16 kB | 8.9 kB | ![]() 142.251.156.119 | |
app-state.puzzel.com | 2876121 | 1997-02-25 | 2024-10-25 | 2026-03-22 | 1.9 kB | 949 B | ![]() 212.89.53.154 | |
fonts.googleapis.com | 313 | 2005-01-25 | 2012-05-23 | 2026-03-22 | 946 B | 16 kB | ![]() 142.251.38.106 | |
trustspot.io | 169905 | 2015-03-22 | 2016-04-27 | 2026-03-22 | 470 B | 146 kB | ![]() 52.84.50.71 | |
js.zi-scripts.com | 36753 | 2022-08-23 | 2022-12-01 | 2026-03-25 | 418 B | 21 kB | ![]() 104.18.37.212 | |
www.cimaglobal.com | unknown | 1999-10-01 | 2012-08-11 | 2026-02-28 | 659 B | 229 kB | ![]() 52.204.146.177 |
Amazon S3 (CDN)
Amazon S3 or Amazon Simple Storage Service is a service offered by Amazon Web Services (AWS) that provides object storage through a web service interface.Amazon Web Services (PaaS)
Amazon Web Services (AWS) is a comprehensive cloud services platform offering compute power, database storage, content delivery and other functionality.Amazon CloudFront (CDN)
Amazon CloudFront is a fast content delivery network (CDN) service that securely delivers data, videos, applications, and APIs to customers globally with low latency, high transfer speeds.Cloudflare (CDN)
Cloudflare is a web-infrastructure and website-security company, providing content-delivery-network services, DDoS mitigation, Internet security, and distributed domain-name-server services.Nginx (Web servers, Reverse proxies)
Nginx is a web server that can also be used as a reverse proxy, load balancer, mail proxy and HTTP cache.Azure (PaaS)
Azure is a cloud computing service for building, testing, deploying, and managing applications and services through Microsoft-managed data centers.Amazon ALB (Load balancers)
Amazon Application Load Balancer (ALB) distributes incoming application traffic to increase availability and support content-based routing.Google Cloud CDN (CDN)
Cloud CDN uses Google's global edge network to serve content closer to users.Google Cloud (IaaS)
Google Cloud is a suite of cloud computing services.Envoy (Reverse proxies)
Envoy is an open-source edge and service proxy, designed for cloud-native applications.Trustspot (Reviews)
TrustSpot provides a solution to capture ratings & reviews, video testimonials, photos, social experiences, and product Q&A.React (JavaScript frameworks)
React is an open-source JavaScript library for building user interfaces or UI components.Google Tag Manager (Tag managers)
Google Tag Manager is a tag management system (TMS) that allows you to quickly and easily update measurement codes and related code fragments collectively known as tags on your website or mobile app.Contentful (CMS)
Contentful is an API-first content management platform to create, manage and publish content on any digital channel.OneTrust (Cookie compliance)
OneTrust is a cloud-based data privacy management compliance platform.Amazon ELB (Load balancers)
AWS ELB is a network load balancer service provided by Amazon Web Services for distributing traffic across multiple targets, such as Amazon EC2 instances, containers, IP addresses, and Lambda functions.Nginx:1.27.2 (Web servers, Reverse proxies)
Nginx is a web server that can also be used as a reverse proxy, load balancer, mail proxy and HTTP cache.Related reports
Threat Detection Systems
| Detection System | Indicator | Verdict | Alert |
|---|---|---|---|
| Private YARA rules | app-cdn.puzzel.com/public/js/pzl_loader.js | audit | Hunting_JS_WebAssembly |
JavaScript (73)
No JavaScripts
HTTP Transactions (169)
| URL | IP | Response | Size |
|---|



