Report Overview
Visitedpublic
2026-03-10 12:31:02
Tags
Submit Tags
URL
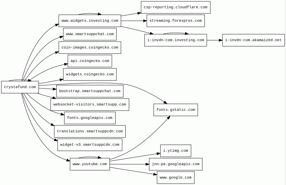
crystafund.com
Finishing URL
crystafund.com/
IP / ASN

198.251.84.200
Title
crystafund.com
Detections
urlquery
0
Network Intrusion Detection
0
Threat Detection Systems
2
Host Summary
| Host | Rank | Registered | First Seen | Last Seen | Sent | Received | IP | Fingerprints |
|---|---|---|---|---|---|---|---|---|
www.youtube.com 1 alert(s) on this Host | 286 | 2005-02-15 | 2013-04-13 | 2026-03-09 | 5.7 kB | 3.6 MB | ![]() 142.251.143.142 | |
fonts.gstatic.com | unknown | 2008-02-11 | 2014-04-02 | 2026-03-08 | 3.9 kB | 306 kB | ![]() 192.178.202.94 | |
bootstrap.smartsuppchat.com | 425291 | 2014-02-02 | 2018-01-29 | 2026-03-04 | 521 B | 1.6 kB | ![]() 3.121.194.18 | |
www.smartsuppchat.com | 491650 | 2014-02-02 | 2017-01-30 | 2026-03-04 | 419 B | 19 kB | ![]() 185.76.9.12 | ![]() |
www.widgets.investing.com | unknown | 1995-02-23 | 2018-06-26 | 2026-03-03 | 2.8 kB | 80 kB | ![]() 104.18.32.151 | ![]() |
fonts.googleapis.com | 313 | 2005-01-25 | 2012-05-23 | 2026-03-08 | 493 B | 35 kB | ![]() 192.178.202.95 | |
streaming.forexpros.com | 257680 | 2006-03-27 | 2022-07-19 | 2026-03-01 | 8.3 kB | 3.9 kB | ![]() 88.211.252.116 | |
coin-images.coingecko.com | 550283 | 2014-03-26 | 2024-05-30 | 2026-03-06 | 2.4 kB | 68 kB | ![]() 104.21.63.32 | |
api.coingecko.com | 442226 | 2014-03-26 | 2018-05-18 | 2026-03-06 | 520 B | 5.2 kB | ![]() 104.20.41.132 | |
jnn-pa.googleapis.com | 1579 | 2005-01-25 | 2021-11-16 | 2026-03-09 | 1.2 kB | 1.2 kB | ![]() 216.58.207.234 | |
www.google.com | 22 | 1997-09-15 | 2015-05-10 | 2026-03-08 | 455 B | 60 kB | ![]() 142.251.156.119 | |
i.ytimg.com | 436 | 2007-12-11 | 2012-10-03 | 2026-03-09 | 459 B | 42 kB | ![]() 142.251.143.150 | |
crystafund.com 76 alert(s) on this Host | unknown | unknown | No data | No data | 39 kB | 5.1 MB | ![]() 198.251.84.200 | ![]() |
widgets.coingecko.com | 3132971 | 2014-03-26 | 2018-07-05 | 2026-03-05 | 447 B | 232 kB | ![]() 104.18.5.118 | |
i-invdn-com.investing.com | 358950 | 1995-02-23 | 2021-03-02 | 2026-03-07 | 9.5 kB | 220 kB | ![]() 172.64.155.105 | |
i-invdn-com.akamaized.net | 2852710 | 2014-03-18 | 2017-03-08 | 2026-03-03 | 938 B | 3.6 kB | ![]() 23.36.76.176 | |
widget-v3.smartsuppcdn.com | 532262 | 2018-11-20 | 2022-10-03 | 2026-03-05 | 1.4 kB | 324 kB | ![]() 185.76.9.12 | ![]() |
websocket-visitors.smartsupp.com | 411464 | 2012-08-25 | 2021-07-12 | 2026-03-05 | 603 B | 224 B | ![]() 18.197.170.235 | |
csp-reporting.cloudflare.com | 29716 | 2009-02-17 | 2022-01-10 | 2026-03-04 | 34 kB | 24 kB | ![]() 104.18.20.157 | |
translations.smartsuppcdn.com | 560346 | 2018-11-20 | 2022-11-04 | 2026-03-05 | 488 B | 7.7 kB | ![]() 185.76.9.11 | ![]() |
CDN77 (CDN)
CDN77 is a content delivery network (CDN).PHP (Programming languages)
PHP is a general-purpose scripting language used for web development.jQuery:1.9.1 (JavaScript libraries)
jQuery is a JavaScript library which is a free, open-source software designed to simplify HTML DOM tree traversal and manipulation, as well as event handling, CSS animation, and Ajax.SockJS (Web frameworks, JavaScript libraries)
SockJS is a browser JavaScript library that provides a WebSocket-like object.Cloudflare (CDN)
Cloudflare is a web-infrastructure and website-security company, providing content-delivery-network services, DDoS mitigation, Internet security, and distributed domain-name-server services.Nginx (Web servers, Reverse proxies)
Nginx is a web server that can also be used as a reverse proxy, load balancer, mail proxy and HTTP cache.Amazon Web Services (PaaS)
Amazon Web Services (AWS) is a comprehensive cloud services platform offering compute power, database storage, content delivery and other functionality.LiteSpeed (Web servers)
LiteSpeed is a high-scalability web server.YouTube (Video players)
YouTube is a video sharing service where users can create their own profile, upload videos, watch, like and comment on other videos.PHP:7.4.33 (Programming languages)
PHP is a general-purpose scripting language used for web development.jQuery:2.2.4 (JavaScript libraries)
jQuery is a JavaScript library which is a free, open-source software designed to simplify HTML DOM tree traversal and manipulation, as well as event handling, CSS animation, and Ajax.Chart.js (JavaScript graphics)
Chart.js is an open-source JavaScript library that allows you to draw different types of charts by using the HTML5 canvas element.Bootstrap (UI frameworks)
Bootstrap is a free and open-source CSS framework directed at responsive, mobile-first front-end web development. It contains CSS and JavaScript-based design templates for typography, forms, buttons, navigation, and other interface components.jQuery UI (JavaScript libraries)
jQuery UI is a collection of GUI widgets, animated visual effects, and themes implemented with jQuery, Cascading Style Sheets, and HTML.Cloudflare Bot Management (Security)
Cloudflare bot management solution identifies and mitigates automated traffic to protect websites from bad bots.Related reports
Threat Detection Systems
| Detection System | Indicator | Verdict | Alert |
|---|---|---|---|
| Private YARA rules | www.youtube.com/s/player/e42f4bf8/player_es6.vflset/en_US/base.js | audit | Hunting_JS_WebAssembly |
| DNS4EU | crystafund.com | malicious | Sinkholed |
JavaScript (176)
No JavaScripts
HTTP Transactions (191)
| URL | IP | Response | Size |
|---|








