Report Overview
Visitedpublic
2024-12-09 06:41:51
Tags
Submit Tags
URL
khasiatkolagenrumpailaut.blogspot.com/search/label/hamil%20dan%20kolagen%20rumpai%20laut
Finishing URL
khasiatkolagenrumpailaut.blogspot.com/search/label/hamil%20dan%20kolagen%20rumpai%20laut
IP / ASN

142.250.74.97
Title
Khasiat Kolagen Rumpai Laut (Pure Marine Collagen): hamil dan kolagen rumpai laut
Detections
urlquery
0
Network Intrusion Detection
0
Threat Detection Systems
0
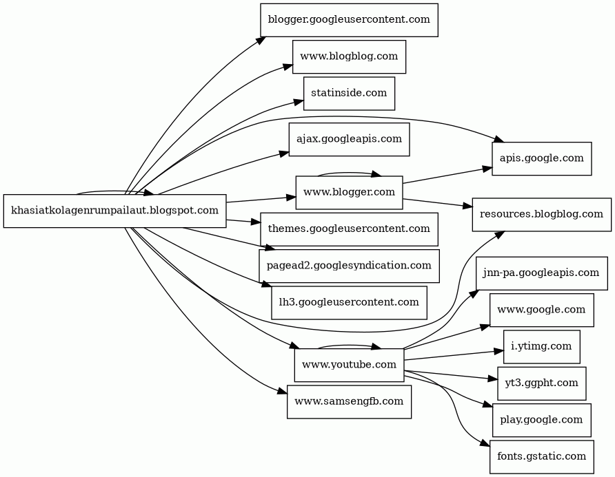
Host Summary
| Host | Rank | Registered | First Seen | Last Seen | Sent | Received | IP | Fingerprints |
|---|---|---|---|---|---|---|---|---|
themes.googleusercontent.com | 9661 | 2008-11-17 | 2012-05-24 | 2024-12-05 | 538 B | 191 kB | ![]() 142.250.74.97 | |
blogger.googleusercontent.com | 16485 | 2008-11-17 | 2012-05-25 | 2024-12-04 | 1.9 kB | 55 kB | ![]() 142.250.74.97 | |
i.ytimg.com | 109 | 2007-12-11 | 2012-10-03 | 2024-12-04 | 435 B | 22 kB | ![]() 142.250.74.118 | |
www.blogblog.com | 28878 | 2000-09-15 | 2012-05-22 | 2024-12-03 | 950 B | 1.5 kB | ![]() 216.58.207.233 | |
www.youtube.com | 90 | 2005-02-15 | 2013-04-13 | 2024-12-04 | 7.0 kB | 886 kB | ![]() 142.250.74.110 | |
www.google.com | 7 | 1997-09-15 | 2015-05-10 | 2024-12-04 | 441 B | 22 kB | ![]() 142.250.74.164 | |
yt3.ggpht.com | 203 | 2008-01-16 | 2014-01-15 | 2024-12-04 | 490 B | 3.4 kB | ![]() 142.250.74.161 | |
play.google.com | 34 | 1997-09-15 | 2013-05-30 | 2024-12-04 | 2.8 kB | 2.7 kB | ![]() 142.250.74.14 | |
resources.blogblog.com | 13274 | 2000-09-15 | 2017-01-30 | 2024-12-05 | 1.4 kB | 3.1 kB | ![]() 216.58.207.233 | |
fonts.gstatic.com | unknown | 2008-02-11 | 2014-04-02 | 2024-12-04 | 1.0 kB | 33 kB | ![]() 142.250.74.99 | |
lh3.googleusercontent.com | 66 | 2008-11-17 | 2012-05-22 | 2024-12-04 | 5.4 kB | 11 kB | ![]() 142.250.74.97 | |
apis.google.com | 105 | 1997-09-15 | 2013-05-06 | 2024-12-04 | 2.0 kB | 154 kB | ![]() 142.250.74.110 | |
www.samsengfb.com | unknown | 2019-03-07 | 2013-04-23 | 2024-10-17 | 480 B | 5.0 kB | ![]() 190.2.139.23 | |
pagead2.googlesyndication.com | 101 | 2003-01-21 | 2012-05-21 | 2024-12-04 | 453 B | 705 B | ![]() 142.250.74.130 | |
statinside.com | unknown | 2020-06-23 | 2020-07-13 | 2024-12-08 | 944 B | 7.3 kB | ![]() 104.21.57.149 | |
jnn-pa.googleapis.com | 2640 | 2005-01-25 | 2021-11-16 | 2024-12-04 | 2.5 kB | 45 kB | ![]() 142.250.74.74 | |
khasiatkolagenrumpailaut.blogspot.com 1 alert(s) on this Host | unknown | 2000-07-31 | 2013-10-22 | 2024-02-13 | 1.6 kB | 20 kB | ![]() 172.217.21.161 | |
www.blogger.com | 8975 | 1999-06-22 | 2012-05-22 | 2024-12-05 | 5.0 kB | 209 kB | ![]() 216.58.207.233 | |
ajax.googleapis.com | 12905 | 2005-01-25 | 2012-05-22 | 2024-12-04 | 904 B | 59 kB | ![]() 142.250.74.42 |
Related reports
Threat Detection Systems
Public InfoSec YARA rules
No alerts detected
OpenPhish
No alerts detected
PhishTank
No alerts detected
Quad9 DNS
No alerts detected
ThreatFox
No alerts detected
JavaScript (181)
| HASH | FROM | Size | First Seen | Last Seen | |
|---|---|---|---|---|---|
| 3ec8296625965e9833ebf830eca9f122 | DocumentWrite | 891 B | 2024-09-26 | 2025-01-21 | |
Introduced by DocumentWrite First Seen 2024-09-26 Last Seen 2025-01-21 Times Seen 34 Size 891 B (891 bytes) MD5 3ec8296625965e9833ebf830eca9f122 SHA1 3248e8afc546d46bf01b6e5b8e68aac45cb387d7 Loading... | |||||
| 49b57c7bc39c6c296bf50a12dc9e7240 | DocumentWrite | 28 B | 2023-03-07 | 2026-04-03 | |
Introduced by DocumentWrite First Seen 2023-03-07 Last Seen 2026-04-03 Times Seen 443 Size 28 B (28 bytes) MD5 49b57c7bc39c6c296bf50a12dc9e7240 SHA1 6301375e4070ba00915235385cc38a487ead1e11 Loading... | |||||
| bc35855faa1603d5d196484ead884f83 | DocumentWrite | 28 B | 2023-03-07 | 2026-03-27 | |
Introduced by DocumentWrite First Seen 2023-03-07 Last Seen 2026-03-27 Times Seen 322 Size 28 B (28 bytes) MD5 bc35855faa1603d5d196484ead884f83 SHA1 1bc72c6ab46c50d01f73b6471f45afffd700c80e Loading... | |||||
| ab27cb408bb51c47b8e625f03db610a7 | DocumentWrite | 77 B | 2023-03-07 | 2026-04-03 | |
Introduced by DocumentWrite First Seen 2023-03-07 Last Seen 2026-04-03 Times Seen 1241 Size 77 B (77 bytes) MD5 ab27cb408bb51c47b8e625f03db610a7 SHA1 3979411bfd2a5ba32a11b5300c9bcc782a4b7947 Loading... | |||||
| bcfb5a06a8d071f9641c6fdf5346b497 | DocumentWrite | 28 B | 2023-03-07 | 2026-03-27 | |
Introduced by DocumentWrite First Seen 2023-03-07 Last Seen 2026-03-27 Times Seen 414 Size 28 B (28 bytes) MD5 bcfb5a06a8d071f9641c6fdf5346b497 SHA1 9260e9a455f1d39269b291151fd1f24b59a0d7db Loading... | |||||
HTTP Transactions (62)
| URL | IP | Response | Size |
|---|

