Report Overview
Visitedpublic
2025-08-28 09:02:03
Tags
Submit Tags
URL
tvhdzy.online/global.php?id=dsports
Finishing URL
tvhdzy.online/global.php?id=dsports
IP / ASN

104.21.16.252
Title
tvhdzy.online/global.php?id=dsports
Detections
urlquery
0
Network Intrusion Detection
45
Threat Detection Systems
4
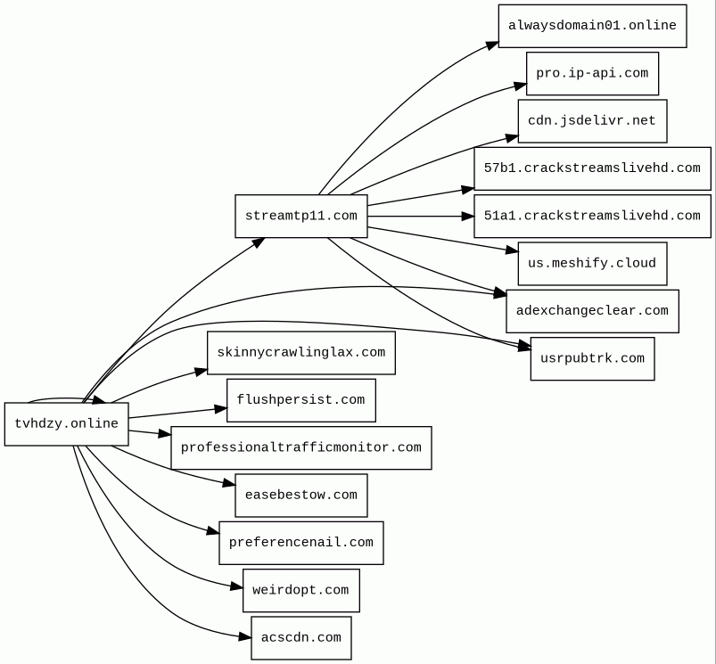
Host Summary
| Host | Rank | Registered | First Seen | Last Seen | Sent | Received | IP | Fingerprints |
|---|---|---|---|---|---|---|---|---|
us.meshify.cloud | 1702107 | 2025-03-26 | 2025-07-23 | 2025-08-18 | 504 B | 729 B | ![]() 172.67.177.177 | |
weirdopt.com 1 alert(s) on this Host | 37519 | 2025-07-01 | 2025-07-08 | 2025-08-27 | 416 B | 377 B | ![]() 185.196.197.71 | |
flushpersist.com | 23810 | 2025-07-01 | 2025-07-08 | 2025-08-26 | 764 B | 496 B | ![]() 192.243.61.227 | |
adexchangeclear.com | 24943 | 2015-04-27 | 2025-07-16 | 2025-08-27 | 3.6 kB | 6.6 kB | ![]() 104.21.78.155 | |
preferencenail.com | 20606 | 2025-07-01 | 2025-07-08 | 2025-08-26 | 411 B | 86 kB | ![]() 185.196.197.72 | |
57b1.crackstreamslivehd.com | unknown | 2025-02-21 | 2025-08-20 | 2025-08-20 | 556 B | 927 B | ![]() 93.123.109.243 | |
51a1.crackstreamslivehd.com | 5323550 | 2025-02-21 | 2025-04-30 | 2025-08-24 | 5.7 kB | 8.2 MB | ![]() 93.123.109.235 | |
easebestow.com 1 alert(s) on this Host | unknown | 2025-08-12 | 2025-08-19 | 2025-08-19 | 445 B | 107 kB | ![]() 172.240.253.132 | ![]() |
streamtp11.com 1 alert(s) on this Host | unknown | 2025-08-15 | 2025-08-16 | 2025-08-24 | 540 B | 7.9 kB | ![]() 176.97.122.176 | |
acscdn.com | 18769 | 2020-05-05 | 2020-05-06 | 2025-08-22 | 1.2 kB | 334 kB | ![]() 104.18.16.201 | |
skinnycrawlinglax.com 1 alert(s) on this Host | 38609 | 2024-09-01 | 2025-07-09 | 2025-08-28 | 499 B | 498 B | ![]() 172.240.127.234 | |
tvhdzy.online | unknown | 2025-08-25 | 2025-08-28 | 2025-08-28 | 1.0 kB | 33 kB | ![]() 104.21.16.252 | ![]() |
cdn.jsdelivr.net | 1678 | 2012-05-16 | 2012-09-30 | 2025-08-27 | 1.4 kB | 839 kB | ![]() 151.101.129.229 | |
usrpubtrk.com | 6824 | 2025-06-16 | 2025-06-17 | 2025-08-27 | 975 B | 1.0 kB | ![]() 104.21.92.33 | |
alwaysdomain01.online | 567801 | 2024-02-06 | 2024-02-07 | 2025-08-20 | 420 B | 269 kB | ![]() 104.21.16.1 | |
professionaltrafficmonitor.com | 16376 | 2025-01-23 | 2025-01-25 | 2025-08-22 | 449 B | 422 B | ![]() 18.157.201.33 | |
pro.ip-api.com | 40593 | 2012-04-24 | 2015-04-06 | 2025-08-25 | 469 B | 315 B | ![]() 51.77.64.70 |
Cloudflare (CDN)
Cloudflare is a web-infrastructure and website-security company, providing content-delivery-network services, DDoS mitigation, Internet security, and distributed domain-name-server services.Nginx:1.21.6 (Web servers, Reverse proxies)
Nginx is a web server that can also be used as a reverse proxy, load balancer, mail proxy and HTTP cache.Google Cloud CDN (CDN)
Cloud CDN uses Google's global edge network to serve content closer to users.Google Cloud (IaaS)
Google Cloud is a suite of cloud computing services.Envoy (Reverse proxies)
Envoy is an open-source edge and service proxy, designed for cloud-native applications.PHP (Programming languages)
PHP is a general-purpose scripting language used for web development.Nginx (Web servers, Reverse proxies)
Nginx is a web server that can also be used as a reverse proxy, load balancer, mail proxy and HTTP cache.Google Cloud Storage (Miscellaneous)
Google Cloud Storage allows world-wide storage and retrieval of any amount of data at any time.LiteSpeed Cache (Caching, WordPress plugins)
LiteSpeed Cache is an all-in-one site acceleration plugin for WordPress.LiteSpeed (Web servers)
LiteSpeed is a high-scalability web server.Litespeed Cache (Caching, WordPress plugins)
LiteSpeed Cache is an all-in-one site acceleration plugin for WordPress.Related reports
Network Intrusion Detection Systems
Suricata /w Emerging Threats Pro
Threat Detection Systems
| Detection System | Indicator | Verdict | Alert |
|---|---|---|---|
| Quad9 DNS | easebestow.com | malicious | Sinkholed |
| Quad9 DNS | streamtp11.com | malicious | Sinkholed |
| Quad9 DNS | weirdopt.com | malicious | Sinkholed |
| Quad9 DNS | skinnycrawlinglax.com | malicious | Sinkholed |
JavaScript (60)
| HASH | FROM | Size | First Seen | Last Seen | |
|---|---|---|---|---|---|
| 1610cec7b34eb437910ac2f4cc69b637 | DocumentWrite | 17 kB | 2025-08-28 | 2025-08-28 | |
Introduced by DocumentWrite First Seen 2025-08-28 Last Seen 2025-08-28 Times Seen 1 Size 17 kB (16661 bytes) MD5 1610cec7b34eb437910ac2f4cc69b637 SHA1 69115f58d2bfd827f5c0818a0ef5a93d019a7e7f Loading... | |||||
| 2d6a4f285854fd6474785ae6b76a71c0 | DocumentWrite | 109 B | 2025-08-28 | 2025-09-06 | |
Introduced by DocumentWrite First Seen 2025-08-28 Last Seen 2025-09-06 Times Seen 5 Size 109 B (109 bytes) MD5 2d6a4f285854fd6474785ae6b76a71c0 SHA1 7236e8d4c6f9359335e367b8a29e91dfe664f245 Loading... | |||||
| 32a431cc6bfb25c0b66872f226c537c1 | DocumentWrite | 407 B | 2025-08-28 | 2025-08-28 | |
Introduced by DocumentWrite First Seen 2025-08-28 Last Seen 2025-08-28 Times Seen 1 Size 407 B (407 bytes) MD5 32a431cc6bfb25c0b66872f226c537c1 SHA1 f0d87ed88fb22bbce99074431d4b64b4c533fd1c Loading... | |||||
HTTP Transactions (35)
| URL | IP | Response | Size |
|---|







