Report Overview
Visitedpublic
2025-10-14 05:50:15
Tags
Submit Tags
URL
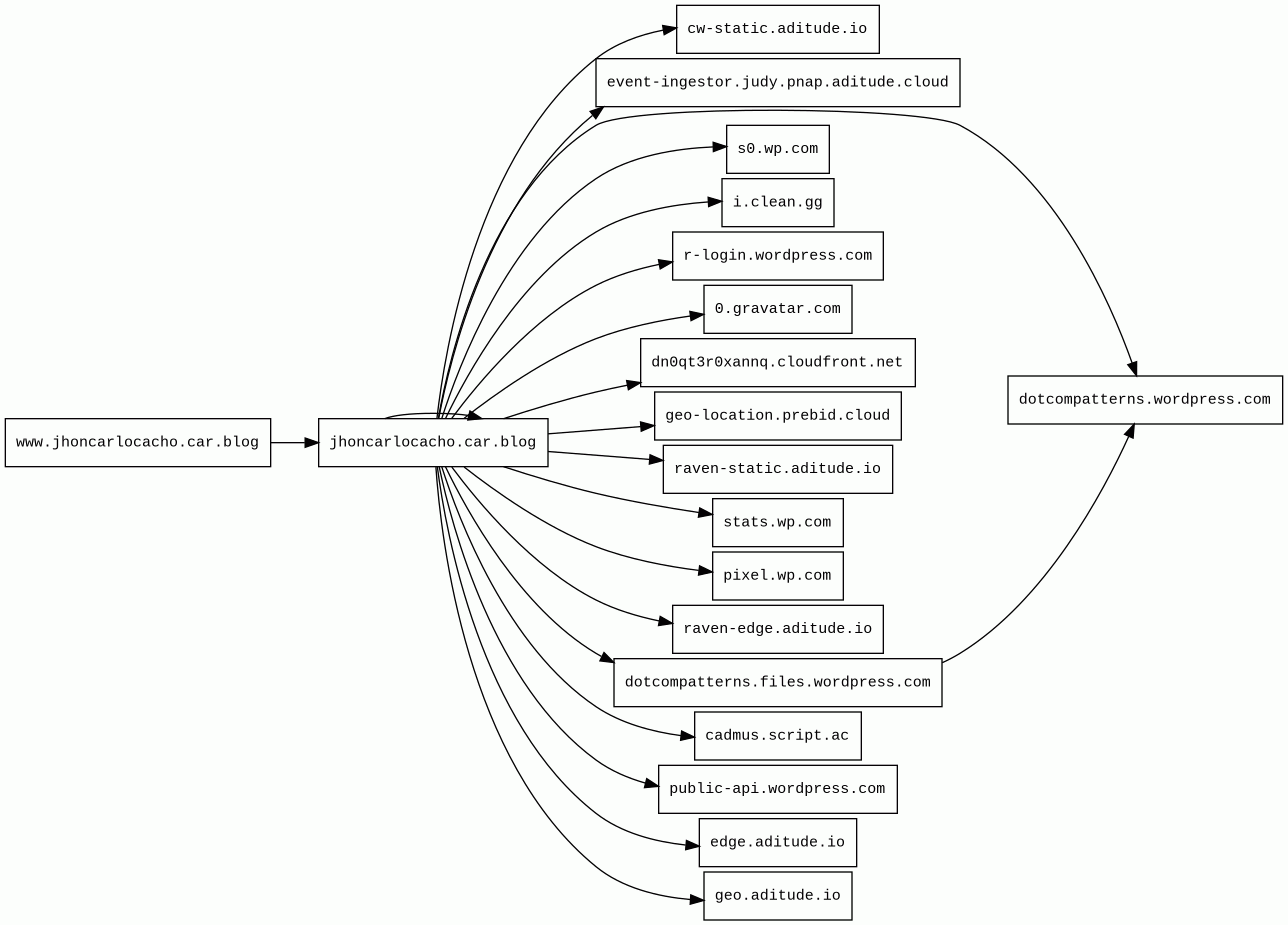
www.jhoncarlocacho.car.blog/
Finishing URL
jhoncarlocacho.car.blog/
IP / ASN
192.0.78.30
#2635 AUTOMATTIC
Title
jhon carlo lazo

Detections

urlquery
0
Network Intrusion Detection
0
Threat Detection Systems
4

Host Summary

HostRankRegisteredFirst SeenLast Seen
pixel.wp.com
228241997-03-282017-01-302025-10-12
raven-edge.aditude.io
460822015-09-052024-06-272025-10-14
raven-static.aditude.io
491582015-09-052024-07-022025-10-13
s0.wp.com
563271997-03-282017-01-302025-10-12
edge.aditude.io
640872015-09-052023-03-142025-10-13
geo-location.prebid.cloud
575852022-01-272022-09-282025-10-13
dotcompatterns.wordpress.com
unknown2000-03-032024-04-272025-10-09
dotcompatterns.files.wordpress.com
unknown2000-03-032020-04-232025-10-13
cadmus.script.ac
183162020-03-182023-03-092025-10-07
geo.aditude.io
495102015-09-052024-11-212025-10-14
i.clean.gg
107892018-04-012018-05-232025-10-13
stats.wp.com
226601997-03-282017-01-302025-10-12
event-ingestor.judy.pnap.aditude.cloud
512662021-12-292024-04-252025-10-13
jhoncarlocacho.car.blog
unknown2016-10-102025-10-142025-10-14
dn0qt3r0xannq.cloudfront.net
unknown2008-04-252022-01-212025-10-13
r-login.wordpress.com
2309042000-03-032012-05-212025-10-13
public-api.wordpress.com
557302000-03-032012-07-082025-10-13
www.jhoncarlocacho.car.blog
unknown2016-10-102025-10-142025-10-14
cw-static.aditude.io
1763912015-09-052024-04-222025-10-13
0.gravatar.com
672782004-07-152012-05-212025-10-13

Related reports

Threat Detection Systems
Detection SystemIndicatorVerdictAlert
Quad9 DNSjhoncarlocacho.car.blogmalicious
Sinkholed
Hagezi Threat Feedjhoncarlocacho.car.blogmalicious
Sinkholed
Quad9 DNSwww.jhoncarlocacho.car.blogmalicious
Sinkholed
Hagezi Threat Feedwww.jhoncarlocacho.car.blogmalicious
Sinkholed

JavaScript (47)

HTTP Transactions (53)

URLIPResponseSize