Report Overview
Visitedpublic
2026-04-21 23:52:33
Tags
Submit Tags
URL
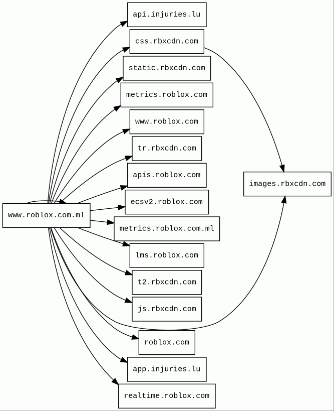
www.roblox.com.ml/users/436961731356/profile
Finishing URL
www.roblox.com.ml/users/436961731356/profile
IP / ASN

138.226.236.35
Title
seekzz - Roblox
Detections
urlquery
0
Network Intrusion Detection
1
Threat Detection Systems
13
Host Summary
| Host | Rank | Registered | First Seen | Last Seen | Sent | Received | IP | Fingerprints |
|---|---|---|---|---|---|---|---|---|
metrics.roblox.com.ml 4 alert(s) on this Host | unknown | unknown | 2025-12-01 | 2026-04-20 | 521 B | 0 B | ![]() 0.0.0.0 | |
images.rbxcdn.com | 99657 | 2013-07-17 | 2013-08-19 | 2026-04-16 | 2.3 kB | 68 kB | ![]() 52.84.50.47 | |
t2.rbxcdn.com | 38697 | 2013-07-17 | 2013-08-16 | 2026-04-16 | 464 B | 333 kB | ![]() 52.84.50.15 | |
js.rbxcdn.com | 67902 | 2013-07-17 | 2013-08-16 | 2026-04-17 | 53 kB | 9.2 MB | ![]() 52.84.50.47 | |
apis.roblox.com | 22537 | 2004-01-30 | 2019-10-02 | 2026-04-18 | 447 B | 625 B | ![]() 128.116.31.3 | ![]() |
metrics.roblox.com | 30666 | 2004-01-30 | 2019-02-13 | 2026-04-16 | 462 B | 758 B | ![]() 128.116.21.3 | ![]() |
www.roblox.com | 1776 | 2004-01-30 | 2012-05-24 | 2026-04-17 | 435 B | 12 kB | ![]() 128.116.21.3 | |
app.injuries.lu 32 alert(s) on this Host | 4683579 | unknown | 2024-10-27 | 2026-04-21 | 7.5 kB | 2.9 MB | ![]() 138.226.236.35 | |
realtime.roblox.com | unknown | 2004-01-30 | 2017-01-29 | 2026-04-18 | 1.9 kB | 1.5 kB | ![]() 128.116.21.3 | |
static.rbxcdn.com | 57272 | 2013-07-17 | 2017-01-30 | 2026-04-17 | 958 B | 49 kB | ![]() 52.84.50.69 | |
ecsv2.roblox.com | 21988 | 2004-01-30 | 2015-06-10 | 2026-04-17 | 1.9 kB | 2.0 kB | ![]() 128.116.21.3 | ![]() |
www.roblox.com.ml 10 alert(s) on this Host | unknown | unknown | 2025-10-09 | 2026-04-20 | 1.2 kB | 12 kB | ![]() 138.226.236.35 | |
lms.roblox.com | 57671 | 2004-01-30 | 2020-05-12 | 2026-04-18 | 454 B | 1.6 kB | ![]() 128.116.21.3 | ![]() |
css.rbxcdn.com | 73058 | 2013-07-17 | 2017-02-16 | 2026-04-18 | 18 kB | 2.2 MB | ![]() 52.84.50.42 | |
tr.rbxcdn.com | 26027 | 2013-07-17 | 2019-05-23 | 2026-04-17 | 4.0 kB | 201 kB | ![]() 52.84.50.69 | ![]() |
roblox.com | 80 | 2004-01-30 | 2012-05-24 | 2026-04-17 | 415 B | 1.0 kB | ![]() 128.116.21.3 | |
api.injuries.lu 76 alert(s) on this Host | 5485296 | unknown | 2024-10-15 | 2026-04-15 | 21 kB | 34 kB | ![]() 138.226.236.35 |
Amazon CloudFront (CDN)
Amazon CloudFront is a fast content delivery network (CDN) service that securely delivers data, videos, applications, and APIs to customers globally with low latency, high transfer speeds.Amazon S3 (CDN)
Amazon S3 or Amazon Simple Storage Service is a service offered by Amazon Web Services (AWS) that provides object storage through a web service interface.Amazon Web Services (PaaS)
Amazon Web Services (AWS) is a comprehensive cloud services platform offering compute power, database storage, content delivery and other functionality.Envoy (Reverse proxies)
Envoy is an open-source edge and service proxy, designed for cloud-native applications.Arkose Labs (Security)
Arkose Labs is a toolkit for fraud prevention that provides solutions to detect and mitigate malicious activity across digital platforms.Related reports
Network Intrusion Detection Systems
Suricata /w Emerging Threats Pro
| Timestamp | Severity | Source IP | Destination IP | Alert |
|---|---|---|---|---|
| low | Client IP | ![]() 138.226.236.35 | ET INFO Suspicious Domain (*.ml) in TLS SNI |
Threat Detection Systems
| Detection System | Indicator | Verdict | Alert |
|---|---|---|---|
| Hagezi Threat Feed | app.injuries.lu | malicious | Sinkholed |
| DigiCert UltraDNS | app.injuries.lu | malicious | Sinkholed |
| DigiCert UltraDNS | api.injuries.lu | malicious | Sinkholed |
| Hagezi Threat Feed | api.injuries.lu | malicious | Sinkholed |
| Hagezi Threat Feed | metrics.roblox.com.ml | malicious | Sinkholed |
| OpenDNS | metrics.roblox.com.ml | phishing | Phishing Block |
| DNS4EU | metrics.roblox.com.ml | malicious | Sinkholed |
| Cloudflare DNS | metrics.roblox.com.ml | malicious | Sinkholed |
| DNS4EU | www.roblox.com.ml | malicious | Sinkholed |
| Cloudflare DNS | www.roblox.com.ml | malicious | Sinkholed |
| Quad9 DNS | www.roblox.com.ml | malicious | Sinkholed |
| OpenDNS | www.roblox.com.ml | phishing | Phishing Block |
| Hagezi Threat Feed | www.roblox.com.ml | malicious | Sinkholed |
JavaScript (71)
No JavaScripts
HTTP Transactions (233)
| URL | IP | Response | Size |
|---|




