Report Overview
Visitedpublic
2025-07-06 17:21:10
Tags
Submit Tags
URL
ari303.net/
Finishing URL
ari303.net/
IP / ASN

172.67.131.134
Title
ARI303: DAPATKAN SKIN ELITE LESLEY DI SITUS RESMI
Detections
urlquery
0
Network Intrusion Detection
0
Threat Detection Systems
0
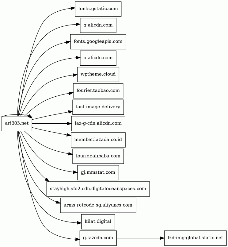
Host Summary
| Host | Rank | Registered | First Seen | Last Seen | Sent | Received | IP | Fingerprints |
|---|---|---|---|---|---|---|---|---|
g.lazcdn.com | unknown | 2021-11-05 | 2022-09-16 | 2025-07-03 | 14 kB | 3.4 MB | ![]() 90.84.161.24 | |
ari303.net | unknown | 2025-06-28 | 2025-06-29 | 2025-06-29 | 2.9 kB | 417 kB | ![]() 104.21.4.18 | |
fonts.googleapis.com | 8877 | 2005-01-25 | 2012-05-23 | 2025-07-02 | 552 B | 70 kB | ![]() 142.250.178.106 | |
fast.image.delivery | unknown | 2023-05-11 | 2024-01-22 | 2025-07-06 | 423 B | 218 kB | ![]() 172.67.188.250 | |
wptheme.cloud | unknown | 2024-10-11 | 2020-12-02 | 2025-07-04 | 880 B | 4.0 kB | ![]() 172.67.207.167 | |
laz-g-cdn.alicdn.com | 16513 | 2008-06-25 | 2017-09-28 | 2025-07-04 | 1.6 kB | 74 kB | ![]() 90.84.160.25 | |
stayhigh.sfo2.cdn.digitaloceanspaces.com | unknown | 2017-02-23 | 2025-05-26 | 2025-07-06 | 452 B | 21 kB | ![]() 172.64.145.29 | |
fonts.gstatic.com | unknown | 2008-02-11 | 2014-04-02 | 2025-07-02 | 2.1 kB | 164 kB | ![]() 142.250.74.35 | |
arms-retcode-sg.aliyuncs.com | 27962 | 2012-04-01 | 2017-12-29 | 2025-07-03 | 2.5 kB | 798 B | ![]() 8.222.203.130 | |
kilat.digital | unknown | 2023-12-03 | 2023-12-17 | 2025-07-06 | 1.8 kB | 52 kB | ![]() 104.21.32.1 | |
member.lazada.co.id | 46666 | 2012-02-24 | 2018-02-10 | 2025-07-03 | 1.1 kB | 2.2 kB | ![]() 47.246.165.182 | |
fourier.taobao.com | 12218 | 2003-04-21 | 2019-10-09 | 2025-07-05 | 1.1 kB | 2.0 kB | ![]() 123.183.232.34 | |
g.alicdn.com | 6787 | 2008-06-25 | 2014-10-06 | 2025-07-05 | 2.1 kB | 349 kB | ![]() 23.36.77.72 | |
fourier.alibaba.com | 245815 | 1999-04-15 | 2017-12-29 | 2025-07-02 | 782 B | 262 B | ![]() 47.246.165.212 | |
lzd-img-global.slatic.net | 25020 | 2013-09-24 | 2021-12-16 | 2025-07-03 | 469 B | 109 kB | ![]() 47.246.48.189 | |
o.alicdn.com | 13674 | 2008-06-25 | 2021-04-29 | 2025-07-06 | 437 B | 83 kB | ![]() 47.246.50.176 | |
gj.mmstat.com | 23875 | 2007-12-25 | 2014-12-16 | 2025-07-03 | 1.2 kB | 1.0 kB | ![]() 47.246.136.160 |
Related reports
Threat Detection Systems
Public InfoSec YARA rules
No alerts detected
OpenPhish
No alerts detected
PhishTank
No alerts detected
Quad9 DNS
No alerts detected
ThreatFox
No alerts detected
JavaScript (43)
No JavaScripts
HTTP Transactions (66)
| URL | IP | Response | Size |
|---|





