Report Overview
Visitedpublic
2026-04-10 08:42:15
Tags
Submit Tags
URL
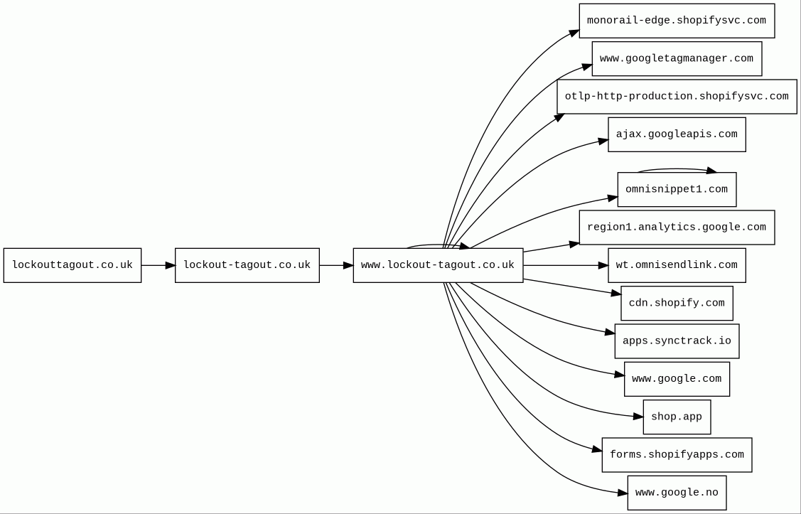
lockouttagout.co.uk
Finishing URL
www.lockout-tagout.co.uk/
IP / ASN

217.154.58.51
Title
Lockout Tagout Safety Ltd | No. 1 Lock and Tag Safety Specialist
Detections
urlquery
0
Network Intrusion Detection
0
Threat Detection Systems
0
Host Summary
| Host | Rank | Registered | First Seen | Last Seen | Sent | Received | IP | Fingerprints |
|---|---|---|---|---|---|---|---|---|
lockout-tagout.co.uk | unknown | 2007-11-10 | 2013-08-22 | 2023-05-27 | 489 B | 481 kB | ![]() 23.227.38.65 | |
omnisnippet1.com | 24696 | 2021-04-01 | 2021-04-01 | 2026-04-09 | 1.9 kB | 144 kB | ![]() 104.18.36.130 | ![]() |
www.lockout-tagout.co.uk | unknown | 2007-11-10 | 2013-08-22 | 2023-06-16 | 65 kB | 2.4 MB | ![]() 23.227.38.74 | |
apps.synctrack.io | 507709 | 2021-12-23 | 2021-12-23 | 2026-04-04 | 2.2 kB | 40 kB | ![]() 104.26.9.239 | |
lockouttagout.co.uk | unknown | 2009-09-20 | 2015-02-12 | 2023-05-10 | 892 B | 480 kB | ![]() 217.154.58.51 | |
www.googletagmanager.com | 283 | 2011-11-11 | 2012-10-04 | 2026-04-05 | 1.4 kB | 1.4 MB | ![]() 142.251.143.136 | |
www.google.com | 22 | 1997-09-15 | 2015-05-10 | 2026-04-05 | 3.8 kB | 2.0 kB | ![]() 142.251.156.119 | |
shop.app | 3567 | 2018-05-01 | 2020-04-15 | 2026-04-06 | 967 B | 5.8 kB | ![]() 185.146.173.20 | |
forms.shopifyapps.com | 158250 | 2008-06-12 | 2022-09-26 | 2026-04-10 | 1.1 kB | 41 kB | ![]() 185.146.173.20 | |
wt.omnisendlink.com | 107460 | 2017-09-20 | 2024-05-16 | 2026-04-09 | 573 B | 896 B | ![]() 104.18.32.37 | ![]() |
cdn.shopify.com | 3587 | 2005-03-11 | 2012-06-22 | 2026-04-06 | 8.7 kB | 953 kB | ![]() 23.227.39.200 | |
otlp-http-production.shopifysvc.com | 28477 | 2017-09-29 | 2022-09-22 | 2026-04-08 | 1.0 kB | 754 B | ![]() 34.160.147.240 | |
ajax.googleapis.com | 3691 | 2005-01-25 | 2012-05-22 | 2026-04-05 | 907 B | 192 kB | ![]() 142.250.178.74 | |
www.google.no | 92680 | 2001-02-26 | 2012-06-26 | 2026-04-05 | 686 B | 580 B | ![]() 142.250.178.99 | |
region1.analytics.google.com | 22257 | 1997-09-15 | 2022-03-17 | 2026-04-05 | 1.0 kB | 858 B | ![]() 216.239.34.36 | |
monorail-edge.shopifysvc.com | 11124 | 2017-09-29 | 2019-08-29 | 2026-04-06 | 3.3 kB | 5.6 kB | ![]() 34.120.87.25 |
Cloudflare (CDN)
Cloudflare is a web-infrastructure and website-security company, providing content-delivery-network services, DDoS mitigation, Internet security, and distributed domain-name-server services.Envoy (Reverse proxies)
Envoy is an open-source edge and service proxy, designed for cloud-native applications.Cloudflare Bot Management (Security)
Cloudflare bot management solution identifies and mitigates automated traffic to protect websites from bad bots.Shopify (Ecommerce, CMS)
Shopify is a subscription-based software that allows anyone to set up an online store and sell their products. Shopify store owners can also sell in physical locations using Shopify POS, a point-of-sale app and accompanying hardware.Google Tag Manager (Tag managers)
Google Tag Manager is a tag management system (TMS) that allows you to quickly and easily update measurement codes and related code fragments collectively known as tags on your website or mobile app.PHP:8.0.30 (Programming languages)
PHP is a general-purpose scripting language used for web development.Nginx (Web servers, Reverse proxies)
Nginx is a web server that can also be used as a reverse proxy, load balancer, mail proxy and HTTP cache.Plesk (Hosting panels)
Plesk is a web hosting and server data centre automation software with a control panel developed for Linux and Windows-based retail hosting service providers.Amazon S3 (CDN)
Amazon S3 or Amazon Simple Storage Service is a service offered by Amazon Web Services (AWS) that provides object storage through a web service interface.Amazon Web Services (PaaS)
Amazon Web Services (AWS) is a comprehensive cloud services platform offering compute power, database storage, content delivery and other functionality.hCaptcha (Security)
hCaptcha is an anti-bot solution that protects user privacy and rewards websites.PayPal (Payment processors)
PayPal is an online payments system that supports online money transfers and serves as an electronic alternative to traditional paper methods like checks and money orders.Google Cloud CDN (CDN)
Cloud CDN uses Google's global edge network to serve content closer to users.Google Cloud (IaaS)
Google Cloud is a suite of cloud computing services.Related reports
Threat Detection Systems
No alerts detected
JavaScript (92)
No JavaScripts
HTTP Transactions (112)
| URL | IP | Response | Size |
|---|




